珠江网2025-11-19 16:23:06
曲靖市公安局交通管理支队高速公路三大队关于对道路交通安全违法行为人送达行政处罚决定书的公告
(2025年第2期)
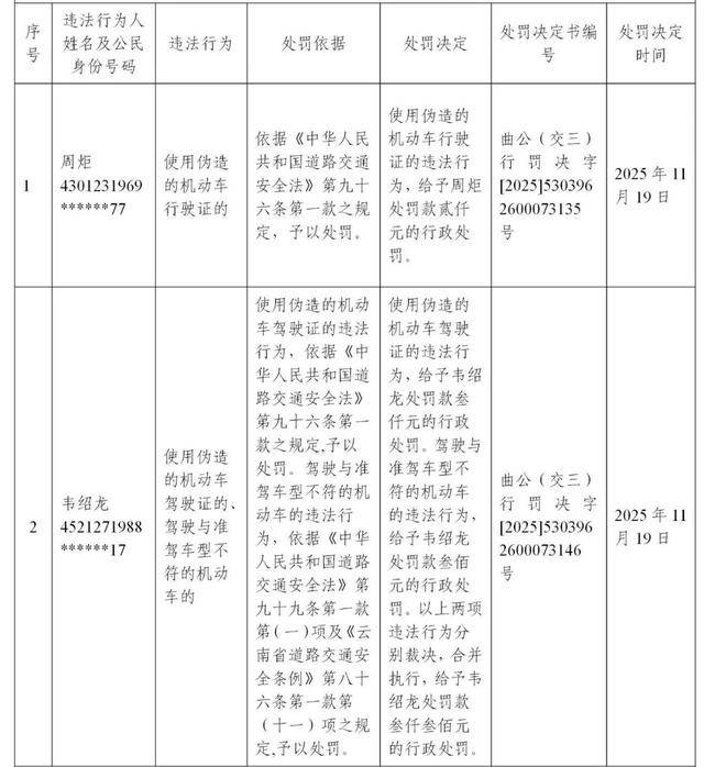
以下2名道路交通安全违法行为人未在法定期限内接受处理,公安机关交通管理部门已按法定程序作出行政处罚决定。因违法行为人提供的联系方式和地址无法送达,现予公告送达,扣留车辆的,违法行为人需到曲靖市公安局交通管理支队高速公路三大队办理车辆相关手续,同时违法行为人应到银行或使用“交管12123”手机APP输入处罚决定书编号按期缴纳罚款,逾期不缴纳罚款,每日按规定罚款额的3%加处罚款,加处罚款的数额不超过罚款本数。

被处罚人在公告之日起六十日内可以到本大队领取行政处罚决定书,逾期未领取的视为送达。
如不服处罚决定的,可在领取行政处罚决定书之日起或公告期满六十日内向曲靖市人民政府人民政府申请行政复议或者在六个月内向麒麟区人民法院提起行政诉讼。
联系地址:云南省曲靖市罗平县万峰路8号(曲靖市公安局交通管理支队高速公路三大队)
联系电话:0874-8218122
曲靖市公安局交通管理支队高速公路三大队
2025年11月19日