【深圳特事】就是深圳特区的事,特别的事,特别的趋势,特别需要你关注、特别要办的事,也同时发布深圳最新政策、人事、法规、产品、技术、品牌、服务、数据等。
积分入户“高效办”指引!最快一天可落户深圳
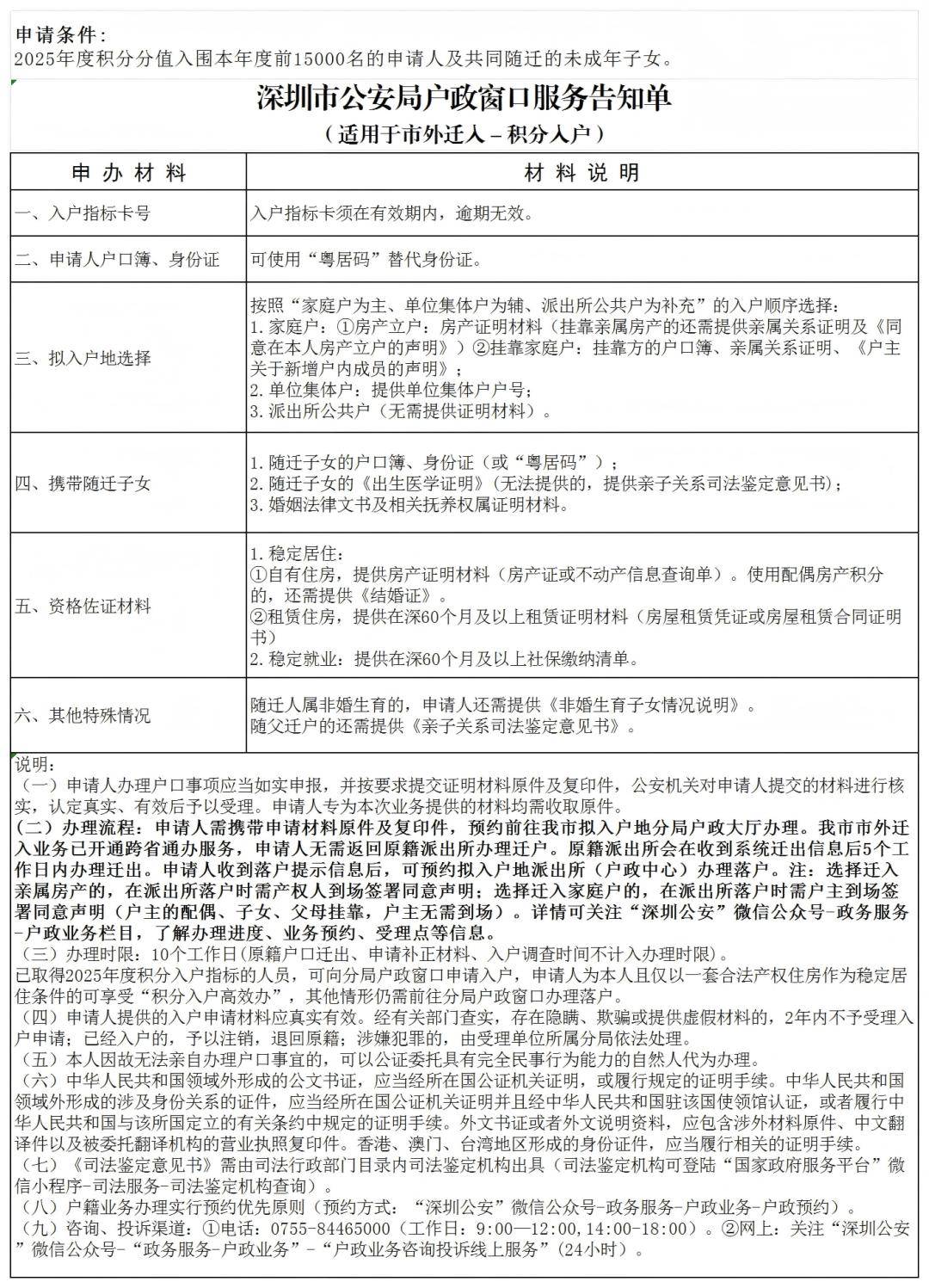
根据《深圳市积分入户办法》,历经线上申请、部门核验、积分复核、社会公示等环节,深圳市最终确定今年15001名正式入户人员,发改部门近日已配发入户指标卡,入围的申请人可开始办理落户。
记者昨日从深圳公安了解到,今年人员落户工作已于1月上旬正式启动,入围的申请人可按自身情况选择入户办理方式。
方案一:“积分入户高效办”
关注“深圳公安”微信公众号,在“政务服务—户政业务—户籍迁入—市外迁入—积分入户—我要落户”栏查看落户指引,了解入户指标卡信息,入户材料及办理流程等服务。

近期,深圳公安推出“积分入户高效办”服务,仅限申请时只填报本人单套合法产权住房的入户人员。申请人全流程网办,实现零跑腿、不见面、自动批,最快一天落户深圳。该服务自1月4日上线以来,已服务超4400人,最快26分钟完成落户。申请人可在落户指引中查看自己是否符合条件,同时公安部门也将推送指引短信。

图源:深圳大件事
户口卡可自行选择邮寄领取或现场领取。通过邮寄领取的,落户后1至2个工作日内通过邮政快递发出;现场领取的,落户后申请人携带身份证原件在工作时间自行前往全市任一户政窗口打印。登录粤省事微信小程序,还可同步领取电子户口簿。

粤省事微信小程序。图源:深圳大件事
方案二:申请人到窗口现场办理
其他不符合“高效办”的入围人员(如多套房产、配偶房产、租赁等),待取得入户指标卡后,根据自身情况携带户口簿、身份证等办理材料预约拟入户地公安分局现场受理。

图源:深圳大件事
为减轻窗口压力,全市将根据排名分批发放指标,如排名1至4000名的申请人于今年1月4日发放入户指标,排名4001至8000名的申请人于2月1日发放入户指标。值得注意的是,入户指标卡有效期截止到今年12月31日,逾期未办的,入户指标卡作废。因特殊情况(如小孩入学报名等)需申请提前下发指标的,可携带证明材料(子女学籍表、在读证明等)前往拟入户地公安分局现场申请。
(内容来源:深圳特区报记者:戚金城)
深圳喊你来深过大年:500套免费住房!
好消息!
春节免费住活动启动!
一起来看看
由深圳市委社会工作部、市委互联网企业工委、市住建局、市总工会联合市安居集团共同推出的“深梦团聚,圳好过年”——2026年春节免费住活动正式启动。
该活动由市安居集团旗下全资子公司安居乐寓公司及房屋租赁公司联合承办。通过“安居乐寓”及“寓见安居”品牌为在深工作的快递员、网约配送员、网约车司机、货车司机四类新就业群体和保障房建筑工人、公交车司机、地铁一线运营服务人员等在春节期间保障城市运行的城市建设者滚动提供500套“春节免费团聚住房”,免费住时长为15天,帮助家属春节来深团聚,助力在深安居乐业。

为感谢这些“隐形守护者”的付出,2024年起,深圳市多家单位联合推出“深梦团聚”公益计划,通过住房保障、生活关怀等举措,助力新就业群体实现“团圆梦”,让“家的温度”跨越千里。
今年推出的“深梦团聚”春节免费住活动在人群覆盖范围上进一步扩大,除了四类新就业群体,首次纳入春节期间保障城市运行的城市建设者,包括保障房建筑工人、公交车司机、地铁一线运营服务人员。
活动房源进一步提升,由安居集团旗下“安居乐寓”与“寓见安居”品牌提供,覆盖全市九大区,包含单间、一居室、二居室及三居室多种户型,新增花园小区房源;近地铁站、公交枢纽,配备基础家具家电,满足不同家庭居住需求。
安居乐寓房源


房源实拍图仅供参考,实际入住房源不含软装物料
寓见安居房源


房源实拍图仅供参考,实际入住房源不含软装物料
活动详情:
报名通道
扫码立即报名,让爱团聚
2. 活动对象:
在深工作的快递员、网约配送员、网约车司机、货车司机四类新就业群体和保障房建筑工人、公交车司机、地铁一线运营服务人员等在春节期间保障城市运行的城市建设者。
3.入住要求:
每户至少包含一名直系亲属(配偶、父母、子女等),申请人需年满18周岁。
4.报名时间:即日起-活动名额满员
5.入住周期:2026年2月1日至2月28日(最晚办理入住日期为2月14日)
6.申请次序:各门店免费住名额数量有限,采用先到先得的形式,房源户型分配原则以同住人人数合理分配,房源位置分配原则以申请人意向区域及居住地址就近分配。
7.入住费用:
免除15天月租金。
(1)签订活动协议时需实缴固定押金500元,退租时可退;
(2)入住当天需缴纳所选房源对应的月服务费(188元、238元或288元),办理退租时会按实际居住天数扣除服务费(6-10元/天,具体根据门店收费标准执行)后退还剩余部分;
(3)水电费根据实际居住门店水电收费标准,按使用情况进行缴纳。
注:春节免费住活动详情。