
近年来,西安市财政局按照中央、我省和我市关于全面实施预算绩效管理的部署和要求,紧扣市委市政府中心工作和重点任务,围绕西安财政“一三三五”重点工作思路,加快实施预算绩效管理,多措并举推动财政资金聚力增效。特别是通过“财政服务月”实践活动深入基层一线开展预算绩效管理政策宣讲及答疑解惑,收集整理共性问题310个,研究编纂了兼具普及型、实用性和针对性的《西安市预算绩效管理300问》手册。
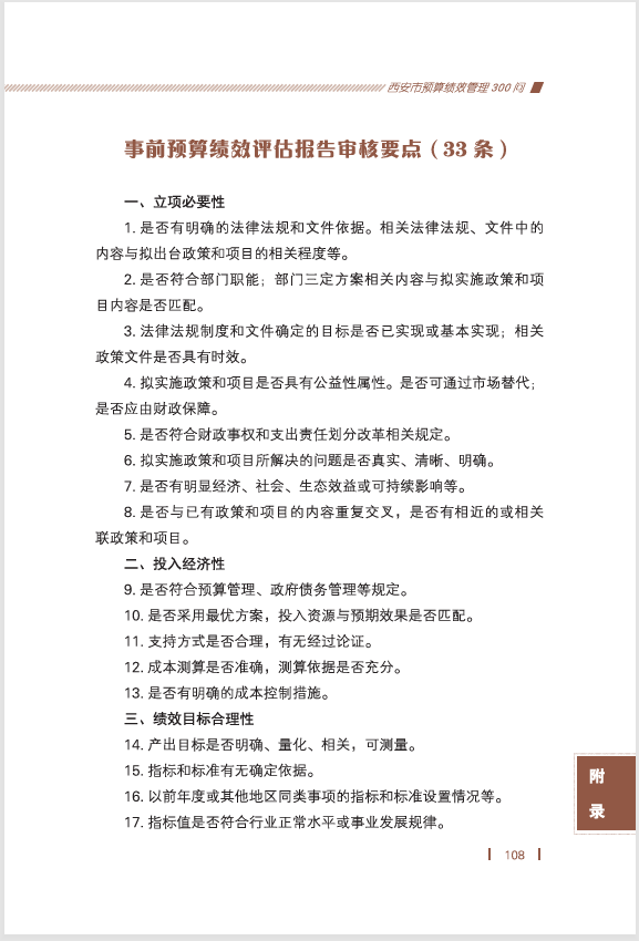
《西安市预算绩效管理300问》手册立足我市预算绩效管理实际,聚焦当前预算绩效管理工作的重点、难点和疑点,按照预算绩效管理链条全过程,分为基本概念与基本知识、事前预算绩效评估、预算绩效目标管理、事中预算绩效运行监控、事后预算绩效评价、预算绩效管理结果应用、预算绩效信息公开、第三方参与预算绩效管理等八个章节。
为方便大家尽快学习掌握预算绩效管理的基础知识及当前执行的具体政策,提高预算绩效实操工作能力,市财政局绩效管理处推出“预算绩效管理问答”系列专栏,供大家学习参考。
查看大图



来源|西安市财政局
编辑|张玉佩
初审 | 刘冰峰
终审 | 王 茹
下一篇:包河区委书记调整