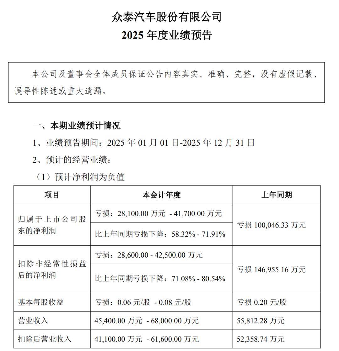
1月28日,众泰汽车发布公告称,预计2025年归属于上市公司股东的净利润为亏损2.81亿元至4.17亿元,上年同期亏损10亿元。业绩亏损主要系整车板块因历史遗留问题基本处于停工状态,同时为维持公司基本框架及推进复工复产,仍需承担必要的管理费用、财务费用等刚性固定支出。

作为曾经的“网红车企”,众泰汽车的发展轨迹充满起伏。早年凭借模仿知名品牌车型的外观设计及亲民价格,早期通过模仿国际豪车外观与低价策略迅速打开市场,如众泰SR9因高度模仿保时捷Macan,被称为“保时泰”。这种策略虽在短期内取得了一定的销量,但也引发了诸多争议,被认为缺乏自主创新能力,因过度模仿、技术短板等问题陷入困境。2019年,母公司铁牛集团破产后,众泰汽车进入重整程序,2021年由江苏深商控股接盘,虽然在2022年逐步恢复生产,但并没有太多存在感,直至目前整车生产业务仍然处于停滞状态。

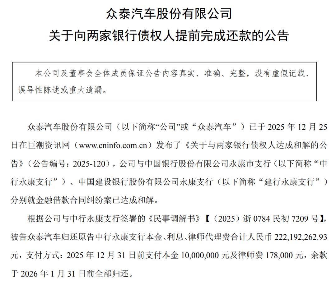
进入2026年,众泰汽车密集释放复工复产信号。1月26日,众泰汽车发布公告,宣布已提前全额偿还中行永康支行剩余债务212,014,262.93元、建行永康支行剩余债务172,833,512.50元,合计约3.85亿元,已按此前调解约定履行完毕对两家银行的全部债务偿还责任。这一动作距离双方约定的1月31日最后还款期限尚有5天,凸显出公司近期资金流动性的改善。

除获得银行贷款、提前偿债外,众泰汽车还于近期启动大规模招聘,猎聘网显示其正在招聘24个岗位,涵盖整车研发、热管理工程师、电机研发、电池工程师、车联网工程师等核心技术岗位,以及销售、采购等运营岗位,工作地点分布在金华、杭州两地,招聘重点明确指向新能源汽车与智能网联领域。招聘工作正有序推进,一切都在为复工复产做准备,但目前尚未明确具体复产时间。

此外,2025年底众泰汽车还完成重大人事调整。1月14日,众泰汽车发布公告,公司董事会同意选举韩必文先生担任公司第九届董事会董事长,任期自董事会审议通过之日起至第九届董事会任期届满之日止。此前,前任董事长李立忠仅任职两个月,众泰汽车于2025年12月29日发布公告确认李立忠辞去董事长、董事职务,同时辞去董事会战略委员会主任委员、提名委员会委员职务。
财务层面,2025年前三季度众泰汽车营业收入仅4.19亿元,同比增长8.98%,归母净利润亏损2.23亿元,亏损同比扩大33.13%,扣非后净利润亏损1.74亿元,资产负债率高达99.41%,财务压力依然巨大。此外,债务问题尚未完全解决。据1月26日同步披露的公告显示,众泰汽车及下属公司累计到期未偿还债务本金仍达2.09亿元,可能面临违约金、滞纳金等额外支出,对经营产生不确定性影响。

在新能源汽车市场渗透率突破50%的行业节点,自主品牌集体向上、外资品牌加速本土化,赛道竞争进入白热化阶段。而曾因“模仿式创新”红极一时的众泰汽车,却深陷技术断层、品牌崩塌、财务高危、竞争窒息的四重困境,在新能源浪潮中近乎失声。72%消费者质疑产品质量、经销商体系近乎瓦解、核心技术积累为0,留给众泰的追赶时间,早已刻不容缓。
从“保时泰”的流量巅峰到市场边缘,众泰的新能源转型不是简单的产品换代,而是一场从资金、技术、渠道到品牌的全面重建。想要在红海中撕开缺口,唯有以“止血优先、精准破局、口碑重塑”为核心,用极致的务实策略对冲行业壁垒,才能实现真正的“起死回生”。