3月2日,深交所官网发布对速达股份(001277)及其董事长李锡元、总经理刘润平、财务总监兼董事会秘书谢立智的监管函。

监管函显示,经查,速达股份使用闲置募集资金进行现金管理,股东大会授权有效期至2025年10月23日,授权到期后,速达股份部分现金管理理财产品未及时赎回,且未经董事会审议继续购买理财产品并未履行信息披露义务。速达股份的上述行为违反了深交所《股票上市规则(2025年修订)》第1.4条、第2.1.1条第一款以及《深圳证券交易所上市公司自律监管指引第1号——主板上市公司规范运作(2025年修订)》第6.3.11条的规定。公司董事长李锡元、总经理刘润平未能恪尽职守、履行忠实勤勉义务,违反了深交所《股票上市规则(2025年修订)》第1.4条、第2.1.2条第一款、第4.3.1条第一款的规定,对公司上述违规行为负有主要责任。公司财务总监兼董事会秘书谢立智未能恪尽职守、履行忠实勤勉义务,违反了深交所《股票上市规则(2025年修订)》第1.4条、第2.1.2条第一款、第4.3.1条第一款、第4.4.2条第(一)项的规定,对公司上述违规行为负有主要责任。深交所希望公司及全体董事、高级管理人员认真吸取教训,并提醒公司及全体董事、高级管理人员严格遵守《证券法》《公司法》等法律法规,以及深交所《股票上市规则》及相关规定,真实、准确、完整、及时、公平地履行信息披露义务,杜绝此类事件发生。
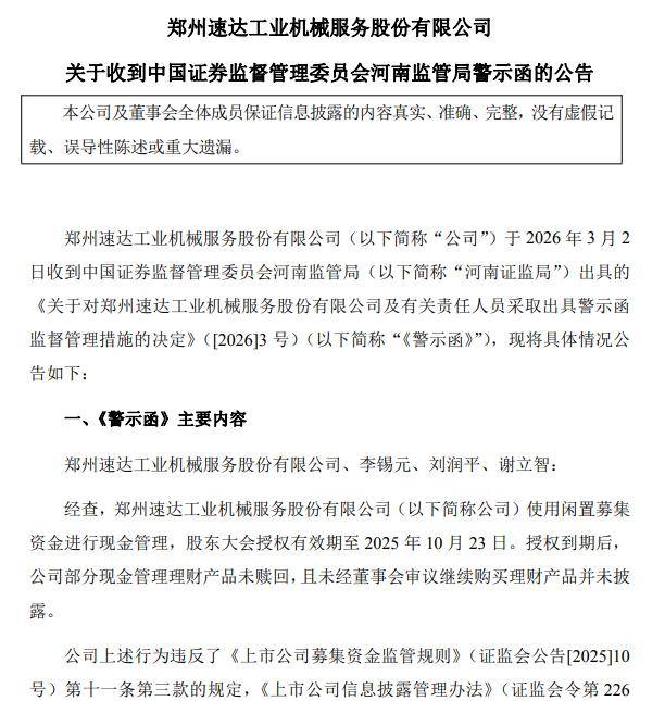
3月2日盘后,速达股份发布收到中国证监会河南监管局警示函的公告,披露了上述事宜。

速达股份表示,公司及相关人员收到上述《警示函》后,高度重视《警示函》中指出的问题,将认真总结、吸取教训,进一步加强对《上市公司募集资金监管规则》《上市公司信息披露管理办法》《深圳证券交易所股票上市规则》等相关法律法规、规范性文件的学习和理解,提升规范运作意识,提高公司治理水平,强化信息披露管理,避免类似事件再次发生,切实维护公司及全体股东利益,推动公司持续、稳定、健康发展。本次公司及相关人员收到《警示函》不会影响公司正常的生产经营管理活动,公司将严格按照有关法律法规的规定和要求,及时履行信息披露义务,努力做好经营管理和规范治理的各项工作。敬请广大投资者注意投资风险。
公开资料显示,速达股份主营业务是煤矿机械设备中的液压支架提供后市场服务、煤矿机械前端市场领域和工程机械领域服务,公司的主要产品是维修与再制造、备品配件供应管理、专业化总包服务、二手设备租售和流体连接件。
最新业绩方面,2025年10月26日,速达股份(001277)公布2025年三季报,公司营业收入为7.24亿元,同比下降14.52%;归母净利润为7534万元,同比下降32.89%;扣非归母净利润为6771万元,同比下降39.94%;经营现金流净额为-253万元,同比下降105.69%。其中第三季度,公司营业收入为2.21亿元,同比下降20.24%;归母净利润为3499万元,同比上升4.91%;扣非归母净利润为3251万元,同比上升4.80%。
公司最新动态方面,2月5日,速达股份(001277)发布公告,董事会秘书、财务总监谢立智在减持计划期间内通过集中竞价方式减持13万股,占公司总股本的0.17%。减持计划期间届满。由公告所附数据计算,谢立智本次减持套现约580万元。

来源:读创财经
审读:吴席平