齐鲁晚报·齐鲁壹点 王钟玉
为大力发展赛事经济,进一步推动文体商旅深度融合,拓展体育消费新场景,激发赛事经济,助力潍坊市经济社会高质量发展,近日,潍坊市体育局正式发布了以“逐梦山河湖海·悦动更好潍坊”为主题的潍坊市第六届体育旅游消费季50多项赛事目录。
潍坊市第六届体育旅游消费季确定了“RDS红星漂移赛”国际性赛事,2026全国青少年棍网球锦标赛、全国青少年体育舞蹈邀请赛(潍坊站)等5项全国性赛事,山东省马术比赛、山东省国际象棋棋士等级赛(潍坊站)等6项省级赛事。重点策划了畅跑“我家门前那条河”系列赛(寒亭白浪河站、高密胶河站、寿光弥河站、高新浞河站)和齐鲁天路自行车骑行系列赛(诸城站、安丘站、临朐站三站)以及潍坊市第十三届龙舟大赛系列赛(奎文鸢都湖站、临朐弥河站)。另外,还有春节期间的“迎春消费季冰雪系列赛事”(驼山站、管护山站、青云山站)。

潍坊市第六届体育旅游消费季全景式燃动。围绕赛事“进景区、进街区、进商圈”业态,涵盖山地、水上、冰雪、航空、汽摩5大消费引领性领域,从大众路跑到滑翔伞,从汽车漂移到龙舟竞渡,从沂山徒步到燃情冰雪,本届消费季赛事打造了覆盖全地形、融合多业态的超级赛事矩阵,点燃全民运动激情和体育旅游消费热情。

“逐梦山河湖海·悦动更好潍坊”——这一主题将贯穿潍坊市第六届体育旅游消费季,正在成为潍坊体文旅商融合的核心IP。2月22日,马年大年初六,“好运山东”2026潍坊迎春跑暨畅跑“我家门前那条河”启动仪式在潍坊高新区浞河景区思乡林举行。来自全市的近千名跑步爱好者齐聚河畔,点燃潍坊新春全民健身热潮。畅跑“我家门前那条河”系列活动将串联市内主要河湖景观带与特色生态廊道,开展春、夏、秋、冬四季健身跑活动,力求将每场赛事打造成为展示区域特色的“流动窗口”,串联起城乡自然盛景与产业蓬勃活力,绘就出一幅“体育赋能、城乡共美”的崭新图景。

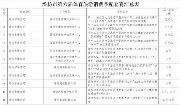
由潍坊市体育局、市文旅局、市商务局共同举办的潍坊市第六届体育旅游消费季,汇聚了33项主题赛和21项配套赛,共同构成了一幅动态、立体的城市画卷。其核心内涵在于将体育赛事从单一的竞技活动,升华为体验潍坊城市精神、地理风貌、人文底蕴与生活美学的综合性载体。赛事体系精准呼应“龙象之城、山海潍坊,文明高地、耕读潍坊,物阜民丰、活力潍坊,宜居颐养、健康潍坊”的城市发展维度,将成为潍坊市“文体商旅”深度融合的一次生动实践。

潍坊市第六届体育旅游消费季赛事体系还是一次系统性的城市能量整合与释放。它让体育的“动感”与旅游的“美感”、文化的“厚感”、商业的“热感”、生活的“幸福感”同频共振。这不仅是落实赛事经济要求的具体行动,更是潍坊向外界展示其综合实力、城市魅力与发展活力的精彩舞台,必将为潍坊市经济社会高质量发展注入澎湃的“体育动力”。







