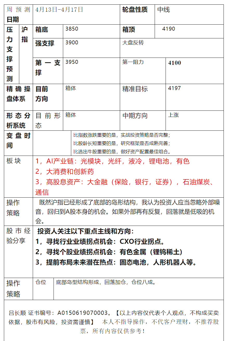
创业板指数已经创反弹新高,深成指反弹略微落后,但突破趋势明显,大概率4月会很快创反弹新高。目前反弹最落后的是沪指,距离新高尚有200点的距离,不过差距也意味着反弹空间大。从技术指标来看,沪指已经构筑了一个底部的岛形反转结构,原则上,只要岛形不破坏,那么沪指迟早也会创反弹新高,所以,投资人不用担心大盘指数。

当然,很多人还在担心中东局势影响,今天美伊在巴基斯坦开始谈判,不管这次谈判有没有结果,对于资本市场,谈总比一直打好。我们建议投资人忘记中东谈判。因为我们认为,这次的美以伊战争类似当年的朝鲜战争,最终可能就是一个临时停战协定,中间的打打闹闹就是为了获得更多谈判筹码,战场上得不到的东西,谈判桌上也不可能得到。
面对复杂的中东局势,我是坚定的说战争不会长期化,我们赌对了一点,美以伊战争开始时导致的全球股市恐慌下跌,回头一看就是低吸的机会,只不过,当时很多投资人太害怕了,其实,股市投资,就是逆人行,进者盈亏各半,退者必输无疑。
目前,市场的交易模式,开始回归正常模型,AI相关产业链肯定是主线。当然,也有朋友留言问我,生物医药还有机会吗。我上周预测就讲过,医药龙头公司的2025年报和一季报业绩真的很好,这应该是新一轮的医药业绩周期拐点到来的信号,创新药在今年是进可攻,退可守的主线。当然,很多朋友会觉得生物医药不如AI产业链上涨得快。
其实我觉得投资人应该思考一个大是大非的问题,AI的未来真的就是一个问答工具吗?如果未来的AI不只是一个问答工具,那么它可以用来做什么?我觉得AI是用来改变原有的范式的工具,未来应该会更多的用来改变人类的生活方式,比如发现新的药物(创新药),比如出行工具(智能驾驶),比如替人做重体力劳动(具身机器人)的。所以,AI应用或许才刚刚开始,这里面提到的行业,或许会诞生十倍百倍的牛股。
