
明明已经超出了退货期限或没有任何问题的产品也寄回来进行售后,导致很多的无意义售后。
对于这些我们应该如何更好的规范售后退换货标准,减少无效售后呢?
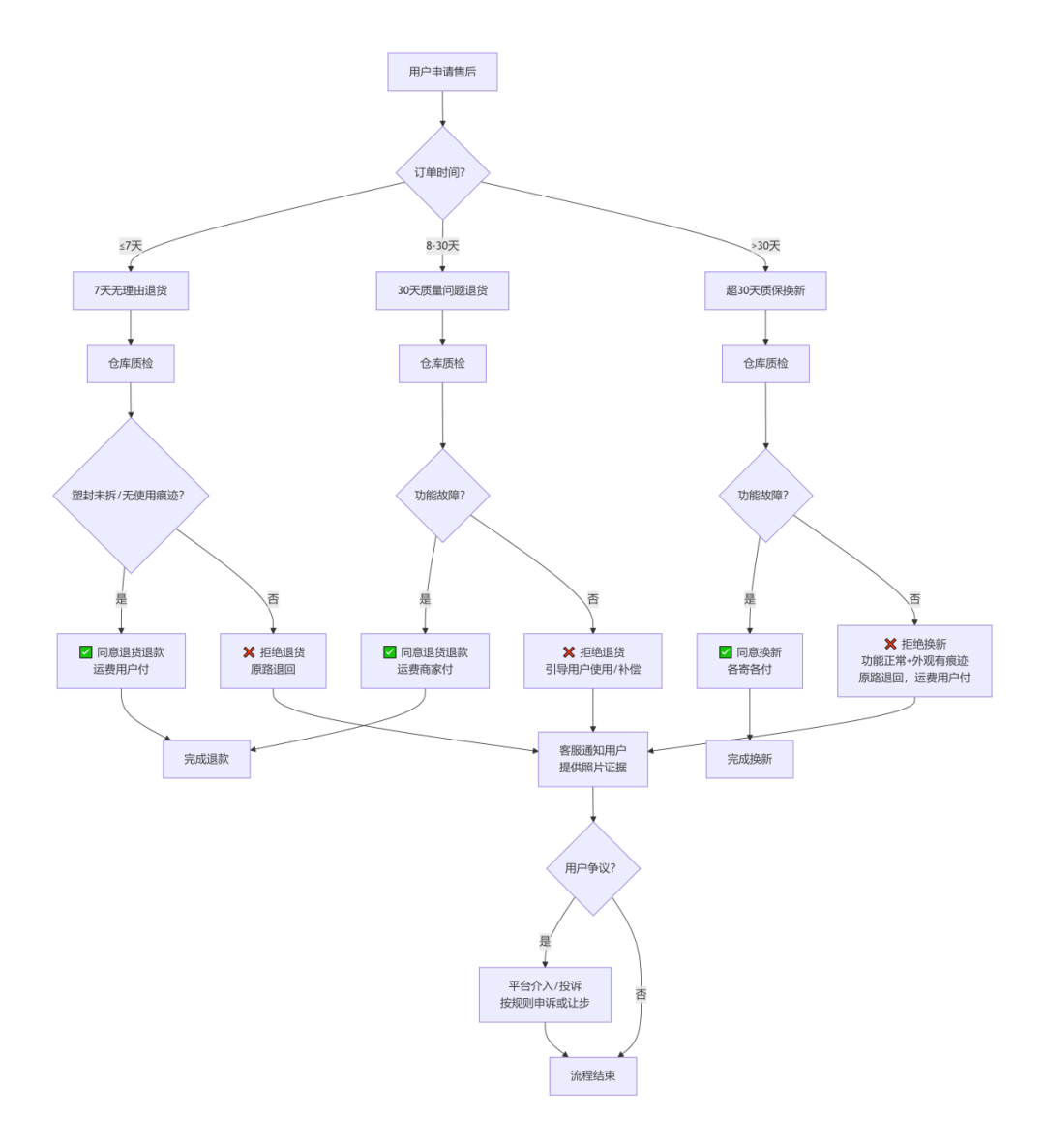
一、仓库到客服的流程图

二、核心判定标准与责任归属
*风险点:
1.拒绝用户售后可能会产生介入,容易引发用户差评、低分,导致店铺体验分下降
2.用户也可能通过社交媒体、投诉平台(黑猫、12315)曝光,引发负面舆情
3.对“超30天但功能正常”的用户,可提供优惠券或小额补偿,引导其保留商品
核心是减少无效的退换货,而非产生争议,如有介入/投诉等争议,则进行让步处理
三、仓库端操作规范
【收货质检标准流程】
拆包初检:
核对实物与面单、系统退货单是否一致。
拍照/录像留证:明显划痕/磨损处/少退漏退。
功能测试:
充电宝:能否正常充放电、指示灯正常、接口无松动。
数据线/充电头:能否正常充电、无断裂、接触良好。
U盘/TF卡:能否正常读写、容量正确、无报错。
外观判定:
“使用痕迹”定义:外壳有明显划痕、磕碰掉漆、接口有损坏、标签破损、有污渍。
“未使用”标准:塑封完整(或封口贴未破)、无任何划痕、不影响二次销售。
登记与反馈:
凡是 “功能正常但外观有使用痕迹影响二次销售的” 或 “少件漏件,退A寄B” 的,立即在【拆包异常件反馈群】反馈,附上照片+退货单号。
四、异常情况处理(“踢皮球”终结方案)
▼
往期精彩回顾
▼
客服岗位如何做好“资产”积累?
电商售后看过来!常见的售后纠纷这样处理!直接高效!
福利篇:售前/售中/售后全能处理流程!!免费!!
每周一更新干货文章
福利课件任意下