11月27日,广东省教育厅发布《关于2026年教育发展专项(职业教育培优工程)资金安排方案的公示》。
对广东省2026年教育发展专项(职业教育培优工程)资金46000万元的分配方案及绩效目标(见附件1、2)予以公示。公示期自2025年11月27日至2025年12月3日,共7天。

具体内容如下:
关于2026年教育发展专项(职业教育培优工程)资金安排方案的公示
根据《广东省省级财政专项资金管理办法(2025年修订)》(粤府〔2025〕56号)等文件要求,现将我省2026年教育发展专项(职业教育培优工程)资金46000万元的分配方案及绩效目标(见附件1、2)予以公示。公示期自2025年11月27日至2025年12月3日,共7天。
如对公示内容持有异议,请在公示期内以书面形式反映,反映情况和问题应坚持实事求是原则。以个人名义反映情况的,请提供真实姓名、联系方式和反映事项证明材料等;以单位名义反映情况的,请提供单位真实名称(加盖公章)、联系人、联系方式和反映事项证明材料等。
受理单位:广东省教育厅职业教育与终身教育处,地址:广州市越秀区东风东路723号,邮编:510080,联系电话:020-37629786,传真:020-37627457。
附件:
1.资金安排表
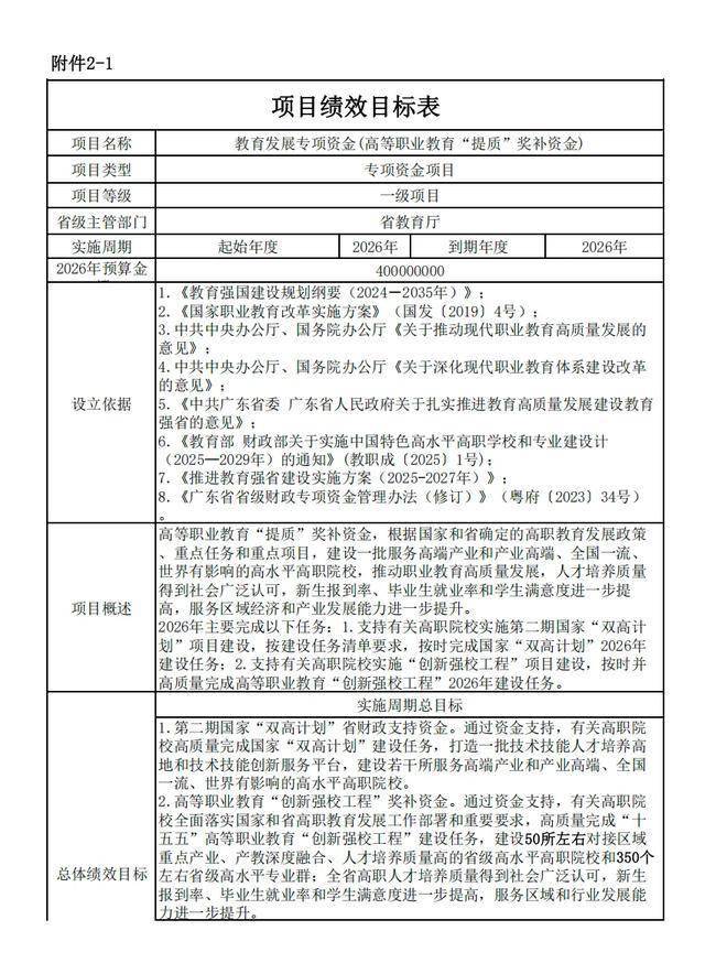
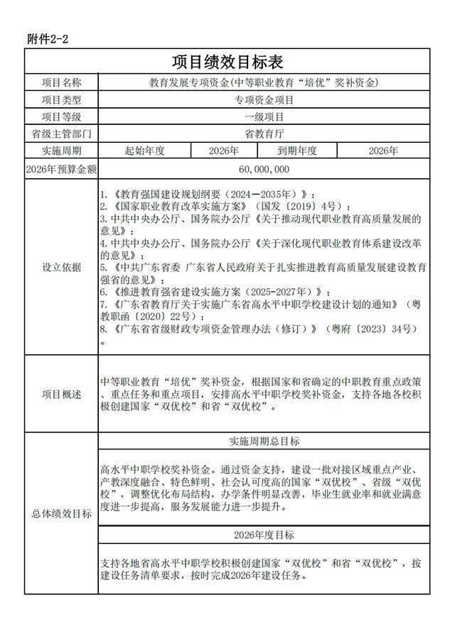
2.绩效目标表
广东省教育厅
2025年11月27日
1.资金安排表




2.绩效目标表




来源:广东省教育厅。