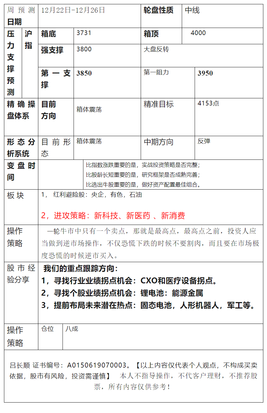
本周的市场跌宕起伏,让投资人很纠结,一般而言,在指数震荡阶段就是在一个区间,反反复复的上下波动。所以,从沪指的技术指标来看,沪指的震荡区间如下图,震荡的中枢就是60日均线,站上的走强,跌破则缩量。

当然,这个箱体平衡早晚会打破,如果沪指能再次站上60日均线,则有望出现跨年度行情,当然困扰市场的因素还有一个,就是成交量不够,历史上每年12月底流动性都是偏紧的,所以12月成交低迷是正常现象,我可以给出一个成交量的基准线,沪市单边8000亿,低于这个成交量,则市场继续震荡,高于这个成交量,则意味着行情到来,按照银行信贷规律,每年的一季度和1月份都是最好的时候,股市的流动性也会改善,跨年度行情就会到来,理论上下周开始就是高位卖出资金,逐步进场逢低低吸的时候,所以,我们对下周的行情不悲观,大概率会收复60日均线3912点,特别提醒一下,沪指局部小双底结构的颈线位在3936点,放量突破则底部形成。
历史上,美元降息周期,也是全球经济扩张期,不仅中国,全球资本市场大方向就是向上。美国劳工部12月18日发布的数据显示,11月美国消费者价格指数(CPI)同比上涨2.7%,低于9月的3%,剔除波动较大的食品和能源价格后,11月核心消费者价格指数同比上涨2.6%,通胀数据是2021年以来最低,所以才会有美联储官员说,美国经济进入到了低通胀高增长期,这个数据公布之后,19号全球股市都出现了快速的反弹,连市场担心的日元加息,对市场都没有丝毫影响,基本上验证了我们的判断,日元体量太小,不足以撼动美元的大树。目前人民币升值态势明显,2026年美元/人民币汇率升破7大家也不要意外,理论上,人民币升值,利好人民币资产,特别是作为人民币两大核心资产之一的股市,将有更多的机会,比如外资可能会加大人民币资产配置力度,比如全球资本可能会在中美资产两端下注以确保不出错,所以,我认为无论是A还是H股,2026年都有大的机会,特别是H股中的恒生科技股,都跌到了250日均线,这相当于2025年初DeepSeek横空出世带来的中国科技股价值重估机会,再一次摆在你面前。

吕长顺(凯恩斯) 证书编号:A0150619070003。【以上内容仅代表个人观点,不构成买卖依据,股市有风险,投资需谨慎】