2025年最后一天,备受关注的
12月31日,判决被告金通灵公司于判决发生法律效力之日起十日内赔偿原告叶小明等43269名投资者投资损失共计774785993.38元,并向原告代表人中证中小投资者服务中心有限责任公司给付律师费25万元,驳回原告叶小明等50835名投资者对被告金通灵公司的其他诉讼请求。案件受理费3915730元,由被告金通灵公司负担。
公告称,金通灵公司如未按本判决指定的期间履行给付金钱义务,应当依照《中华人民共和国民事诉讼法》第二百六十四条规定,加倍支付迟延履行期间的债务利息。
值得一提的是,本次判决是针对金通灵公司作出的先行判决,南京中院将对原告要求除金通灵公司以外的其他25名被告承担民事赔偿责任的诉讼请求继续审理,并另行制作裁判文书。

对于本次诉讼对公司的影响,金通灵表示,2024年公司针对投资者民事诉讼赔偿金额进行了预估,确认相应的预计负债。根据本次判决结果,公司将按照相关会计准则的规定补充确认预计负债,将对公司本期利润或期后利润产生重大影响,具体影响金额以审计意见为准。
金通灵同日公告,公司于2025年12月31日收到南通市中级人民法院送达的(2025)苏06破 56 号《民事裁定书》,因公司被法院裁定受理重整,公司股票于2026年1月5日停牌一天,自2026年1月6日开市起复牌。自2026年1月6日开市起,公司股票交易被实施退市风险警示,股票简称由“
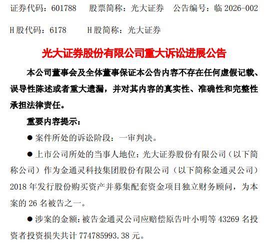
12月31日,华西证券、国海证券和光大证券作为金通灵公司证券虚假陈述责任纠纷案的共同被告之一,均同步披露了重大诉讼进展公告,称公司已获悉南京中院就本案作出先行判决,对金通灵公司出具《民事判决书》。



上述三家券商均表示,尚未收到南京中院关于本案涉及公司的判决,最终涉诉金额存在不确定性,因此暂无法判断对公司本期利润或期后利润的影响。目前公司财务状况稳健,经营情况正常。
12月31日,证监会有关部门负责人答记者问时表示,金通灵案是继康美药业案、泽达易盛案后又一单适用特别代表人诉讼程序作出实体审判结果的证券虚假陈述责任纠纷案件。
该负责人强调,有关案件有效发挥了特别代表人诉讼以“明示退出、默示加入”的方式,一揽子代表广大投资者低成本集约化维护权益、化解矛盾纠纷的制度功能,也使特别代表人诉讼制度成为证券行政监管和司法审判协同治理、有力威慑证券市场潜在违法违规行为的重要法律方式。
来源:读创财经