在国际期货交易中,撮合交易是市场运行的基石,理解它对于看清交易本质至关重要。
我将用清晰的方式为您解释。正大国际期货预留3.6详LJHNN88情
一、核心定义
撮合交易 是指交易指令(订单)不是由交易对手方(如您的经纪商)直接承接,而是被发送到一个公开、集中、匿名的电子交易平台(即交易所),由该平台的系统按照公开、公平、公正的规则,自动为买卖双方的订单进行匹配并达成交易的过程。
简单来说,交易所就像一个 “中央媒人” ,它不参与买卖,只负责将想买的人和想卖的人根据既定规则“撮合”到一起。
二、撮合交易的关键特征
三、国际期货市场的撮合流程(图解)
让我们以CME(芝加哥商品交易所)的电子交易为例:
您的订单流程:
1. 【您】通过交易软件下单(例如:买入1手黄金期货 @ 2350美元)
↓
2. 【您的经纪商】接收订单,通过其主账户通道传递
↓
3. 【交易所匹配引擎】收到订单,进入全球订单簿排队
↓
4. 【撮合成交】系统寻找匹配的卖方订单:
情况A:有卖方挂单在2350美元或更低 → 立即成交。
情况B:没有卖方在2350美元 → 您的订单作为“限价单”挂在2350的买队列中,等待卖家。
↓
5. 【成交确认】成交后,信息反馈给经纪商,再显示在您的账户中。
↓
6. 【清算所介入】清算所成为这笔交易新的法定对手方,负责每日结算、保证金管理和最终交割。
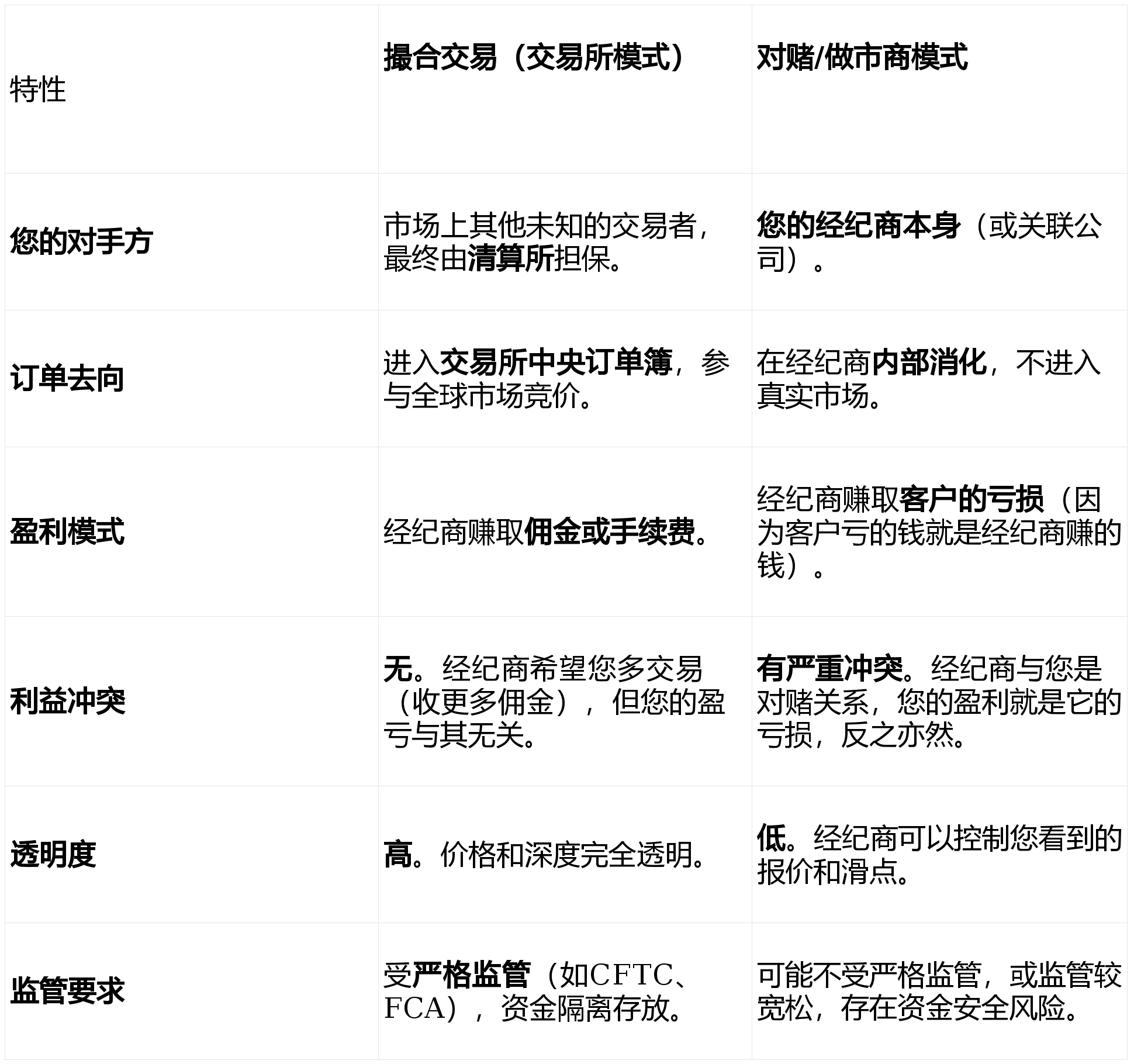
四、撮合交易与“对赌”模式(做市商)的根本区别
这是投资者必须清楚的关键点:

重要提示:正规的国际期货经纪商必须采用撮合交易模式,将客户订单传递到交易所。选择经纪商时,务必确认其是 “直通市场” 或 “STP/ECN” 模式,而非“对赌盘”。
五、对交易者的意义
总结
在国际期货交易中,撮合交易代表了市场化、透明化和规范化的运作方式。它是保障您作为散户投资者能够在一个公平环境中与全球机构同台竞技的根本制度。作为投资者,您的首要任务就是确保自己选择的平台,是将您的订单送入这个真正的撮合市场,而不是在内部与您对赌。
上一篇:邳州无合同纠纷证据收集要点解析
下一篇:粒上皇优惠来啦!