新西兰移民,允许申请人在新西兰生活、工作和学习,并且可以携配偶及子女。配偶可申请开放工签(Open Work Visa)积累本地工作经验,子女可就读新西兰学校。
留学生可申请PSWV,配偶通过本地工作经验申请移民通道,孩子通过家庭团聚等移民。新西兰的“永久回头签”即永居签证PR,持有可长期居住、工作及生活在新西兰。而且该签证获批,在新西兰永久有效,并可离开新西兰再回来,离开新西兰不会被取消。
移民新西兰或出国打工,新西兰是不错的选择!2026新西兰打工度假签证开放申请时间已经确定。一年一度,普通人想低成本出国赚钱的机会来了。
打工度假签证WHV,核心是打工+度假,是新西兰与中国、英国、韩国等国家签署的协议。这些国家的申请人持有WHV,可以在新西兰并打工,并度假体验新西兰生活。
新西兰打工度假签证对不同国家开放的时间是不一样的,想要申请需看准开放时间,不要错过。

据新西兰发布的新消息,新西兰2026年打工度假签申请时间已定,其中,中国大陆申请人可以在7月2日进行申请;中国香港申请开放时间是3月19日、中国台湾申请时间为5月28日。

该签证对不同国家地区的名额也不同,中国有1000个名额、中国台湾有600个名额,中国香港有400个名额。当申请开放后,名额用完,申请即关闭。
由于每年的名额有限,在申请开放后很快会被抢完,建议提前评估自身条件是否符合,并准备有相关材料。

对中国申请人来说,需满足年龄在18到30岁之间、持有中国公民护照、申请时常居住地为中国、雅思总分5.5、身体健康、无犯罪记录等条件。

此外,该签证每人一生只能申请一次,申请人需未曾获得过新西兰打工度假签证,否则不满足申请资格。申请材料清单:

三、新西兰还有哪些低门槛工签?
新西兰主要的雇主担保类签证是认证雇主工作签证(AEWV)。新西兰本地雇主从海外引进人才,来填补某个技能职位。

2025年11月3日起,新西兰认证雇主工作签证计划新增涵盖了农业、医疗、体育等领域87个职业、为移民提供新机会。
新西兰雇主在本地找不到合适的员工,进而通过雇主认证,向新西兰移民局证明经营合规、无法在本地招到人,而招聘海外员工,为员工担保申请AEWV签证。

申请AEWV核心门槛为基本申请条件、技能与资质要求、英语能力要求、薪资标准 ,雇主及工人都需满足条件。
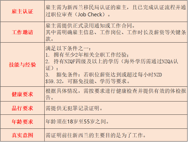
·雇主认证:新西兰移民局认证的雇主,需已完成认证流程,并通过职位审查(Job Check)。
·工作邀请:雇主提供正式录用通知或工作合同,明确雇主信息、岗位、工作时长、薪资等。
·技能与经验:满至少2年相关全职工作经验/NZQF四级及以上学历、海外学历需进行NZQA认证/职位薪资达到或超过每小时NZD $59.32,可豁免技能、学历等要求。
·健康要求:根据具体情况要求进行健康检查,提供体检报告
·品行要求:无犯罪记录证明
·年龄要求:年龄在18-55岁间。
·真实意图:证明到新西兰的目的是工作

新西兰推出两种全新工签:全球劳动力季节签证、高峰季节签证。全球劳动力季节签证GWSV,主要为农业、园艺等季节性岗位的签证,属季节性岗位工作签证,面向有相关工作经验的申请人。
·申请人核心要求:获得认证雇主提供的全职季节性工作邀请、在过去6年内至少有3个季节的相关工作经验、满足岗位对应技能水平与资格要求、提供体检报告和无犯罪记录证明
高峰季节签证PSV,为短期工作签证,适合有基础季节性工作经验的临时工人。
·申请人核心要求:获得认证雇主提供的全职季节性工作邀请、在过去 3 年内至少有 1 个季节的相关工作经验、满足岗位技能水平与资格要求、身体健康、无犯罪记录。

全球劳动力季节签证、高峰季节签证主要针对农业、畜牧业、旅游业和其他季节性服务行业,均不需要提供英语成绩。
此外,新西兰11月起,中国访客持澳大利亚签证,且从澳大利亚赴新,申请新西兰电子旅行许可证即可,无需申请签证。中国访客入境后,最长可停留3个月,政策将试行12个月。免签升级提供出行便利,移民政策升级更是移民新西兰潜在机遇。