找直播相机怕性能单一?求视频拍照双修机担心不够专业?想选微单又纠结适配场景少?在直播经济爆发的当下,佳能R50V 直接打破“单功能局限”—— 它既是直播相机的标杆级微单,更是市面上少有的视频拍照双修全能机,一台设备搞定直播、短视频、静态摄影,堪称创作者的核心竞争力装备。
为什么说佳能R50V 是 “直播相机首选微单”?
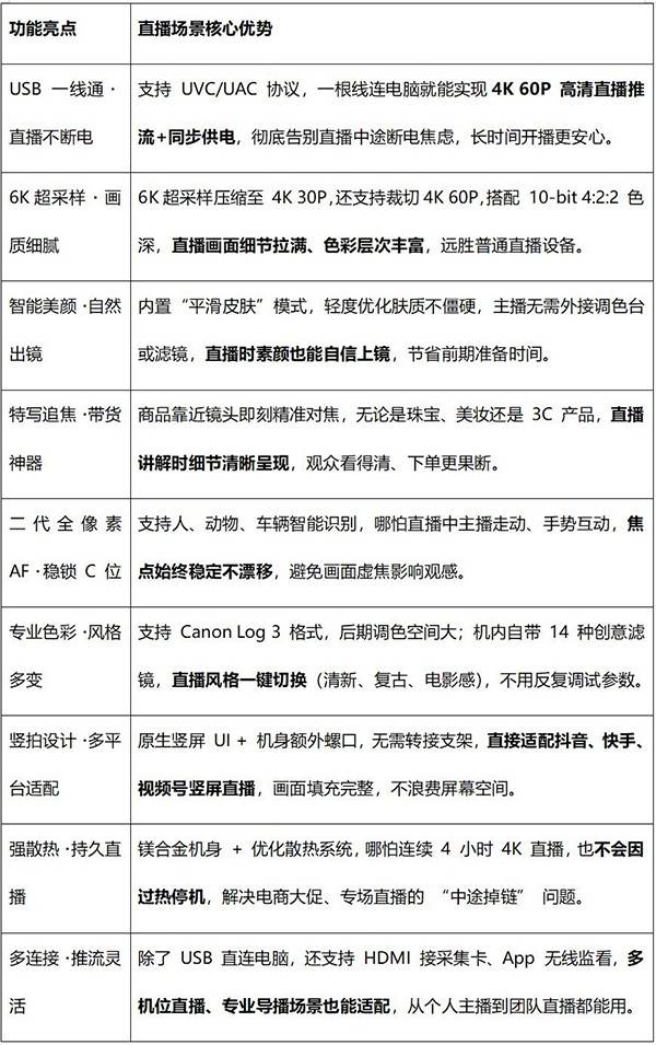
针对直播场景的痛点,佳能R50V 做了全维度优化,从画质、续航到操作,每一项功能都精准匹配直播需求,核心优势一目了然:

不止专业直播!佳能 R50 V 更是 “微单届双修强机”
千万别把佳能 EOS R50 V 只当直播相机 —— 它的核心优势在于 “全能”,既能扛住直播压力,也能满足 视频创作 + 静态摄影的双修需求 ,一台设备覆盖创作者所有场景:
✅ 视频性能:从直播到专业创作无缝衔接
● 分辨率与帧率拉满:支持 6K 超采样 4K 30P(无裁切)、裁切 4K 60P,还有 FHD 120P 高帧率,直播后剪短视频、拍 Vlog、做纪录片都够用;
● 专业格式兼容:适配 XF-HEVC S/XF-AVC S 专业编码,能无缝接入 Cinema EOS 专业工作流,直播素材可直接用于后期精剪,不用转码浪费时间;
● 创意功能丰富:内置慢动作(120P 拍动态特写)、快动作(加速剪辑节奏)、电影视图(模拟胶片质感),视频创作不局限于 “直播风格”,可玩性更高;
● 稳定拍摄无忧:支持短片防抖 + 自动水平校准,哪怕手持拍户外 Vlog、移动直播,画面也能保持平稳,不用额外带稳定器。
✅ 拍照实力:静态画质细腻,覆盖多摄影场景
● 高像素 + 大画幅:约2420 万像素 APS-C 画幅传感器,成像锐利清晰,拍产品图、人像、风光都能满足高清输出需求(比如直播后发图文笔记,素材直接用);
● 对焦与连拍强劲:二代全像素双核AF,搭配最高15张 / 秒高速连拍,抓拍动态瞬间(如穿搭展示、活动直播)不糊片,不错过关键画面;
● 弱光表现优秀:最高1/8000秒快门 + ISO 51200 扩展高感,哪怕室内低光直播、夜间户外拍摄,画面噪点少、细节保留足;
● 镜头适配灵活:兼容 RF 卡口全系列镜头,比如配 RF-S14-30mm F4-6.3 IS STM PZ 拍风光、RF 50mm F1.8 STM 拍人像、RF-S18-45mm F4.5-6.3 IS STM 拍日常,直播、拍照镜头可共用,降低设备投入成本。
谁最该选这台 “直播 + 双修” 全能微单?
佳能EOS R50V 不是 “万能机”,却是精准匹配创作者需求的 “刚需机”,以下人群闭眼入:
● 直播主播 / 带货达人:需要长时间稳定推流、商品特写清晰、画面不发热,R50 V 的直播优化堪称 “量身定制”,选直播相机优先考虑它;
● Vlog / 短视频创作者:轻便微单机身 + 智能对焦 + 多规格视频,单人拍摄也能高效出片,不用在 “直播设备” 和 “创作设备” 间切换;
● 内容 UP 主 / 摄影爱好者:想要 “直播 + 视频 + 拍照” 三不误,R50 V 的专业格式、调色空间能满足后期需求,真正实现视频拍照双修;
● 摄影入门新手:操作界面直观友好,功能标注清晰,新手也能快速掌握直播技巧和微单操作,轻松开启 “一机多能” 的创作之路。
结语:选直播相机、双修微单?佳能R50 V 是高性价比首选
在“设备多而杂”的创作者市场,佳能R50V 的核心价值在于 “精简且全能”—— 它既是直播场景的专业微单,能解决续航、画质、散热等痛点;也是视频拍照双修的强机,覆盖从日常记录到专业创作的需求。
不用再纠结 “直播买一台、拍照再买一台”,佳能R50V 让你在直播、视频、摄影之间无缝切换,重新定义创作设备的边界,以高性价比扛起创作者的 “全能装备” 大旗。