近日,教育部发布《关于2025年“基础教育精品课”遴选“部级精品课”名单的公示》,在各省级教育行政部门认真推荐的基础上,经专家遴选初步确定了“部级精品课”名单,并予以公示,公示期为2023年2月2日至6日。
值得关注的是,前两年的中小学“部级精品课”名单分为学科课程、实验教学及特殊教育等三大类,而今年新增了人工智能(义务教育阶段)类和阅读类两大类。
这一调整,反映出当前基础教育阶段两大重要着力点。
2024年底,教育部办公厅印发通知,探索中小学人工智能教育实施途径,加强中小学人工智能教育。通知指出,鼓励各地各校将人工智能教育纳入课后服务项目和研学实践,推动产学研用结合,研发一批人工智能教育学习类课程和教学案例,为教学提供支持。
本次“部级精品课”增设人工智能类别,为广大中小学校提供了可供借鉴的优质课例,有助于推动人工智能教育在义务教育阶段的普及与深化。
同样,增设阅读类精品课,也与最新出台的《全民阅读促进条例》高度契合。
据了解,《全民阅读促进条例》于2026年2月1日起正式施行。《条例》指出,中小学校应当按照素质教育的要求,加强书香校园建设,加大阅读在教学计划中的分量,开设阅读课程,开展阅读辅导,组织校园阅读活动,帮助学生养成阅读习惯,并加强对教师的阅读指导培训,提高教师的阅读指导能力。
另据统计,北京市中小学此次共有202节课例入选公示名单,具体内容一起来看——

学科课程类公示名单(北京地区)

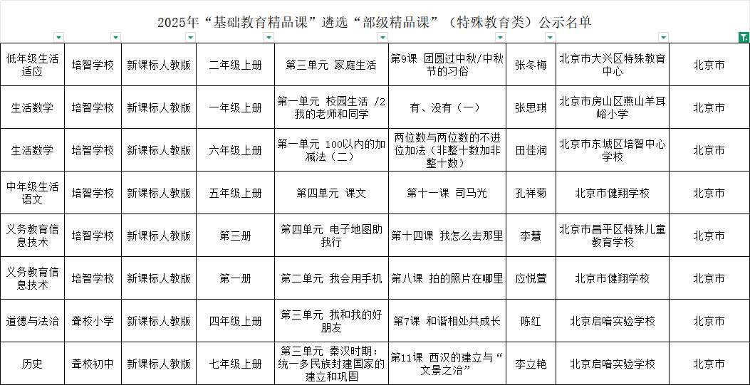
特殊教育类公示名单(北京地区)

实验教学类公示名单(北京地区)

人工智能教育(义务教育阶段)类公示名单(北京地区)

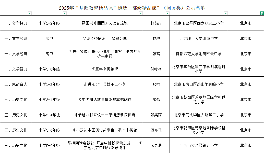
阅读类公示名单(北京地区)

近日,教育部发布《关于2022年“基础教育精品课”遴选工作“部级精品课”名单的公示》,在各省级教育行政部门认真推荐的基础上,经专家遴选初步确定了“部级精品课”名单,并予以公示,公示期为2023年3月13日至19日。