
出品/联商网
撰文/袁则
近期,有知情人士向联商网透露,大润发母公司高鑫零售CEO李卫平被警方带走协助调查。
此外,有内部知情人士称,从上周五开始至今未看到李卫平出现在公司。不过,目前官方暂无明确消息发布,相关具体事项尚待进一步调查核实。
如果消息最终属实,CEO被查或将对大润发业务造成一定的影响。
01
两个月前刚获任命
2025年11月30日,大润发母公司高鑫零售发布公告,确定李卫平担任高鑫零售执行董事兼首席执行官。
高鑫零售与李卫平签订的三年服务协议,其担任首席执行官的固定年薪为336万元,且有权享有年度管理层花红,具体金额由公司薪酬委员会及董事会根据经营业绩及个人表现决定。
公告显示,履新的李卫平已在零售行业深耕26年,她于2018年加入盒马,先后担任华北北京大区总经理、盒马鲜生CEO、盒马首席商品官等重要职务,带领盒马团队从区域扭亏为盈到负责全国业态,离职前任职于盒马总裁办。
有媒体报道,李卫平为人谦逊低调,盒马内部许多人对其评价是业务能力强,人际关系也处理得非常好。不过2025年5月,盒马鲜生一款宣称“无抗”的鸡蛋被检出违禁兽药残留。事发不久,盒马进行了新一轮组织架构调整,盒马CEO严筱磊兼任了李卫平的首席商品官(CMO)职务,而首席商品官李卫平则被调任至总裁办(截至2025年11月)。
而此次调查,距离其新获任仅2个月,,具体内容有待官方通报。

李卫平 图源:36氪
对新任CEO而言,两个月的工作可能还在熟悉组织和环境的过程中;但在11月底发布的人事任命公告中,高鑫零售已明确披露李卫平基于集团既定三年战略的核心行动方向。
商品端,将商品品质提升至顾客新的要求与标准;深化供应商战略协同,溯源直采,优化效率;组织端,回归创业公司的冲劲和执行力,将打造敏捷决策机制,鼓励试错迭代,激活组织能量;业态端,以人文关怀赋能消费体验,将加速门店调改升级、推进多业态协同布局和线上线下深度融合,持续扩大用户规模与品牌影响力。
在具体实施上,最近2个月,大润发已经紧锣密鼓的展开了相关工作:
组织上,1月26日,李卫平亲自签任命,宣布大润发快消品部总经理李春德因个人原因离职,同时任命黄林为全国商品部大标准品部总经理,统管快消、纺织、百货、家电等多个核心部门,此次调整,也一定程度上体现了大润发对商品力变革的追求。
业态上,1月30日,大润发Super山东东营东城万达广场店开业;该店不再追求“大而全”,而是聚焦“高频、刚需、高复购”商品,强化生鲜日配、即食熟食等,扩大了生鲜和加工课面积,以“6R”作为行动准则(丰富、安全、便宜、新鲜、美味、时尚);同时,提供最快29分钟的全品类送达服务。从整个逻辑来看,门店对商品、效率和全渠道的升级更加明显,按照李卫平的履历和业态经验,大润发Super这种与盒马面积相似的门店,在业态结构中有望进一步凸显。
商品上,针对春节旺季,大润发深入中国家庭春节的三大核心场景——礼赠、关怀、家宴,以定制化产品、健康方案和全球供应链,为年轻人提供新的解决方案。特别值得强调的是,大润发与国民级游戏IP《蛋仔派对》达成一项深度跨界合作,共同推出年货大街寻宝活动,开始IP营销与运营,力图通过游戏化的方式,为节前家庭年货采购注入新活力,做品牌年轻化、推动消费新体验。
这些动作,既有过去能力的延续,也有企业全新变革的尝试,未来,大润发必将继续推动业务内容的转型升级;而作为企业的领军人物,出现此类事件或多或少会引起舆论猜疑,对大润发的转型升级是否有影响为未可知。
02
零售反腐事件不断爆发
近年,零售行业不断爆发反腐事件。2025年6月有消息称,唯品会营销副总裁冯某因内部反腐被抓,饿了么前CEO兼即时物流中心负责人韩某遭警方带走调查;2025年11月,大润发前华东营运部负责人管某被上海市静安区人民检察院依法批捕;2026年1月,永辉超市某线上业务负责人林某因涉嫌与供应商内外勾结,侵害公司利益,被福州警方带走调查;2月2日消息,多家港媒报道称,新鸿基地产执行董事冯秀炎遭停职,因涉嫌与上海环贸iapm腐败相关。
零售业反腐事件爆发,既是实体零售行业多年来沉疴痼疾到一定阶段的必然结果,也是中国零售迈向高质量发展的必然阶段。在消费升级与行业竞争加剧的双重压力下,企业唯有以廉政建设筑牢治理根基,内部才能风清气正,对外才能实现经营效益与社会信誉的同步提升。
而事实上,从企业顶层构建而言,几乎所有的企业都有明确的反腐要求,包括廉政制度、廉政举报电话等,头部企业近年更在高举反腐大旗。
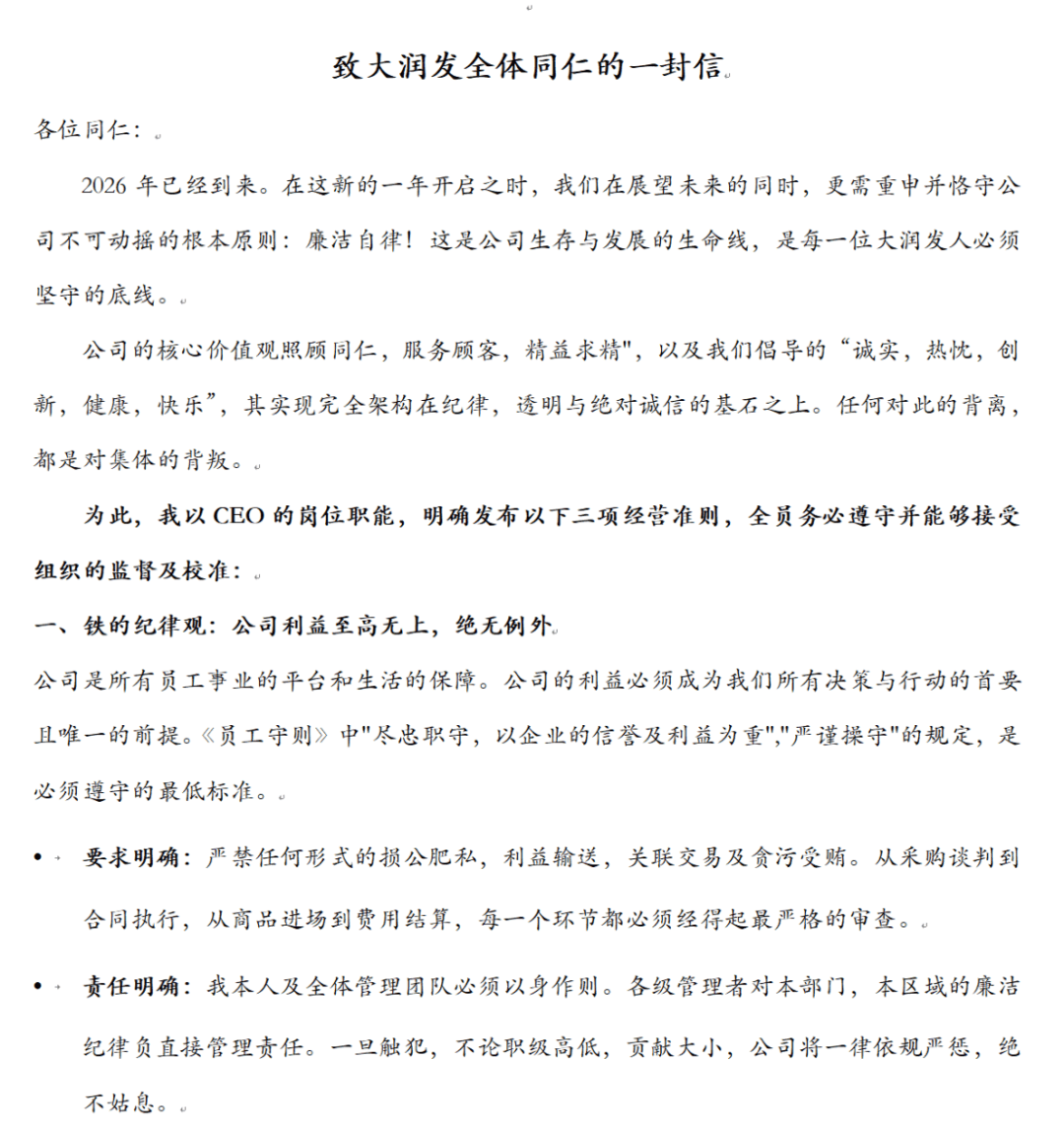
2025年7月,永辉曾发布了致供应商伙伴的一份公开信,高举反腐大旗;而2026初始,李卫平CEO&CMO《致大润发全体同仁的一封信》,重申了大润发不可动摇的根本原则:廉洁自律,是公司生存与发展的生命线,是所有大润发人必须坚守的底线。


而就在这份内部信发布后1个月时间,李卫平就被带走协助调查,多少令人唏嘘。
从逻辑上讲,腐败问题是任何公司都深恶痛绝的。但问题防护,有赖企业的治理机制,有赖于管理的精细化,更关键的是文化驱动,要通过合理的薪酬与晋升体系,是让相关人员放弃权力寻租。