郑州市教育局关于2026年面向中小学生的全国性和全省性竞赛活动在我市备案拟通过名单的公示
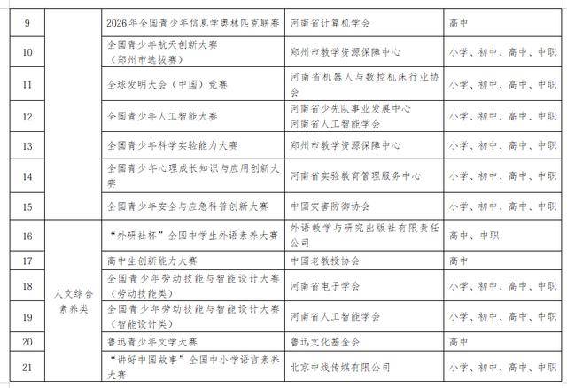
根据教育部、河南省教育厅和郑州市教育局有关竞赛活动管理要求,按照《关于启动2026年面向中小学生的全国和全省性竞赛活动在郑州市举办备案受理工作的通告》安排,经主办或承办单位申请、资格审查、专家审核等程序,拟确定世界机器人大会青少年机器人设计与信息素养大赛(信息素养类)等面向中小学生的21项全国性竞赛活动和9项全省性竞赛活动在我市举办线下竞赛活动备案通过。各项竞赛活动在2026年内举办不超过1次,现予以公示,公示期为2026年3月12日至3月19日。
公示期内,如有异议,请以书面形式向郑州市教育局反映,并提供必要的证明材料及有效联系方式(注明联系人姓名、地址、联系电话)。以单位名义反映的,须加盖单位公章;个人提出异议的,应签署真实姓名。逾期或不按要求提出异议的,不予受理。
咨询、监督单位:郑州市教育局(校外教育培训监管处)
咨询(举报)电话:0371-67639108
附件:2026年全国性和全省性竞赛活动在郑州市备案拟通过名单
郑州市教育局
2026年3月11日



来源:郑州市教育局