洛阳市
关于涧西区增设交通技术监控设备的公示信息
为加强道路交通安全管理,预防和减少道路交通事故,根据《行政处罚法》《道路交通安全法》等法律法规规定,洛阳市公安局交通管理支队勤务一大队在涧西区增设交通技术监控设备,用于查处机动车驾驶人未按规定使用安全带、驾车时拨打接听手持电话、违反禁令标志,公示时间为七日,2025年12月12日起开始抓拍。现向社会公示监控设备设置地点及查处的道路交通违法行为,希望广大群众自觉遵守交通法规,共同维护道路交通秩序。
监控设备设置地点及查处的道路交通违法行为

特此公示
洛阳市公安局交管理支队勤务一大队
2025年12月05日
新乡市
关于新乡市1个路段新增交通技术监控设备抓拍交通违法行为的启用公告
鉴于菏宝高速公路新乡东收费站(菏宝高速公路161公里)摩托车违反禁令标志指示驶入高速公路的交通违法行为较多,严重影响菏宝高速公路新乡段通行安全。为维护道路交通秩序,预防和减少道路交通事故,根据《中华人民共和国道路交通安全法》《河南省高速公路条例》等法律法规,新乡市公安局交通管理支队在此处增加抓拍驾驶摩托车违反禁令标志指示的交通违法行为。新增交通技术监控抓拍设备自2025年12月11日启用,希望广大群众自觉遵守交通法规,共同维护道路交通安全和通行秩序。
新乡市公安局交通管理支队
2025年12月3日
新乡市辉县市
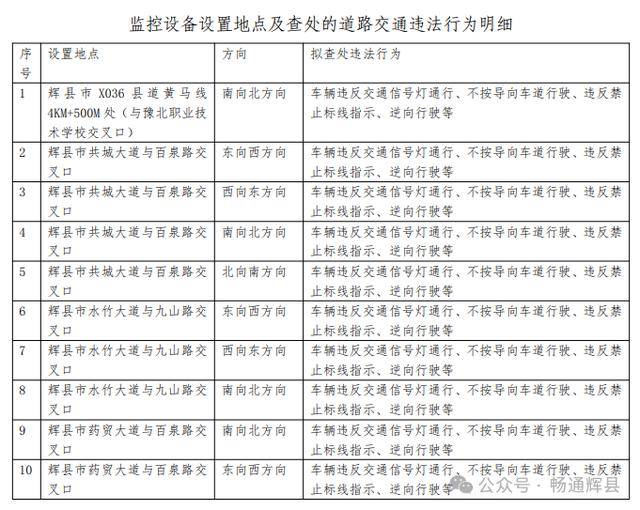
关于辉县市4个路口新增交通技术监控设备的启用公告
为进一步规范交通秩序,加强道路交通安全管理,预防和减少道路交通事故,促进市民文明出行,根据《中华人民共和国道路交通安全法》、《中华人民共和国道路交通安全法实施条例》、《河南省道路交通安全条例》、《道路交通安全违法行为处理程序规定》等有关规定,经上级主管部门批准,辉县市公安局交通警察大队在辖区内4个路口新增10处交通技术监控设备抓拍各类交通违法行为。新增交通技术监控设备自2025年12月13日起正式启用,现向社会公示交通技术监控设备设置地点及查处的道路交通违法行为,希望广大群众自觉遵守交通法规,共同维护道路交通安全和通行秩序。
电子警察抓拍以下类交通违法行为:
1、车辆违反交通信号灯通行;
2、不按导向车道行驶;
3、违反禁止标线指示;
4、逆向行驶;
5、驾驶人未按规定使用安全带;
6、驾车接拔手持电话;
7、机动车违反禁令标志指示等;
设置地点:
1、辉县市X036县道黄马线4KM+500M处(与豫北职业技术学校交叉口);
2、辉县市共城大道与百泉路交叉口;
3、辉县市水竹大道与九山路交叉口;
4、辉县市药贸大道与百泉路交叉口;
特此公告
附:监控设备设置地点及查处的道路交通违法行为明细表

辉县市公安局交通警察大队
2025年12月5日
周口市商水县
为了保证道路路口拥有较好的交通秩序,便于加强交通安全管理,预防和减少道路交通事故,建设完善该路段交通安全设施,依据《中华人民共和国行政处罚法》、《中华人民共和国道路交通安全法》等相关法律法规的规定,商水县辖区内路口新增了一批交通技术监控设备,用于对驾驶机动车违反道路交通信号灯通行、逆向行驶、机动车违反禁止标线指示行驶、不按所需行进方向驶入导向车道、机动车行驶时,驾驶人未按规定使用安全带、驾车接拨手持电话的交通违法行为进行处罚。
现向社会公示新增交通技术监控设备设置地点及查出的道路交通违法行为,自2025年12月3日至2025年12月10日为公示公告期,2025年12月11日起正式启用,对违反本公告规定的,公安机关交通管理部门将依照《中华人民共和国道路交通安全法》相关规定予以处罚。希望广大群众自觉遵守交通法规,共同维护道路交通秩序,共同营造有序的交通出行环境。
附:新増设备清单及拟查处的违法行为

商水县公安局交警大队
2025年12月3日
来源:洛阳交警,新乡交警,畅通辉县,商水县公安局交警大队