

2025年,中国餐饮业在经历了疫情后的短暂修复后,迎来了更为深刻的调整期。行业整体承压,客流量、客单价、营业额“三降”成为普遍现象。
数据显示,2025年上半年全国已有161万家餐厅倒闭,平均每分钟就有6家餐厅闭店。海底捞、奈雪的茶等头部品牌客单价与订单量双双下滑,高端餐饮受冲击尤为显著。
这场危机并非局部调整,而是系统性变局。行业竞争加剧,内卷白热化。美团核心本地商业CEO王莆中指出,餐饮业已进入“超级性价比时代” ,消费者对价格极度敏感,堂食客单价甚至被拉回2015年的水平。
与此同时,房租、食材、人力等刚性成本持续攀升,利润空间被急剧压缩。餐饮人普遍陷入“增收不增利” ,甚至 “越忙越亏” 的困境。
此前的外卖补贴大战如同饮鸩止渴,虽带来短暂订单暴涨,却严重扰乱了行业价格体系,透支了消费能力,留下“补贴一停,感情归零”的一地鸡毛。
在此背景下,单纯的规模扩张和流量追逐已难以为继。餐饮经营的底层逻辑必须重构。
本指南旨在系统梳理,在这股关店潮与业绩普降的寒潮中,餐饮人如何通过一套环环相扣、从“保命”到“长跑”的方法论体系,实现从“脆弱生存” 到 “韧性增长” 的跨越。
01■
稳固生存根基:
在寒冬中修筑“战壕”与“堡垒”
当市场从增量狂欢转入存量博弈,餐饮行业的生存法则已然改写。2024年,超过300万家餐厅的倒闭,并非一次偶然的挫折,而是一次残酷的洗牌。
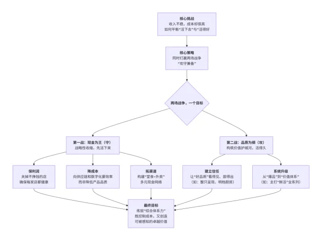
摆在所有经营者面前的,是一个冰冷而现实的悖论:在收入充满不确定性、租金与人力等刚性成本持续挤压之下,你该如何在“降价保流水”的生存压力与“维持品质与利润”的长期发展之间,找到那个微妙的平衡点?

答案并非二选一,而是一场需要同时打好两场战争的“攻守兼备”之战。这不仅关乎战术,更是一种战略定力:
你必须用最精准、最无情的 “减法” 来守卫现金流这条生命线,确保自己能在寒冬中活下来;
同时,又要用最坚定、最智慧的 “加法” 去加固品质与效率的基石,为你活得好、活得久积蓄能量。
这揭示了一个清晰的行业共识:竞争的主旋律,正从表层的、粗放的“价格内卷” ,转向深层的、系统的 “价值升级” 。
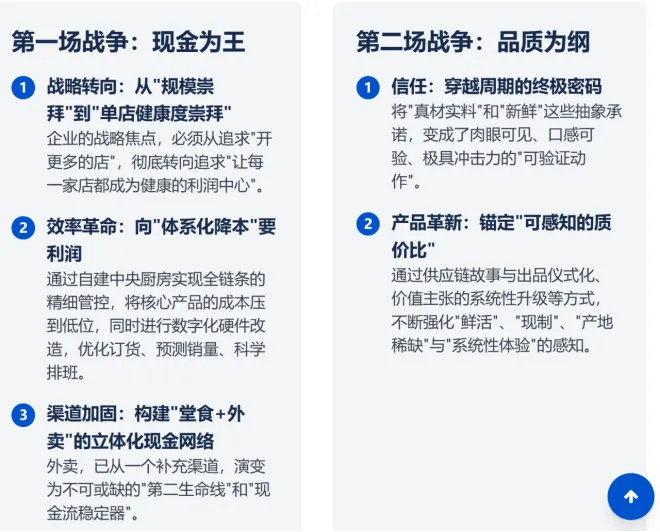
第一场战争:现金为王——以“战略性收缩”实现更健康的“内核生长”
当潮水退去,首要任务是确保自己不溺水。在生存成为第一要义的阶段,所有决策都必须围绕一个核心:保障现金流安全。
但这绝不意味着消极的撤退,而是一种主动聚焦、去芜存菁,将有限资源集中于最能产生健康利润的环节。
1、战略转向:从“规模崇拜”到“单店健康度崇拜”
盲目追求门店数量的时代已经终结。行业正从狂热扩张的“青春期”,步入理性经营的“成熟期”。
2024年高达40%的闭店率,就是最响亮的警钟。企业的战略焦点,必须从追求“开更多的店”,彻底转向追求“让每一家店都成为健康的利润中心”。
如南城香的“刮骨疗毒”:当整个行业弥漫着焦虑时,创始人汪国玉却发起了一场名为“辉煌行动” 的内部革命。行动的核心不是加速开店,而是主动关停不盈利的门店,将总店数从200多家精简至近200家。

这绝非单纯的收缩,其战略意图在于“对老门店的盈利模型进行彻底再造,并一次性把所有新模型的‘坑’全部踩透” 。
结果令人震撼:在门店总数略有减少的情况下,单店日均流水却稳定在2.8万至3万元的高位,部分新模型店甚至突破3.5万元。这种远超行业平均的、扎实的单店盈利能力,正是其净利润翻倍的根基。
太二酸菜鱼的“提质”转身这一逻辑在大型连锁品牌中同样得到印证。面对增长瓶颈和同质化竞争,太二酸菜鱼的战略重心也从快速扩张,悄然转向通过“鲜活”供应链的全面升级 来重塑单店模型,旨在构筑更厚实、更具韧性的利润护城河。

2、效率革命:向“体系化降本”要利润,而非向顾客要折扣
利润的流失,往往藏匿在低效的运营、冗余的库存和臃肿的供应链之中。在红海的价格战中,降低你的内部成本,远比降低你给顾客的售价更能保护核心利润。这需要的不是克扣原料,而是一场触及筋骨的“效率革命”。
如南城香的“供应链成本碾压”:通过自建中央厨房实现全链条的精细管控,南城香将核心产品的成本压到了令人惊讶的低位——例如其明星产品“奶皮子”,生产成本比外部采购价低40%,这使其能以3.9元的亲民售价仍保有利润。这是规模化、标准化带来的绝对成本优势。
南城香不惜单店投入6万元进行数字化硬件改造,通过系统算法智能优化订货、预测销量、科学排班。其成效是革命性的:在公司总流水持平的背景下,总用工人数减少了惊人的950人。
这意味着,它用更少的人力、更精准的资源投入,完成了同样甚至更优的营收,人效与坪效得到极大释放。这正是其净利润暴增的核心密码之一。
3、渠道加固:构建“堂食+外卖”的立体化现金网络
当堂食客流因市场波动、天气或突发事件变得不稳定时,构建多元、互补的现金流入渠道,就是为企业穿上了一件“救生衣”。外卖,已从一个补充渠道,演变为不可或缺的“第二生命线”和“现金流稳定器”。
南城香的外卖“第二曲线”:创始人汪国玉曾直言,外卖收入已占到其门店堂食流水的一半。这并非偶然收获,而是在战略层面就将外卖与堂食置于同等高度。
在打磨新门店模型时,南城香就专门为外卖设计了独立的产品线,确保线上订单同样具备强大的竞争力和利润空间。
对于广大中小商家而言,独立构建强大的线上运营体系可能力有不逮。此时,美团等平台推出的“繁盛计划” 及 “堂食提振计划” 便成为重要的外部助力。
通过直接的流量扶持、补贴助力金和消费券发放,这些计划旨在帮助商家,特别是中小商家,从价格战的“失血”状态中恢复元气,构建更具弹性和韧性的现金流体系。
第二场战争:品质为纲——以“可感知的价值”构筑信任护城河
保障现金流是“活下去”的战术根基,而坚守并升级品质,则是“活得久”、“活得好”的战略高墙。
在行业低谷期,任何对品质的妥协都是对品牌未来最危险的透支。真正的挑战在于:如何在控制成本的同时,让高品质变得可被消费者清晰感知、并心甘情愿为之买单?
1、信任:穿越周期的终极密码,根基在于“可视化”的诚信
当“9.9元套餐”与“预制菜焦虑”并存时,逆向坚守诚信与品质,反而能建立起最深的护城河。
这种诚信,不仅体现在如重庆“垫江石磨豆花”五代人恪守古法、并通过直播将“石磨手工”透明化呈现的传承故事中;更体现在当下最激烈的市场竞争里——品牌们正不惜成本地将“诚信”转化为顾客可直接用五感验证的体验。
例如,火锅品牌们用极致化的呈现来证明价值:怂火锅的“鲜活跳跳蛙”筋骨上桌时仍在弹跳;萍姐火锅的“霸王大鱿鱼”以震撼的完整形态呈现;巴奴的“一口整只青虾滑”让顾客能清晰咬到整颗虾仁……
这些动作,本质上是将“真材实料”和 “新鲜” 这些抽象承诺,变成了肉眼可见、口感可验、极具冲击力的 “可验证动作” ,从而以最快速度建立深度信任,这是任何广告都无法替代的。
2、产品革新:锚定“可感知的质价比”,系统化构建价值
提升价值感的关键,在于不断强化“鲜活”、“现制”、“产地稀缺” 与 “系统性体验” 的感知。这要求产品革新必须是自上而下、贯穿始终的系统工程:
供应链故事与出品仪式化:如珮姐重庆火锅的“高山带皮童子牛肉”、巴奴的 “甘州白菜”,通过强调特定产地、稀有品种,将食材的“出身”故事化,塑造了独特的稀缺价值。海底捞的 “一米长盘鲜切羔羊肉”则通过极具视觉冲击力的摆盘,将“份量”与“满足感”直接视觉化,创造了强烈的社交货币和获得感。
价值主张的系统性升级:太二酸菜鱼正在进行的“鲜料川菜”转型,是一个深刻实践。它不再局限于“酸菜鱼”这一爆款单品,而是将 “鲜活”升级为覆盖 “活鱼、鲜牛、鲜鸡、鲜虾、鲜猪肉” 五大品类的系统性价值主张。
通过明档厨房、食材陈列和全系“鲜”字头菜品,太二构建了一个完整的“鲜活体验场”,旨在将品牌从网红打卡地,重新锚定为覆盖家庭、社交全场景的品质正餐选择。
这种从 “单品突破”到“价值体系”的升级,是为了打破增长天花板,构建更稳固的长期护城河。
面对生存与发展的永恒矛盾,那些能够穿越周期的餐饮企业,正在实践一门精密的“平衡艺术”:
它们一手通过 “战略性收缩”(谨慎扩张、数字控本、拓宽渠道)来牢牢守住现金生命线;
另一手则通过 “体系化价值投入”(将诚信转化为可五感验证的体验、用稀缺食材和系统性主张锚定心智、构建全域透明信任)来构筑深厚的品牌护城河。
无论是南城香通过供应链与数字化实现的“降本增效” ,火锅行业用 “整只”和“鲜切” 实现的 “品质可视化” ,还是太二通过 “鲜料川菜” 构建的系统价值体系,它们都共同指向同一个趋势:未来的餐饮竞争,本质上是 “综合体系力” 的较量。

02■
发动效率革命:
模型、运营与供应链的系统性重构
面对“超级性价比时代”客单价普遍下行的挑战,餐饮行业的生存法则正从规模扩张转向深度的效率竞争。核心矛盾在于:消费者既要低价又要优质,而企业必须找到盈利空间。
破解之道,在于发动一场贯穿门店模型、现场运营与后端供应链全链路的效率革命,进行系统性成本优化与价值再造。
这场革命并非单点突破,而是要求企业在三个维度上协同推进,构建一个能抵御风险、持续盈利的反脆弱体系。

1、效率革命的结构性起点:拥抱“轻模型”,实现固定成本最优解
传统追求大店、多SKU的“百货店”模型在当下成本高昂、风险巨大。效率革命的首要突破口,是进行结构性的模型重构,追求极致的坪效与人效。
策略一:空间共享,摊薄成本。对于拥有多品牌的集团,采用“前端独立、后端共享”的“双子店”模式是典型实践。
例如,百胜中国试水的“肯德基+必胜客”双品牌店,在同一空间内共享厨房设备与后勤团队,显著降低了单店的租金与人力占比,实现了1+1>2的引流与降本增效。

前端独立是“双子店”模式的基础,同一门面内设置双品牌独立入口与点餐动线,消费者可根据需求直奔肯德基的汉堡炸鸡,或选择必胜客的现烤披萨,品牌辨识度与消费场景的专属感并未弱化。
后端共享”则是模式的核心竞争力厨房内炸炉、烤箱等设备并排摆放,同一团队经跨品牌培训后可灵活调配,既能给炸鸡翻面也能为披萨撒芝士,原本两家单店需22名员工,合并后仅需16人,人力成本直接下降37.5%。
这种模式不仅适用于餐饮行业,更为所有多品牌集团提供了核心思路:在竞争日趋激烈的市场中,内部资源的协同效率,将成为决定企业竞争力的关键变量。
除了双子星模式,肯德基还有一个“三合一”的门店模型:在原有肯德基基础上,多开了一家肯悦咖啡和一家肯律轻食(KPRO)。

策略二:极致单品,单元最小化。更极致的模型是向“小店型、单品类”深入。它仅用27平米、8个座位,只经营一种鲆鱼。“整鱼拆解”的套餐设计(刺身、涮煮、蒸炸、煲仔饭),实现了 “单一库存管理”与“零废弃”。
如将一条鲆鱼按部位拆解,匹配最佳烹饪方式,设计固定套餐——鱼柳/鱼腩做刺身突出鲜、鱼骨/鱼皮做涮煮突出Q弹、鱼排/鱼尾做蒸炸突出香酥、鱼碎/鱼松做煲仔饭饱腹收尾。
为了支撑了128元的客单价,其8个座位全部设为板前,取消后厨隔断,让“杀鱼、拆解、分部位烹饪”的全过程可视化,将烹饪变成“表演”,强化“现做现吃”的新鲜感知。
客人入座后现做刺身,同步启动涮煮 / 蒸制,最后上煲仔饭,全程可视化,每道菜衔接自然,无长时间等待。餐后快速清洁,准备下一轮,单人可流畅衔接。
该模型的本质是“做减法”:以单品简化供应链与库存,以整鱼拆解实现零废弃与毛利最大化,以标准化技能支撑轻人力,以板前体验转化价值支撑客单。
这套逻辑可复制性强,尤其适合小面积、低人力成本的精致餐饮切入,核心是守住 “新鲜、专注、零废弃” 三个关键,形成差异化壁垒。

它的本质,是通过极致的结构设计,将盈亏平衡点压到极低,构建了一个抗周期的“美好小店”模型。
2、效率革命的运营核心:推行“精运营”,将后厨升级为“数字车间”
在人工成本高企、厨师短缺的背景下,运营的精细化必须依赖技术赋能,核心目标是稳定品质、提升人效、降低对核心人力的依赖。无论是“好鲆”的极致小店,还是大型连锁,都在寻求运营环节的“工业化”解方。
关键工具:炒菜机器人与自动化浪潮。当前,一场“机器人旋风”正席卷中餐后厨。京东七鲜小厨、锅圈、小菜园、老乡鸡、霸碗等连锁品牌大规模采购炒菜机器人,并非追逐概念,而是直面三大痛点:
降本:一台机器人可替代2-3名厨师,据业内反馈,能帮助门店人力成本缩减约40%,直接缓解“招工难、人力贵”的困境。
提效:通过预设程序,能将一道小炒的出餐时间从10分钟标准化至2-3分钟,并确保“千店一味”,完美解决中餐标准化的历史难题,特别适用于快餐、简餐及外卖等高周转场景。
赋能:标准化的烹饪程序极大降低了对厨师经验的依赖,使新店口味复制和员工培训速度加快,成为品牌实现快速规模化扩张的“引擎”。
现实挑战与“人机协同”路径。然而,炒菜机器人的普及仍面临初始投资高、菜品灵活性有限、以及部分消费者对其缺乏“锅气”和“灵魂”的认知挑战。
因此,未来的“精运营”模式将是“人机协同” 。机器人负责处理标准化、高重复性的主菜烹饪,保障基础效率和品质底线;而人力则聚焦于食材的精细化预处理、特色菜的调味调校、新菜品研发,以及提供有温度的摆盘与服务。
这种分工,既追求了效率,也保留了餐饮的温度与创造性。炒菜机器人优化了“后厨车间”,但若要追求极致的性价比与品质,竞争必须延伸到更前端的供应链。这就引出了效率革命的第三个,也是最根本的维度。
以小菜园为例,为优化前端成本,其通过引入机器人和优化门店面积来实现。
在人工方面,小菜园拟用 1 亿元采购 2000 台炒菜机,使得员工成本从 7.26 亿降至 6.66 亿。
在空间层面,2025 年,小菜园将单店面积精简至 220-250m²,相较于原本的 350m²,装修和房租成本都显著降低。
在后厨层面,针对“等餐难”痛点,在门店专设多口大锅持续烹制招牌菜,优化流程,承诺“25分钟内上齐菜品”,成功平衡了中式炒菜的“锅气”与现代化效率需求。
为了进一步优化成本结构,土小菜园则构建了“从田间到餐桌”的垂直供应链以保障品质与可控成本:
深入五常、皖南等原产地直采,自建200亩有机蔬菜基地,并投入巨资打造覆盖全国的15个分仓冷链物流体系。
同时,其总投资4.5亿元的马鞍山现代化加工厂即将投产,旨在强化净菜加工与标准化能力,为未来的规模化扩张夯实基础。
3、效率革命的坚实底座:深化“供应链”,构建成本与品质的终极护城河
前端的模型与运营优化,必须建立在强大的供应链基础之上。领先品牌的竞争已延伸到源头管控和全局系统优化。
国际品牌如寿司郎和萨莉亚,提供了将效率思维贯穿从供应链到消费终端整个系统的极致范本。
寿司郎:用数据打造“零浪费”的鲜度工厂。寿司郎的核心,是用实时数据替代人的经验判断,确保每一份食材都物尽其用。它在每个寿司盘底植入IC芯片,系统能全程追踪其流转距离与时间。

例如,金枪鱼寿司传送超过350米便会被自动撤下,以此守卫鲜度。
这些芯片收集的海量消费数据,能帮助后厨精准预测需求,实现“需要多少做多少”,将食材废弃率降至极低水平。
在如此极致的成本控制下,寿司郎反而能坚守“食材成本占比不低于50%”的原则,将节省的成本反哺到食材品质上,实现“可负担的精致”。
萨莉亚:将“杜绝浪费”刻入基因的工程系统。萨莉亚的效率,源自其创始人食品工程师的出身,它将餐厅运营彻底视为一个可以精密设计和优化的“制造系统”。
其标志性的“无刀厨房” 模式,所有复杂加工在中央厨房完成,门店仅简单加热组合,消除了门店加工损耗并降低了对厨师的依赖。内部更设有“工学部”,研究如何优化员工的每一个动作以节省时间。
其能够将厨房面积压缩至传统餐厅的20%-25%。以一线城市100㎡门店估算,仅此一项每年可节省租金约7.3万元,单店装修成本亦可节约5-8万元。
为了支撑全球扩张,萨莉亚正在中国建设智能“黑灯工厂”,利用AI视觉识别、柔性机器人等技术,实现从原料到成品的全链路自动化。
在人力调度上,以30分钟为单位为兼职工排班,力求工时零浪费。据估算,仅杜绝每人每天30分钟的无效工时,全球1800家门店每年可节省超4500万元。
这套深度、内生的效率体系,构成了其最宽的护城河,也让其敢于坦诚宣传“预制菜”和“10分钟上齐菜品”,与消费者建立了“它不嫌我穷,我不嫌它预制”的独特信任关系。
应对当下的市场挑战,效率革命是一条必由之路,它要求企业进行一场贯穿前中后台的系统性重构:
通过“模型做轻”(如共享门店/极致单品店),降低固定成本与投资风险,打造高坪效、低盈亏平衡点的反脆弱单元。
通过“运营做精”(如人机协同/数字化管理),将可变成本尤其是人力成本优化到极致,并保障核心产品品质的稳定可靠。
通过“供应链做深”(如数据驱动/全球优化),构筑长期、坚固的成本控制与品质保障护城河,将效率转化为可持续的竞争力。
这场革命的终局,不是冰冷的全自动化,而是“效率”、“品质”与“体验”在更高维度上的平衡。
无论是“好鲆”的精算美学,炒菜机器人推动的“后厨工业化”,还是寿司郎、萨莉亚数据驱动的极致系统优化,其最终目的都是:在可控的成本结构内,为消费者提供确定性的、可感知的价值。
唯有如此,企业才能将效率转化为这个时代最硬的生存通货和增长动力。

03■
价值突围:
从效率竞赛到意义创造
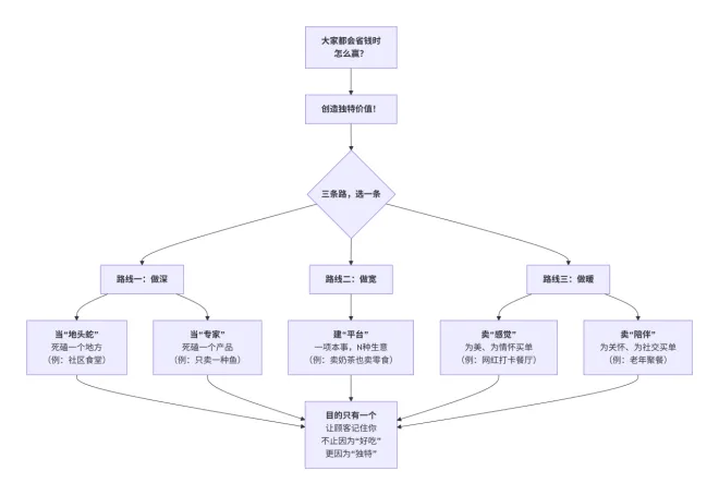
当“降本增效”成为餐饮行业的通用语法,一场深刻的悖论也随之浮现:我们越是追求极致的标准化与效率,品牌的个性与温度就越是稀薄。
当所有玩家都在同一套成本与速度的规则下竞赛时,竞争便滑入了“内卷”的泥潭——客流越少,越降价;越降价,利润越薄。

此时,真正的矛盾已然转移。它不再是单纯的产品或流量之争,而是“工业化、可复制的效率模型” 与 “消费者日益增长的、对独特体验和情感连接的渴望” 之间的根本性冲突。
破解之道,在于跳出同质化维度,构建难以被快速模仿的“软壁垒”。纵观市场,成功的价值突围主要遵循四条清晰可鉴的路径:聚焦深耕、能力溢出、情感共振。
路径一:聚焦深耕——在狭缝中筑起高墙
与其在广阔的红海中血战,不如集中所有兵力,在一条足够深的战壕里建立“绝对优势”,成为不可撼动的“地头蛇”或“品类王”。
1、成为“区域王”:毛细血管密度就是护城河
放弃全国网红的幻想,践行“毛细血管战略”。
餐饮的本质是流量生意,但流量不等于人流量,而是 “有效触达半径”。服务好周边3公里,在巨头看不上或难以深入的利基市场(Niche Market)建立统治。
如北京的南城香用20年时间,将社区店做成“家门口的食堂”,单店日均流水超过3万元;江西的季季红火锅,25年不出省,开出400多家直营店,在2024年逆势实现单店增长;苏州的老阿爸,只在“五县一市”密集布店,形成区域网络效应。
它们的共同点是:不贪大,只求深。通过极高的区域门店密度,构筑了强大的品牌认知、供应链效率和顾客忠诚度,让全国性品牌难以切入。
其中粤菜品牌“廣順興” 也是此中典范。
反向围猎战略:它绕开粤菜大本营广东,精准切入被称为“粤菜荒漠”的北方市场,在河南起家,成功将高品质粤菜认知植入北方消费者心智。
系统性深耕模型:其成功并非偶然,而是一套环环相扣的系统能力在支撑。通过将“鸡”、“火锅”与“粤菜”三大成熟品类重组,创造出“猪肚鸡火锅+广式茶点”的超级组合。
坚持“不进商场,扎根社区”的选址策略,以300-500平米店型服务成熟社区,门店存续率高达99%;并通过与头部供应商合作及自建万平米冷链仓,在保证“质价比”(人均80-100元,较传统粤菜低40%)的同时,构筑了供应链护城河。这套组合拳使其在七年内逆势开出超650家门店,成为区域王者。
这种聚焦使品牌在该领域内建立的专业认知和解决方案,难以被大而全的泛化品牌所替代。
他们将有限的资源,聚焦于一个竞争相对薄弱、但需求扎实的区域市场,通过高密度布店和深度运营,实现品牌与区域的深度绑定。
2、成为“品类王”:极致的穿透力创造专业霸权
在消费者心智中,没有“更好”,只有“不同”。
放弃大而全的菜单,在一个细分品类里做到极致,建立“说到XX,就想到你”的专业权威。
在“转转小火锅”这个看似简单的赛道,它凭借 “偏执狂式”的新鲜主义构建了壁垒。锅底坚持0添加、牛骨汤每日现熬,甚至创新出极具地方特色的“浆水锅”。
在保鲜上,不惜成本:用RO过滤水喷雾、为150平门店配备4台空调营造低温环境、严格实行“日清”制度。
这些“笨功夫”塑造了“好吃不贵,健康新鲜” 的绝对认知,最终在兰州市场实现了惊人的 90%复购率。
好鲆更为极致,27平米空间里只做一种“鲆鱼”。通过“整鱼拆解”的板前Omakase模式,将“活鱼现杀”的慢过程,升华为一场充满仪式感的剧场式体验。它服务的不是大众客群,而是追求“确定性鲜活” 的高价值顾客,用极致聚焦建立了难以替代的专业信任。
所以与其更好,不如不同。
找到一个大品类中尚未被满足的痛点(如“新鲜”、“鲜活”、“市井气”),并围绕这一点进行所有资源的压倒性投入,打造独特的消费场景和体验。
路径二:能力溢出——从产品公司到生态平台
当企业在某个核心环节建立了压倒性优势,它便不再只是一家餐厅,而成为一个可以孵化多种可能性的“能力平台”。
如茶颜悦色的2.0阶段,茶颜悦色已走过单靠奶茶爆红的1.0阶段。进入2.0,它基于在长沙积累的恐怖品牌势能、内容叙事能力和私域流量,进行 “能力溢出式”扩张:
开出“游园会”(会员周边店)、“小神闲茶馆”(新中式茶馆)、“昼夜诗酒茶”(小酒馆),以及最新的“量贩零食店”。
这些业态并非各自为战,它们在长沙五一商圈形成“茶颜家族”甚至“茶颜街” ,共享品牌、供应链与客群,相互导流。
茶颜的野心,不再是卖奶茶,而是成为“长沙文旅生活方式”的代名词和一站式体验平台,让游客和本地人都能在其生态内满足多种需求。
别一个路径就是将后台强大的供应链、标准化和管控能力产品化、平台化,从服务自己到服务行业。
如魏家凉皮的“宇宙”魏家凉皮的真正产品,早已不是凉皮,而是其地底下那套强悍的“供应链即服务”体系:
自建中央厨房、冷链物流、生态种植园。基于这套基础设施,它展开了一场令人惊叹的“跨界实验”:

孵化出魏斯理汉堡、魏家便利、湘菜、足疗、中医等多个品牌。在西安核心商圈,多品牌毗邻开店,形成自给自足的“魏家宇宙” 。
其演进路径清晰:1.0卖产品(凉皮)→ 2.0卖能力(供应链解决方案)→ 3.0卖生态(平台化标准输出)。
它揭示了一个未来:顶级餐饮集团,最终可能成为餐饮产业优质产能的组织者和基础设施提供商。
路径三:情感共振——售卖“心动感”与“归属感”
当“吃饱吃好”成为标配,餐饮的胜负手便在于,谁能提供超越食物本身的“情绪价值” ,将一次消费升华为一段值得记忆的体验。
1、氛围感经济:为场景和审美买单
餐厅成为造梦空间。独特的空间设计、文化融合与美学体验,本身就是核心产品,提供了高溢价的“社交货币”。
如2025“心动餐厅”四大趋势:抖音心动榜揭示的 东方美学、山野自然、松弛时髦、未来先锋,正是氛围感经济的四大主流叙事。
无论是“新京熹”涮肉里的京剧表演(文化认同),还是“放翁悬崖餐厅”的天然溶洞奇观(逃离都市),或是“Pink Face”营造的不费力高级感(都市松弛),再或是“3号仓库”的赛博朋克幻境(未来想象),它们都以人均100-150元的价格,证明了消费者愿意为 “心动感” 支付溢价。
还有藏式咖啡/茶饮:柠渡咖啡、阿刁奶茶等品牌,将酥油、青稞融入产品,将唐卡、经幡铺满空间,甚至结合民宿与观景台,完整地售卖一种“身在城市,心在雪域”的文化沉浸式体验。喜茶连续推出藏式奶茶爆款,也印证了“文化风味”带来的情绪价值备受追捧。
2、社群陪伴经济:从交易到“交情”
深耕特定人群,提供超越餐食的情感关怀与社交归属,建立深度信任关系。
如银发经济的“走心”玩法餐饮掘金“银发经济”,表面是提供适合老年人的餐食,内核是提供“情感陪伴” 。
海底捞、肯德基的“长者优惠”是价格暖心。更深的玩法在于场景创新:上海等地流行的“一日聚餐” 业务,让餐厅变成老年人的“社交俱乐部”,提供两餐、K歌、打牌的一站式服务,复购率极高。
社区食堂的送餐上门,解决的是“做饭难”和“孤独感”。最高明的策略是:把餐厅从“食堂”变成“情感驿站”,满足老年人怕孤独、爱热闹、需要被关注的心理,从而锁死极高的客户忠诚度。
3、人格化信任经济:让品牌变得可触摸。
一个有血有肉的故事或IP,比任何广告都更能建立信任。创始人IP、品牌人设,让冷冰冰的标识变得温暖可亲。
如无论是抖音上餐饮老板真诚分享的后厨日常与创业心得,还是蜜雪冰城“雪王”通过动画、表情包与用户持续玩在一起的萌趣形象,都是在进行人格化建设。
它让品牌从一种“选择”,变成一位“朋友”,极大地降低了消费者的决策成本和情感距离。
2025年300万家餐厅的倒闭潮,是一次残酷的市场出清,也清晰划出了新时代的生存线:效率是生存的基准线,价值是增长的天花板。
价值突围,要求每一位餐饮人必须做出清晰的选择与取舍:
要么,像“区域王”和“品类王”一样,通过“聚焦深耕”,在物理或心智的战场上修筑起又深又窄的护城河,建立局部市场的绝对统治。
要么,像茶颜悦色和魏家凉皮一样,通过“能力溢出”,将核心优势平台化、生态化,从一个赛道的选手,升级为多个赛道的裁判与基础设施搭建者。
要么,像“心动餐厅”和“银发餐饮”一样,通过“情感共振”,精准切入消费者的情绪缝隙,售卖文化、氛围、陪伴与归属感,完成从“供应产品”到“提供意义”的升维。
要么,果断“转移阵地”,从刺刀见红的红海,跳入社区与县域这片需求扎实、竞争和缓的价值洼地。
这场竞争的本质,正从“规模的较量” 转向 “价值的深度” ,从 “流量的掠夺” 转向 “关系的培育”。
2025年,活下来的将不再是那些最努力“内卷”的人,而是最懂规则、最善于在细分世界中创造独特意义与情感的“创新者” 。
你的餐厅,提供的仅仅是一顿饭,还是一段值得回味的光阴?答案,决定了你的未来。

04■
重塑组织韧性:
当“聪明”的系统遇见“燃烧”的人
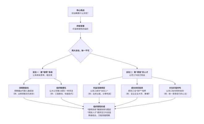
在餐饮竞争的深水区,一个残酷的现实愈发清晰:最卓越的战略构想与最精巧的商业模式,其最终的落地与成败,都取决于一个最原始的变量——组织。
当“效率革命”与“价值突围”成为共识方向,核心命题便转化为:如何构建一个能高效执行、持续进化且能抵御周期性风险的组织体?
支柱一:系统流程——不止于“标准化”,更是“智能化”与“敏捷化”
领先的餐饮组织早已超越基础的SOP(标准作业程序),正通过数字化与敏捷架构,让系统自身拥有“感知、决策、进化”的智能,以及应对变化的弹性。
1、 流程智能化:从“人脑算”到“AI谋”,数据成为新直觉
当许多品牌仍在依赖店长的“经验感”进行订货、排班时,前沿品牌已构建了由数据驱动决策的“数字神经网络”。

例如,新锐火锅品牌沸点计划,其运营核心是一个“全球餐饮大脑”。
这个AI引擎能通过视觉识别预测门店客流高峰,自动调节备餐方案;通过IoT传感器实时监控库存,实现精准自动补货。这使得其标杆门店在实现翻台率破5、单日营业额超6万元的同时,综合人力成本降低了约30%。
这完美诠释了:数字化系统是流程运行的“中枢神经”,让决策从模糊的经验驱动,变为精准的数据驱动。
2、组织敏捷化:让“巨轮”也能灵活转向
构建不依赖“牛人”的系统,同样需要能快速响应市场的组织形态。这要求企业在保持统一标准的同时,具备本地化创新的能力与速度。
沸点计划采用的“总部-区域-品牌”三级联动架构,便是一种敏捷组织引擎。总部专注战略与核心标准,区域负责本地化落地与资源整合,品牌团队则深耕用户需求与产品创新。
这种结构确保了其在进军全球不同市场时,既能保持品牌内核的统一,又能灵活适配本地口味与运营环境。
即使是麦当劳这样的全球巨头,也在为庞大身躯注入敏捷基因。其在中国为应对海量数字化需求,采用了名为“PPSS”的规模化敏捷开发模式。
该模式通过一套严格的流程,确保业务和IT团队每三个月对齐一次中长期目标,并以两周为周期进行快速协作与迭代。这证明了清晰的流程与周期,能最大化跨部门协同效率,让大公司也能拥有创业公司般的响应速度。
支柱二:人才文化——从“利益绑定”到“成长共生”
卓越的组织深知,系统流程管“事”,而人才与文化赋“魂”。冰冷的机器效率再高,也无法替代员工发自内心的投入与创意。
领先企业正通过“深度绑定利益”与“精心设计成长”的双重机制,将员工从“打工者”转变为“共创者”,构建真正的命运共同体。
1、 利益深度绑定:让员工“像老板一样思考”
最直接的激励,是让员工的个人收益与门店/公司的经营成果血肉相连。
呷哺呷哺的“凤还巢”计划是此中典范,店长、区总等核心骨干需出资认购门店5%-15%的股份,直接分享利润。
这彻底改变了行为逻辑:一位店长合伙人会主动钻研如何优化引流券核销成本;另一位则利用一切社交机会开拓团餐业务。其创始人贺光启的目标,就是让员工 “像老板一样” 思考。该计划下,相关门店利润率达到了30%以上。

喜家德则将合伙机制系统化为“35820”模型,形成了一个“自生长裂变系统”。
一位店管理组开首店可获3%干股,成长为小区域经理可升至5%,成为大区域经理则可达8%-20%。
这意味着,一位优秀的员工完全可以通过在体系内的奋斗,最终实质拥有多家门店的权益,实现从“打工者”到“老板”的跨越。
这套机制与海底捞的“师徒制”一脉相承,其核心在于用制度设计回答了“为谁而战”的问题,将组织扩张与个人致富的路径完美统一。
2、成长体系投资:把人才培育视为核心资产
比金钱绑定更深层的,是为员工提供肉眼可见的成长阶梯和长期价值。餐饮业正集体告别“人力成本”观念,转向“人力资本投资” 。
中式快餐品牌鱼你在一起为此构建了名为 “三龙一苗”的全层级人才孵化体系。“飞龙计划”作为高管摇篮,以“红色游学+沙漠徒步”淬炼领导力;“潜龙计划”通过中欧商学院课程与“知识萃取”工作坊锻造中层骨干;“青龙”与“鱼苗”计划则针对新生代,通过轮岗、创新汇报等方式快速融入。
和府捞面的“千里马计划” 则以严苛和精密著称,堪称餐饮界的“黄埔军校”。该计划仅面向全国综合排名前30%的店长,经过多层选拔、集中培训和23天实战带教,最终只有约7%的佼佼者能进入储备池。
公司投入巨大资源,培训内容直击选址、利润管控等实战痛点。结果是双赢:员工王艳平在两年内从店长成长为管理28家店的大区负责人;
对公司而言,这些“内生人才”忠诚度极高(2025年小区总主动离职率为0),晋升后适配成功率超85%,完美支撑了其“直营+联营”的快速扩张。
3、文化价值共鸣:建立超越雇佣的情感联结
最高阶的组织韧性,来源于文化与价值观的共鸣。这要求企业关注员工作为“完整的人”的需求,而不仅仅是生产要素。
喜家德创始人高德福将企业文化精辟地总结为:“所有人都这么想、都这么说、都这么做。”
为实现这一点,喜家德实践 “五制合一” 的组织心法:以文化机制统一思想(起心动念),以选人机制优选种子(识人之心),以师徒机制复制人才(育人之心),以赛马机制筛选将才(精进之心),最终以合伙机制共享果实(利他之心)。
这套组合拳将文化软约束与制度硬保障相结合,从心到行,全方位塑造了一个高凝聚力的组织。

小结:
2025年的餐饮寒冬,是一次深刻的行业洗牌与认知重塑。它宣告了依赖流量红利和规模幻象时代的终结。
生存与发展,依赖于一套环环相扣的方法论:
先求存(稳固现金流与品质),再 提效(发动全链路效率革命),后 突围(构建差异化价值),这一切最终 靠组织(重塑人才与系统韧性)来支撑落地。
其背后,是经营逻辑的根本转变:
从“流量思维” 转向 “留量思维”,用心经营“自家客”。
从“规模信仰” 转向 “单店盈利信仰”。
从“追风口” 转向 “练内功”。
从“拼价格” 转向 “拼价值”。
餐饮业的未来,将是“效率巨头” 与 “价值明星” 并存的 “双轨时代”。无论是凭借极致效率成为普惠巨头,还是依靠独特体验成为细分王者,其共同内核都是回归商业本质:用可持续的效率,创造可被感知的价值。
这个冬天是淘汰弱者的筛子,更是锻造强者韧性的熔炉。对于真正的餐饮人而言,活下去,然后有质量地活得好,将是这个时代最伟大的勋章。
-END-
作者 | 小贝
出品 | 餐饮O2O