首页
消费观察
商超零售
网商电商
大众消费
基础建设
休闲娱乐
登录
注册
首页
网商电商
正文
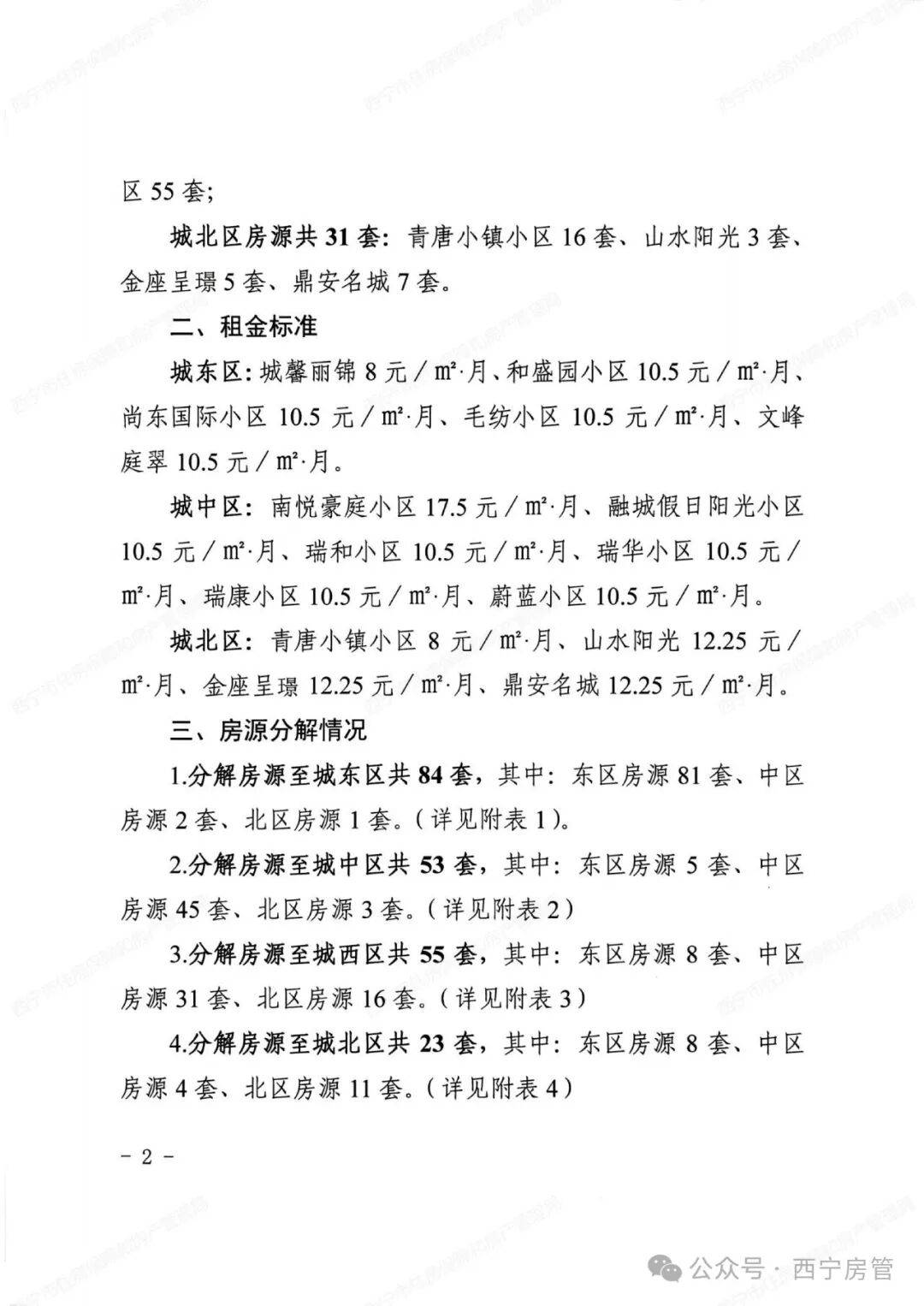
西宁市2025年第四批公共租赁住房轮候配租摇号结果公示
创始人
2025-12-24 20:18:45
| 编辑:阿顺
| 来源:西宁市住房保障和房产管理局
西宁
公示
房产
保障
候配租
结果
来源
住房
阿顺
租赁
编辑
房产管理局
西宁市
上一篇:
北京:着力稳定房地产市场,增加保障性住房供给
下一篇:
住房租赁板块12月24日涨0.6%,合肥城建领涨,主力资金净流出3862.15万元
⚠️
本网站信息内容及素材来源于网络采集或用户发布,如涉及侵权,请
及时联系我们,发送链接至2697952338@QQ.COM
,我们将第一时间进行核实与删除处理。
相关内容
热门资讯
美国警察追捕出逃鸸鹋:遭猛踢几...
珀斯 vs 布里斯班 澳超第1...
珀斯 vs 布里斯班 澳超第18轮 北京时间 2026-01-15 18:30 场地:HBF 公园...
阿德莱德联VS墨尔本胜利:比分...
## 2026周六003 澳超 阿德莱德联VS墨尔本胜利:比分预测分析 2026年澳超联赛中,阿德莱...
董宇辉成“200亿带货先生”背...
东方甄选与董宇辉的“分道扬镳”后,两家企业的发展轨迹呈现鲜明对比。根据最新披露的财报数据,东方甄选在...
向出轨丈夫道歉女子开始带货,累...
据山海视频,1月15日,一名女子被判向出轨丈夫道歉的相关话题登上热搜。 据悉,该女子于1月12日发...
湖北省“新春创业服务月”将扶持...
湖北日报讯(记者汪子轶、通讯员郭姗姗)新春伊始,创业正当时。1月15日从湖北省市场监管局获悉,该局部...
“情系职工·共办实事”苏宁易购...
01 补贴时间 2026年1月24日9:00—1月25日21:00(需报名参加) 02 活动地点 宜...
茅台回应1499飞天企业团购最...
针对网传部分茅台自营店面向纳税达标企业开放1499元/瓶飞天茅台申购,茅台酒销售公司有关人士接受采访...
社区团购板块1月16日跌1.9...
证券之星消息,1月16日社区团购板块较上一交易日下跌1.95%,华媒控股领跌。当日上证指数报收于41...
1499元飞天茅台酒开放企业申...
针对网传部分茅台自营店面向纳税达标企业开放1499元/瓶飞天茅台申购,茅台酒销售公司有关人士接受采访...