方正证券2025年三季度利润分配:每股拟派发现金红利0.01元
创始人
2025-12-25 21:50:11

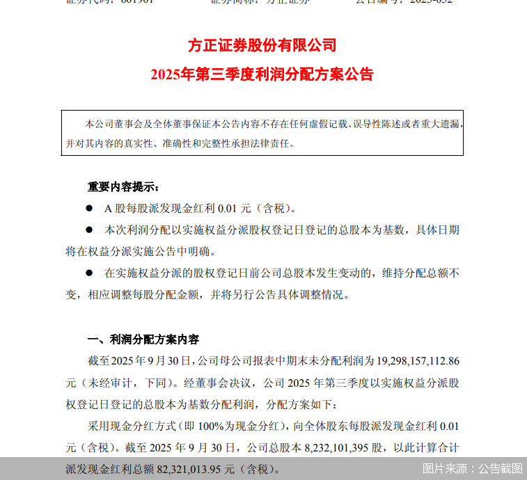
北京商报讯(记者 李海媛)12月25日,方正证券发布2025年第三季度利润分配方案,A股每股拟派发现金红利0.01元(含税),合计派发现金红利总额8232.1万元(含税)。

⚠️
本网站信息内容及素材来源于网络采集或用户发布,如涉及侵权,请及时联系我们,发送链接至2697952338@QQ.COM,我们将第一时间进行核实与删除处理。

相关内容

热门资讯

祝贺!张帅组合阿德莱德站女双夺... 1月16日,在WTA500阿德莱德站双打决赛中,2号种子张帅/西尼亚科娃以6-1、6-4战胜L·奇琴...
阿德莱德联VS墨尔本胜利比分分... **2026年1月16日澳超赛事分析:阿德莱德联 vs 墨尔本胜利(周六003)** 赛事背景与战术...
阿德莱德联VS墨尔本胜利比分预... 2026年1月16日澳超联赛:阿德莱德联VS墨尔本胜利比分分析 摘要 本文针对2026年1月16日...
一心堂药业集团股份有限公司 关... 本公司及董事会全体成员保证信息披露内容的真实、准确和完整,没有虚假记载、误导性陈述或重大遗漏。 一心...
上海仁度生物科技股份有限公司 ... 证券代码:688193 证券简称:仁度生物 公告编号:2026-005 上海仁度生物科技股份有限公司...
江苏亚虹医药科技股份有限公司 ... 本公司董事会及全体董事保证本公告内容不存在任何虚假记载、误导性陈述或者重大遗漏,并对其内容的真实性、...
北京全时天地在线网络信息股份有... 本公司及董事会全体成员保证信息披露的内容真实、准确、完整,没有虚假记载、误导性陈述或者重大遗漏。 北...
合肥井松智能科技股份有限公司 ... 本公司董事会及全体董事保证本公告内容不存在任何虚假记载、误导性陈述或者重大遗漏,并对其内容的真实性、...
汉王科技股份有限公司关于使用闲... 本公司及董事会全体成员保证信息披露的内容真实、准确、完整,没有虚假记载、误导性陈述或重大遗漏。 汉王...
江苏诺泰澳赛诺生物制药股份有限... 证券代码:688076 证券简称: ST诺泰 公告编号:2026-003 江苏诺泰澳赛诺生物制药股份...