泰州市区基本医疗保险
新增定点医药机构评估结果
公 示
根据《关于做好第五批国家医保谈判药定点零售药店遴选工作的通知》(泰医保函〔2025〕123号)要求,经自主申报、资格审核,以下药店符合国家医保谈判药品定点零售药店条件,拟确定为泰州市第五批国家医保谈判药定点零售药店,现予以公示。公示时间为2026年1月6日至2026年1月12日。
欢迎社会各界进行监督,如发现公示对象有不符合条件的,可通过来信、来电等方式向泰州市医疗保障局反映。。
地址:泰州市泰州大道388号 。
附件:拟纳入泰州市第五批国家医保谈判药定点零售药店名单
泰州市医疗保险管理中心
2026年1月6日
附件
拟纳入泰州市第五批国家医保谈判药
定点零售药店名单

泰州市区首批医保线上购药
试点药店遴选结果公示
结果公示
根据《关于开展泰州市首批医保线上购药试点药店遴选工作的通知》(泰医保函〔2025〕124号)要求,经自愿申报、资料审核等程序,拟将以下10家定点零售药店确定为泰州市区首批医保线上购药试点药店(名单见附件)。现对相关名单予以公示,公示时间为2026年1月6日至2026年1月12日。
欢迎社会各界进行监督,如发现公示对象有不符合条件的,可通过来信、来电等方式向泰州市医疗保障局反映。
地址:泰州市泰州大道388号 。
附件:泰州市区首批医保线上购药试点药店名单
泰州市医疗保险管理中心
2026年1月6日
附件
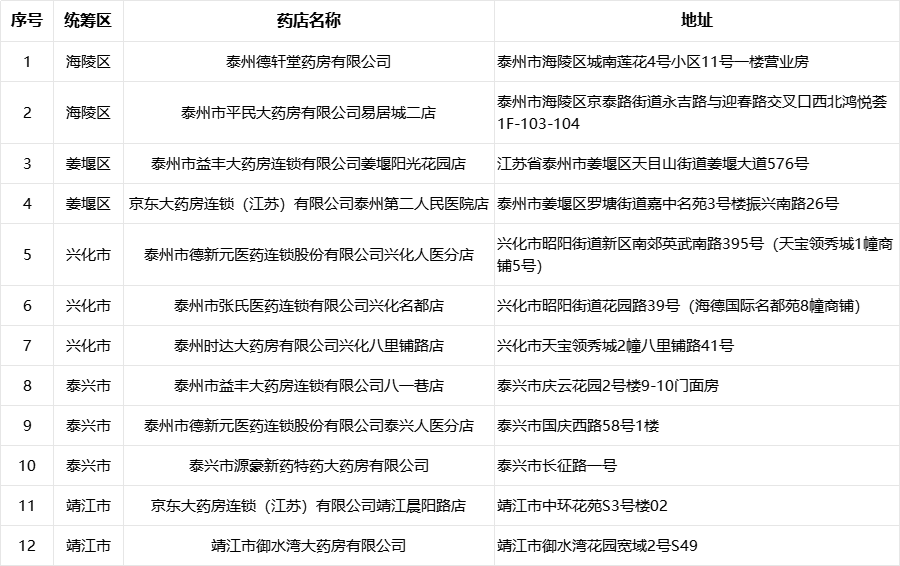
泰州市区首批医保线上购药试点药店名单

泰州市区基本医疗保险新增定点
医药机构评估结果公示
公 示
根据《泰州市医疗保障局关于印发泰州市医药机构基本医疗保险协议管理经办规程(2024版)的通知》(泰医保办发〔2024〕2号)要求,经自愿申报、现场核查等程序,拟将3家医疗机构纳入泰州市基本医疗保险定点医药机构协议管理范围(名单见附件)。现对相关名单予以公示,公示时间为2026年1月6日至2026年1月12日。
欢迎社会各界进行监督,如发现公示对象有不符合条件的,可通过来信、来电等方式向泰州市医疗保障局反映。
地址:泰州市泰州大道388号 。
附件:拟纳入泰州市基本医疗保险定点医药机构协议管理名单
泰州市医疗保险管理中心
2026年1月6日
附件
拟纳入泰州市基本医疗保险
定点医药机构协议管理名单
姜堰区

泰州市区部分医药机构
信息变更公示
公 示
根据《泰州市医疗保障局关于印发泰州市医药机构基本医疗保险协议管理经办规程(2024版)的通知》(泰医保办发〔2024〕2号)要求,经变更申请、现场核查等程序,拟将3家定点医药机构信息变更名单(见附件)予以公示。
欢迎社会各界进行监督,如发现公示对象有不符合条件的,可通过来信、来电等方式向泰州市医疗保障局反映。
地址:泰州市泰州大道388号 。
附件:定点医药机构信息变更名单
泰州市医疗保险管理中心
2026年1月6日
附件
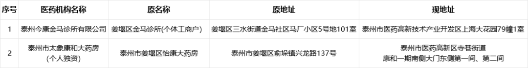
定点医药机构信息变更名单
海陵区

姜堰区

来源:医保中心
拟稿:李 陟
审核:何尔龙
审签:周春林
编辑:丁 荣 仇俊逸
制作:开 慧