首页
消费观察
商超零售
网商电商
大众消费
基础建设
休闲娱乐
登录
注册
首页
消费观察
正文
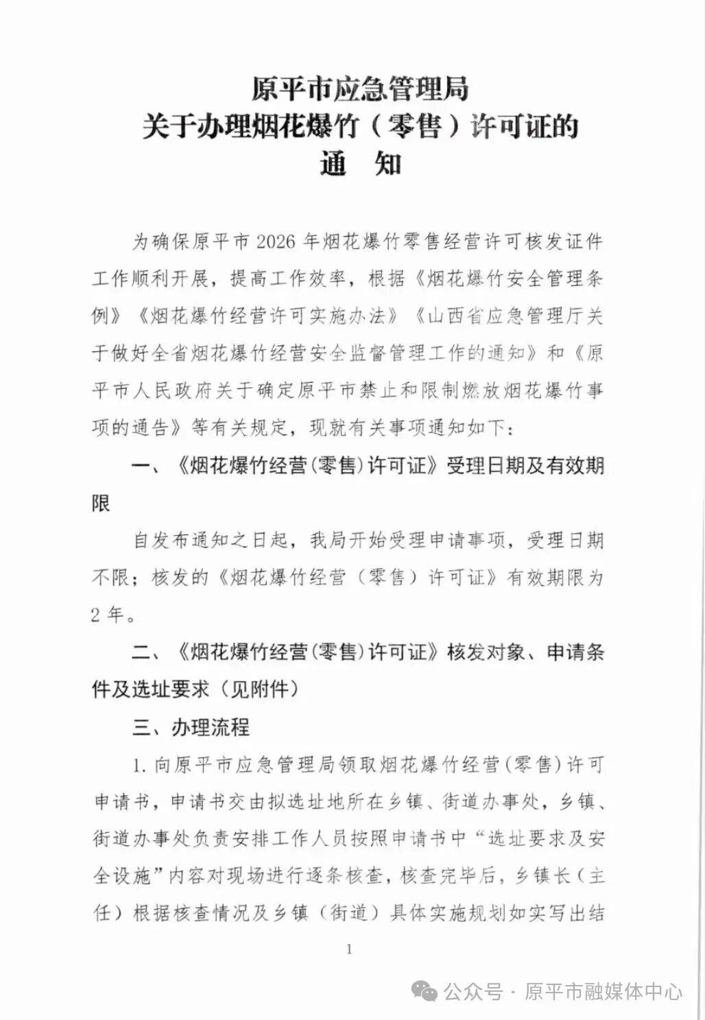
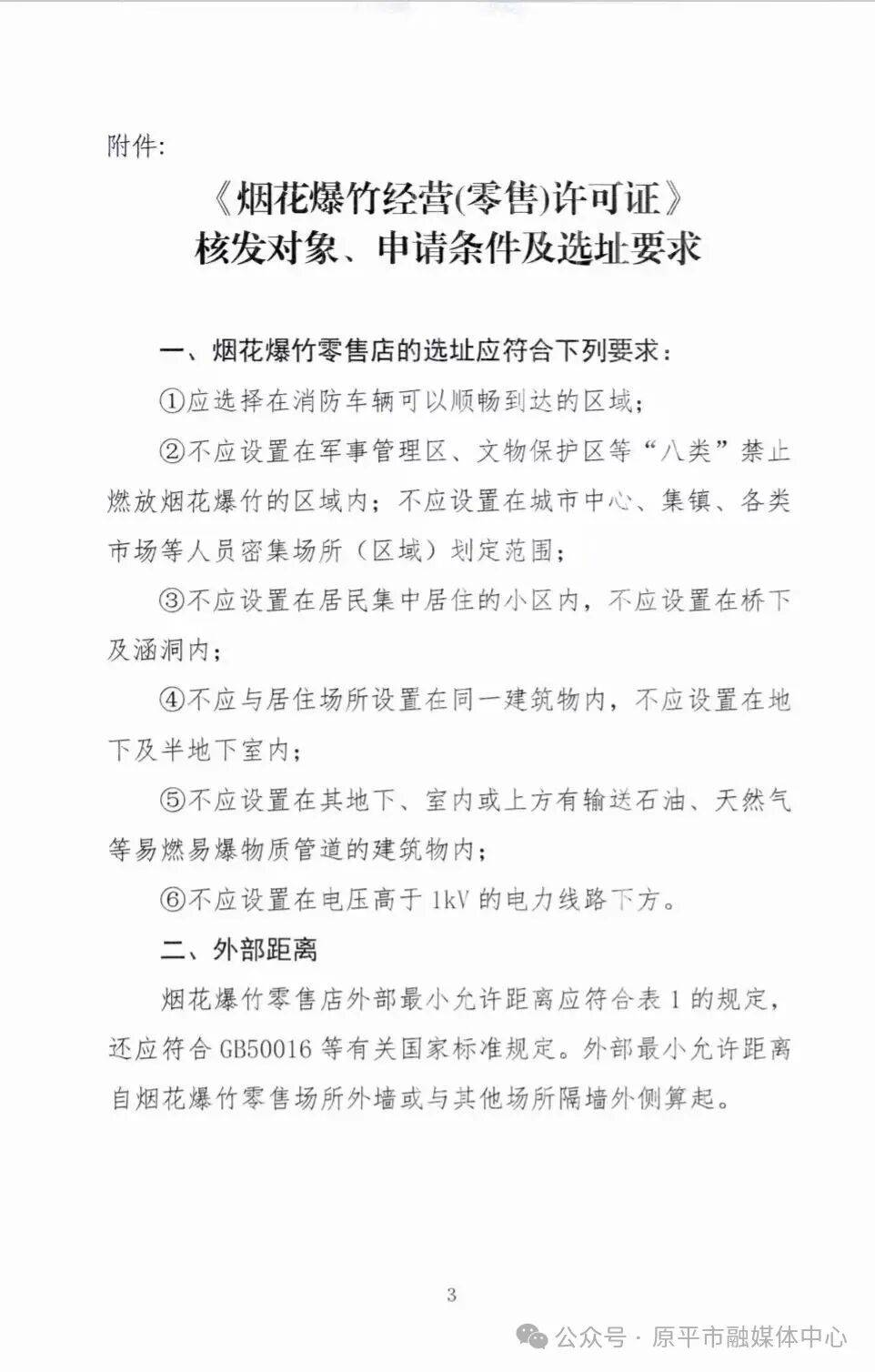
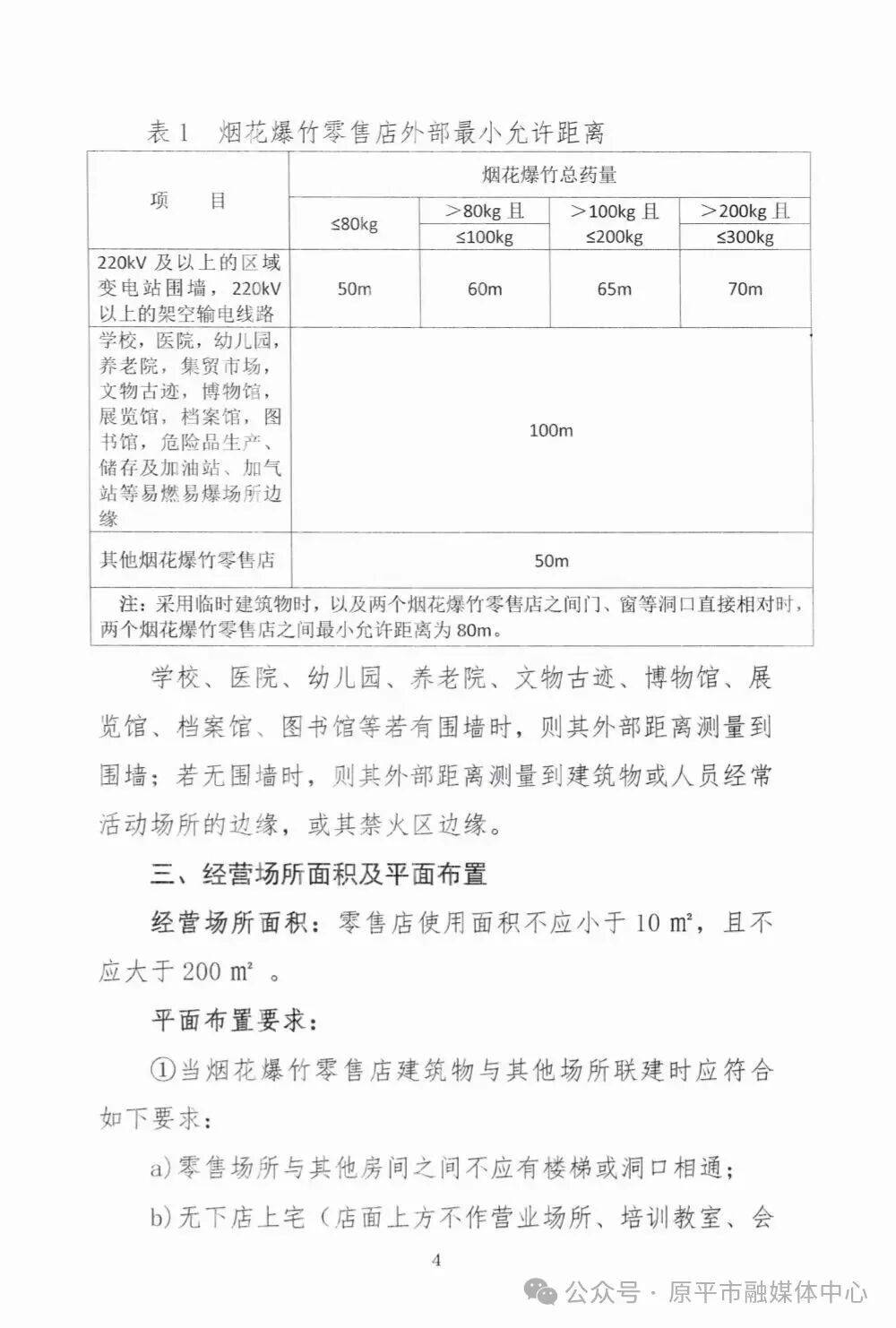
原平市应急管理局关于办理烟花爆竹(零售)许可证的通知
创始人
2026-01-30 10:40:19
应急
通知
零售
原平市
许可证
烟花
爆竹
上一篇:
(商铺回报率)翠景台 | 二期▁车位充足▁购物中心▁学校,公园▁户型
下一篇:
新郎贷款16万付彩礼,婚礼当天新娘要3600元“下车费”致婚礼告吹,男方起诉返还彩礼,女方称无力返还全额
⚠️
本网站信息内容及素材来源于网络采集或用户发布,如涉及侵权,请
及时联系我们,发送链接至2697952338@QQ.COM
,我们将第一时间进行核实与删除处理。
相关内容
热门资讯
中国水利水电科学研究院菲利普·...
近日,中国水利水电科学研究院特聘教授菲利普·顾博维尔(Philippe Gourbesville)、...
惠灵顿凤凰对阵墨尔本城,不是踢...
澳超:惠灵顿凤凰VS墨尔本城 ...
一、赛事背景与联赛格局 澳超联赛作为澳大利亚顶级职业足球赛事,以其独特的赛制和激烈的竞争吸引着众多球...
原创 外...
当一份租约遭遇政治风暴,谁来守护商业规则的底线?如果合法投资随时可能被强制收回,还有谁敢相信契约精神...
新西兰决定:拒绝特朗普
据央视新闻消息,新西兰总理拉克森当地时间30日表示,新西兰政府决定不接受美国总统特朗普提出的邀请,不...
澳超 阿德莱德联VS麦克阿瑟
澳超 阿德莱德联VS麦克阿瑟 阿德莱德联和fc麦克阿瑟本赛季澳职联常规比赛都发挥得非常出色,两队之...
原创 澳...
惠灵顿凤凰 VS 墨尔本城,比赛的赔率非常稳定,这说明市场在赛前未获得足以改变判断的新信息。 基本...
原创 澳...
澳洲人大多都清楚, 海蟾蜍这个外来物种, 当初是为治理农田害虫引进的, 但谁也料不到, 这个曾被寄予...
大麦娱乐(01060.HK):...
证券之星消息,1月29日南向资金增持2931.0万股大麦娱乐(01060.HK)。近5个交易日中,获...
猫眼娱乐(01896.HK):...
证券之星消息,1月29日南向资金增持40.68万股猫眼娱乐(01896.HK)。近5个交易日中,获南...