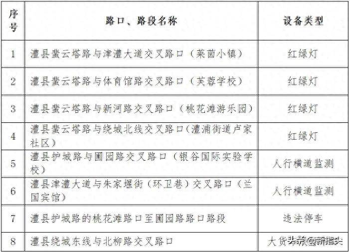
澧县公安局交通警察大队关于新增执法取证设备的公示
创始人
2026-02-02 08:47:20

为预防道路交通事故的发生,优化道路通行环境,保障交通参与者安全、畅通出行,根据《中华人民共和国道路交通安全法》《中华人民共和国道路交通安全法实施条例》《中华人民共和国行政处罚法》等法律法规的有关规定,自2026年3月1日0时起,在澧县城区开始启用一批技术监控设备抓拍道路交通安全违法行为。现将新增设备安装点位公示如下:

请广大交通参与者自觉遵守交通法规,文明、规范、安全出行,为提升我县城市形象,营造良好道路交通环境作出积极贡献。

澧县公安局交通警察大队

2026年1月30日

来源:澧县融媒

⚠️
本网站信息内容及素材来源于网络采集或用户发布,如涉及侵权,请及时联系我们,发送链接至2697952338@QQ.COM,我们将第一时间进行核实与删除处理。

相关内容

热门资讯

新诺威现4笔大宗交易 合计成交... 新诺威1月27日大宗交易平台共发生4笔成交,合计成交量151.15万股,成交金额6186.57万元。...
欧罗巴 罗马VS斯图加特 赛前... 周四 014 欧罗巴淘汰赛附加赛首回合,罗马坐镇奥林匹克球场迎战斯图加特,这场意甲与德甲豪强的对决,...
罗马VS斯图加特:欧罗巴激战,... 历史战绩一览 1.16 003让胜+008让胜2.43√ 1.17 006让胜+022让胜2.28√...
在岸人民币兑美元收盘报6.95... 来源:滚动播报 在岸人民币兑美元收盘报6.9513,较上一交易日下降27点。
成都2026必看新房澳洲湾锦水... 【营销中心】:028-87777213「销售热线」 【置业顾问】:18613205563「微信同步」...
比亚迪最新公告:1月份乘用车销... 比亚迪1月份新能源汽车销量210051辆,乘用车销量205518辆。比亚迪1月出口新能源汽车合计10...
米洛舍维奇租借不莱梅:斯图加特... 在转会市场的动态中,斯图加特前锋约万·米洛舍维奇的租借加盟云达不莱梅无疑引起了众多关注。这位20岁的...
私房菜14中9!3串1拿下!连... 1.15 003负+004负(3.03)红 1.16 006负+008让胜(3.27)红 1.17 ...
04:00 欧联同分生死战!罗... 北京时间 1 月 23 日 04:00 罗马奥林匹克球场 欧联杯小组头名争夺战 欧联杯排名第 10 ...
周二德甲前瞻:斯图加特VS法兰... 一、赛事基本面解析:周二007德甲第17轮焦点战,斯图加特坐镇主场迎战法兰克福,两队同处争四集团,此...