2026中国集成厨电消费趋势白皮书
创始人
2026-03-20 21:39:31

厨房正成为家庭情绪基础设施,角色发生根本性转变。随着生活品质提升和居住理念变化,公众对厨房的关注度显著增加。面对经济增速换挡、人口老龄化及房地产市场调整,集成厨电成为理性首选,满足“一台顶多台”的集成化需求,同时适老化设计变得尤为重要。

每日精选报告,公众号:参一江湖

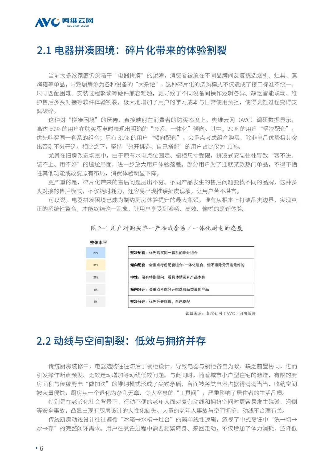
图片

图片

图片

图片

图片

图片

图片

图片

图片

图片

图片

图片

图片

公众号:参一江湖

近期分享:

2026AIGC产业发展及应用白皮书

2026年中国白酒行业消费白皮书

2026中国乡村数字化发展研究报告

2026年12大兴趣消费趋势

2026中国新消费趋势白皮书

2026年轻人消费趋势报告

⚠️
本网站信息内容及素材来源于网络采集或用户发布,如涉及侵权,请及时联系我们,发送链接至2697952338@QQ.COM,我们将第一时间进行核实与删除处理。

相关内容

热门资讯

泪洒电话:切尔西门将菲利普伤病... 引言:风雨飘摇的斯坦福桥与菲利普的低谷 斯坦福桥的夜色最近并不平静。切尔西在赛场上的起伏像极了冬日的...
湖南蓝山:织密“立体监督”网 ... “这笔钱领到手,心里踏实了!感谢纪委帮我们维护了权益。”在湖南蓝山县浆洞瑶族乡枫木山村“纪委喊您来领...
澳超 布里斯班狮吼VS惠灵顿凤... 本场澳超中游对决,惠灵顿交锋压制 + 客场韧性 + 狮吼主场崩盘 + 伤病停赛双重打击,客队不败概率...
袋鼠妈妈踩上合规“擦边球”,6... 本报(chinatimes.net.cn)记者郭怡琳 于娜 北京报道 3月18日,广州市市场监督管理...
《物种之眼:达尔文传》——邂逅... □周忠和 得知苗德岁先生的《物种之眼:达尔文传》即将推出中文版,我的第一感受是,没有谁比他更适合完成...
澳超前瞻:布里斯班狮吼VS惠灵... 一、联赛背景与近期状态 布里斯班狮吼与惠灵顿凤凰作为澳超联赛中游球队,本赛季表现呈现差异化趋势。狮吼...
周六 001 澳超:布里斯班狮... 赛事:澳超第 22 轮(季后赛卡位战) 时间:3 月 21 日 12:00 核心结论:狮吼 7 轮不...
精准前瞻:布里斯班 VS 惠灵... 致力于足球计划单二串分享,根据多年来的足球计划单观察记录且在投入大量正经白银的实践当中也吃过亏,不过...
【澳超】赛事前瞻:周六001 ... 部分方案连红,想要的兄弟可以加我,免费分享给大家 3.19 007双平+ 008胜 3.53倍√ 今...
周六 001 澳超|布里斯班狮... 核心结论:主队连续 7 轮不胜、主场崩盘、锋线瘫痪;客队交锋三连杀、客场抢分强、定位球犀利。客胜为首...