12月10日,教育部官网发布《卓越工程师教育认证标准》。
早在2025年7月15日,教育部召开新闻通气会,会上教育部学位管理与研究生教育司副司长郝彤亮透露,下半年教育部将正式发布《卓越工程师培养认证标准》,并根据标准要求,试点启动国家卓越工程师学院认证工作,完善工程硕博士产教融合培养机制,引领带动更多单位自主建设卓越工程师学院。到2030年,推动超半数工程硕博士培养单位自主建设卓越工程师学院。
近日,中国科学技术大学、华东理工大学、东华大学等多所高校已官宣获批第四批国家卓越工程师学院。前三批国卓院建设高校名单如下:

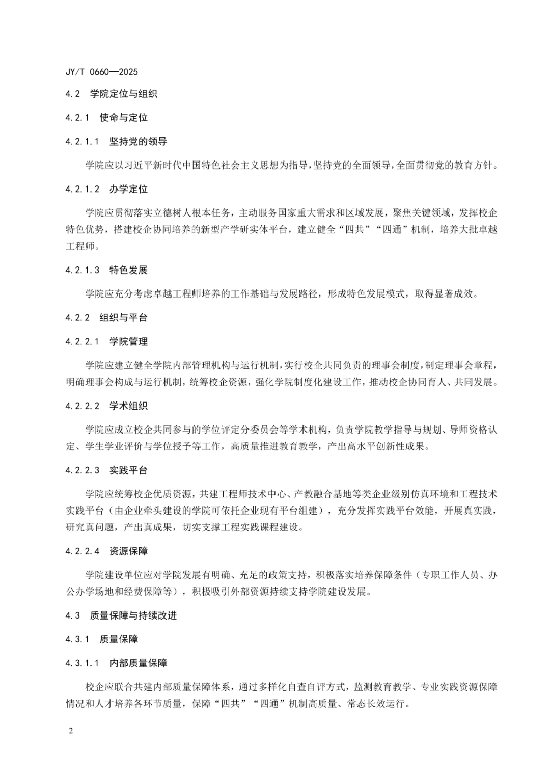
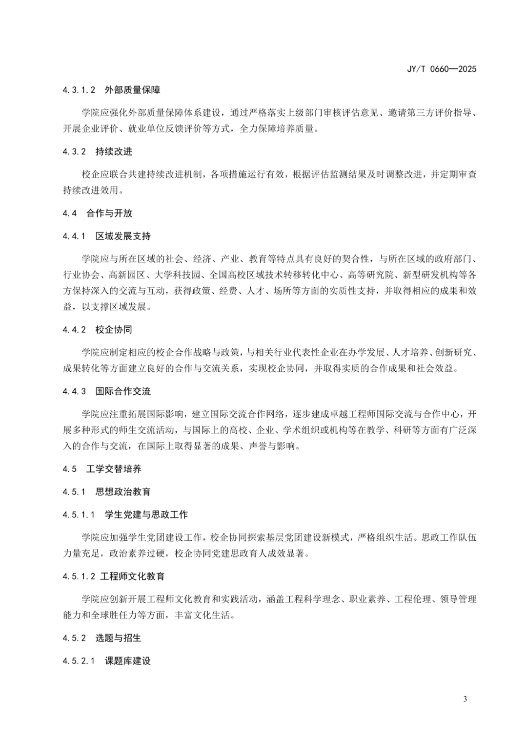
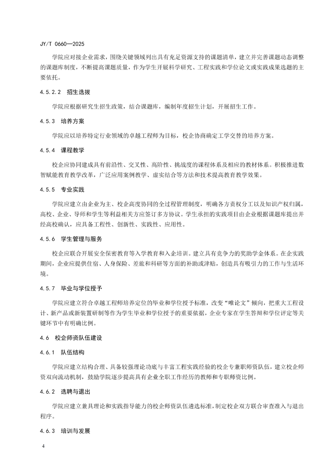
《卓越工程师教育认证标准》文件内容:
╱ 读者福利 ╱
关注一读EDU(yidu_edu)公众号,后台回复【卓越工程师】可下载《卓越工程师教育认证标准》。










来源:教育部
声明:推文基于更好更多传递信息之目的,不代表一读EDU观点和立场,如有疏漏及不足之处,请随时指正。若有来源标注错误或侵犯了您的合法权益,请后台留言,我们将及时更正、删除!
好消息
如果您希望获取更多教育报告,请使用电脑复制以下链接至浏览器,注册登录"方略教育研究与院校治理工作台",免费下载近300份教育报告、专家ppt(需使用电脑)