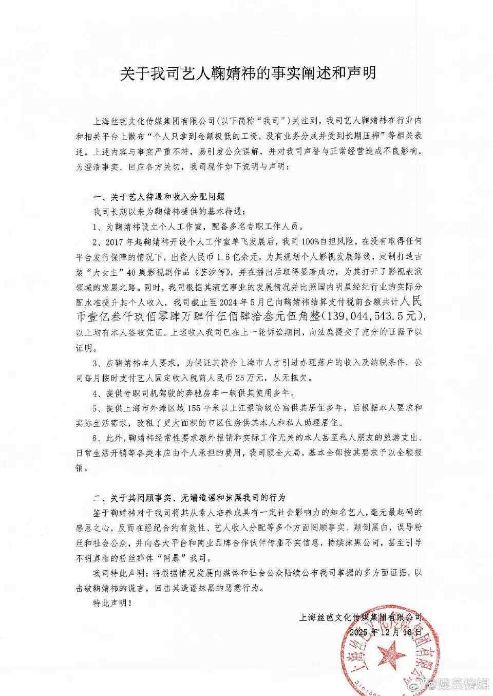
12月16日,@丝芭传媒 发布“关于我司艺人鞠婧祎的事实阐述和声明”,称鞠婧祎在行业内和相关平台上散布“个人只拿到金额极低的工资,没有业务分成并受到长期压榨”等相关表述,与事实严重不符。
丝芭传媒回应鞠婧祎待遇和收入分配问题,称曾出资人民币1.6亿余元,为鞠婧祎单飞发展后规划影视发展路线,截至2024年5月,已向鞠婧祎结算支付税前金额共计139044543.5元,均有本人签收凭证,并按月支付固定收入25万元(税前),还提供专职司机、房车供其使用多年,提供上海高级公寓供其居住。
丝芭回应鞠婧祎声明称,将根据情况发展陆续公布多方面证据,回击鞠婧祎造谣抹黑的恶意行为。

此前报道:
12月15日,丝芭起诉状称鞠婧祎合约至2033年引发热议。
当天,鞠婧祎_Official 发布声明,称鞠婧祎与丝芭传媒的经纪合约已于2024年6月终止,合约原定2024年6月18日到期终止,但因丝芭传媒存在多项违约行为,甚至伪造补充协议,因此艺人在2024年6月15日要求解除合约。
声明中还指控丝芭传媒伪造艺人签名及授权,甚至无差别“骚扰”合作方,称对于丝芭传媒的恶意诉讼行为将保留追究其法律责任的权利。
据此前报道,企查查APP显示,近日,法院公开上海丝芭文化传媒集团有限公司与新视线杂志社、《精品购物指南》报社有限公司著作权权属、侵权纠纷一审裁定书。
内容显示,原告丝芭集团诉求:判令被告立即下架含鞠婧祎肖像和姓名的杂志并删除宣传内容;赔偿损失共计30万。事实和理由:2013年8月16日,丝芭集团与第三人鞠婧祎签订专属艺人合约,又于2018年9月10日签订补充协议,约定其是鞠婧祎唯一独家经纪公司,同时,独家拥有鞠婧祎姓名、肖像、形象及声音等专有使用权。丝芭集团对鞠婧祎的独家经纪权属期限为2013年8月16日至2033年8月15日。在独家代理经纪合同有效履行期间内发现,被告擅自与鞠婧祎合作,为杂志拍摄了多张封面照片、内页照片及大量宣传物料,并公开发售。故诉至法院,请求判如所请。
被告方对管辖权提出异议,申请移至北京市海淀区人民法院审理,法院裁定该异议成立。

鞠婧祎(Cecily),1994年6月18日出生于四川省遂宁市,中国内地影视女演员、流行乐歌手。2013年11月2日,鞠婧祎凭借SNH48《剧场女神》团体公演正式出道。2016年,主演个人首部玄幻剧《九州·天空城》,还曾出演《芸汐传》《热血长安》《新白娘子传奇》等作品。
来源 | 羊城晚报综合扬子晚报、封面新闻、@丝芭传媒
编辑:束孟卿