文|姜娅 陈聪 徐晓芳 扈世民 蒋若涵
刘河维 李振寰 王诗然 谢聪
25Q3部分核心高端消费板块——奢侈品、高端美妆、航空出行以及核心城市的高端住宅市场——整体表现普遍优于市场此前的一致预期。目前中国消费市场体现出显著的“K型复苏”特征,消费板块的反弹与大众消费的温和复苏形成鲜明分化。这一格局主要由供给侧刚性约束、高净值客群财富效应以及政策端边际改善共同驱动,暂难言为需求驱动的趋势性回暖。具体而言,航空业受飞机引进延迟、发动机检修等因素制约,有效运力增长受限;高端零售物业与奢华酒店则凭借稀缺的区位与品牌壁垒,在需求承压背景下实现客流与收益领先复苏。与此同时,资本市场表现与黄金价格上行带来的财富效应为奢侈品、高端旅游及博彩等顺周期板块提供了需求支撑。政策层面,行业自律公约有效夯实了航空票价与收益率的底线,而离岛免税政策的优化与海南封关在即,则创造了潜在增量空间。重点建议关注财富效应传导、供给端优化推动的经营拐点机会,包括受益于资本市场财富效应潜在传导的偏高端消费,如出境游、酒店、博彩、免税、奢侈品&高端美护、高端地产物业等。

▍澳门博彩:财富效应体现最为显著的消费子板块。
根据DICJ,澳门11月博彩毛收入(GGR)同比增长14.4%至210.9亿澳门元,恢复至2019年同期的92%。1-11月累计GGR同比增长8.6%,超出预期。澳门博彩为可选消费板块重要的“高端消费+顺周期”品种,25Q2以来表现持续超预期,主要受益于供给端丰富娱乐活动与新物业吸引力提升,更重要的是需求端人民币升值和财富效应带动的消费回暖。博彩休闲娱乐需求具有较强持续性,预计2026年GGR有望实现6%-8%增长。当前板块估值(EV/EBITDA低于10倍)仍低于历史均值,随着景气延续与分红提升,板块有望迎来进一步价值重估。
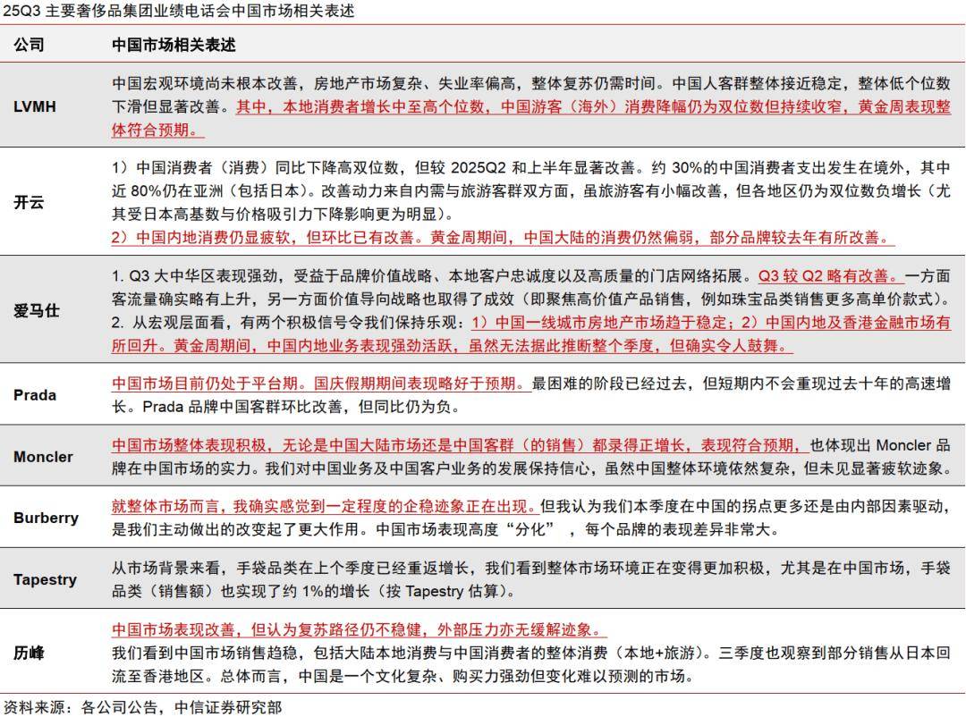
▍国际奢侈品&美护香化:筑底信号已现,仍以渐进式修复为主。
25Q3中国奢侈品&高端美护市场呈现企稳迹象,步入渐进式修复轨道。根据各公司公告,奢侈品领域消费呈现分化态势,头部品牌如爱马仕凭借高客忠诚度销售保持稳健,LVMH等集团亦指出本地消费呈现中个位数回升。价差收窄推动部分消费从日本等地回流至港澳,对区域销售形成支撑。但多数品牌经营仍处于平台期,增长更多依赖品牌自身策略而非行业整体回暖。高端美妆中欧莱雅、雅诗兰黛等国际品牌销售增速领先行业,其动力源于深厚的品牌积淀和产品创新。同时,电商大促期间,平台流量向头部品牌倾斜,进一步放大其声量优势。长期来看,高端美妆增速显著高于大众市场,显示出消费升级背景下的结构性机会。当前市场复苏呈现“K型”特征,高净值客群和强势品牌驱动景气修复,普遍性回暖尚需等待。企稳信号来自高基数效应减弱、价差收窄带来的消费回流、品牌对核心客群的精细化运营以及政策环境的边际改善。展望未来,我们预计市场将继续以渐进、分化的方式缓慢修复,全面反弹仍需等待更广泛的消费信心恢复。


▍高端地产:优质供给,分化加剧——稀缺资源主导高端地产K型复苏。
无论是零售还是住宅,当前高端地产市场的核心逻辑是“优质供给驱动分化”。在宏观需求弱复苏背景下,资金和购买力正加速向在地段、产品、品牌、运营上具备绝对优势的头部项目聚集。我们预计这种由供给侧质量差异推动的“K型复苏”将持续,拥有稀缺优质资源的资产将继续领跑。

▍酒店:休闲维持高景气,商务增速绝对值仍低但有所回暖,供需格局边际改善。
根据酒店之家,2025年10-11月,中高端酒店平均RevPAR同比增长约4%,较三季度明显改善,主要受益于休闲旅游消费旺盛及商务需求在低基数和展会会议需求回升拉动下回暖。但部分老旧五星级酒店RevPAR仍相对承压。展望2026年,我们预计高端休闲旅游需求保持高景气,预订量有望增长7%-8%;商务出行增速虽仍较低,但预计将从2025年的+2%提升至+4%。行业供给增速料从2025年的7%-8%放缓至5%-6%,因投资回报周期拉长。结构上,我们预计中高端有限服务酒店凭借高效模型RevPAR增长3%-5%;奢华度假酒店表现或领先;而设施老旧的商务型五星酒店仍面临下滑压力。
▍免税:离岛免税呈现趋势回暖,政策优化有望支撑景气。
根据海口海关,9月离岛免税销售额实现同比转正,10-11月同比增幅扩大,景气企稳回暖趋势确立。我们认为近期基本面改善除了与基数低以及电子产品等部分品类的突出表现外,也与财富效应传导有关。向上弹性拐点方面,建议关注政策或经济修复对消费的传导效应;中期看,免税复苏空间的进一步打开也有赖于中产阶级消费需求的复苏。近期离岛免税政策优化、五部门发文多举措完善免税店政策,对免税板块基本面向好提供持续性支持。2025年12月,海南将启动全岛封关,有助于海南旅游零售市场整体发展。

▍航空:供给约束、需求分化与政策自律共塑票价韧性。
供给强约束是周期的根基:受飞机低引进、发动机检修周期长、航材短缺等多重因素制约,行业实际运力增长持续低于计划。需求复苏与结构优化提供向上弹性:公商务需求持续复苏,且PPI等宏观指标已现拐点,预示出行需求修复将加速。同时,航司积极优化航线结构,“向远处飞、向国际飞”,国际远程航线收益已媲美国内线。此举不仅摊薄了单位成本,更在“反内卷”政策引导下,推动高客座率有效转化为票价弹性。在供给硬约束、需求复苏、油价温和、行业自律形成共振下,航司收益管理进入良性循环。我们判断,2025年三大航有望实现疫后首次年度利润转正,这标志着行业利润释放周期的正式开始。建议选择在周期上行中弹性显著的标的。
▍风险因素:
国内消费市场复苏进度不及预期;地缘政治风险;自然灾害风险;全球流动性不及预期的风险;特定国家或市场关税提升风险;汇率大幅波动风险;地产销售和交付改善不达预期;行业监管程度超预期的风险;行业竞争加剧超出预期风险等。
▍投资策略。
由于当前宏观环境总体仍然偏弱,消费景气的自身修复仍需时间,短期消费整体beta性机会可关注财政刺激类政策的可能性。同时,2025年3季度以来,资本市场财富效应在偏高端消费上的正向带动已得到数据支持,我们认为结构上可以重点先行关注和配置财富效应传导方向下的偏高端消费,如出境游、酒店、博彩、免税、奢侈品&高端美护、高端地产等。
本文节选自中信证券研究部已于2025年12月16日发布的《消费产业高端消费复苏专题—强预期下的弱现实——在分化中寻找确定性》报告,具体分析内容(包括相关风险提示等)请详见报告。若因对报告的摘编而产生歧义,应以报告发布当日的完整内容为准。
来源:券商研报精选