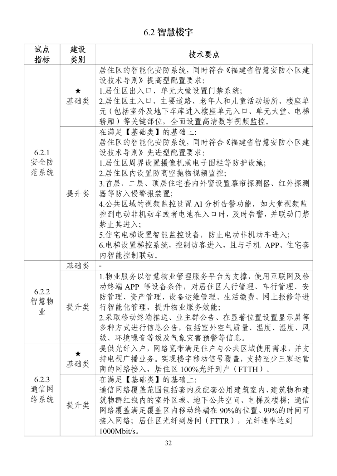
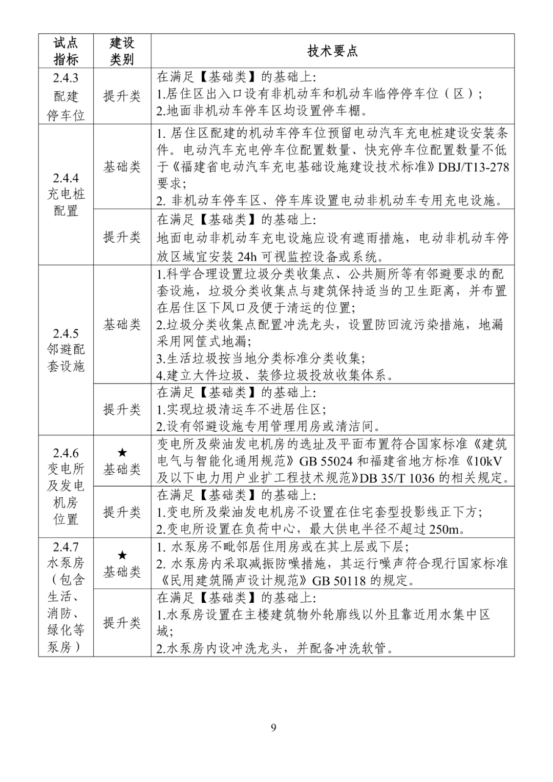
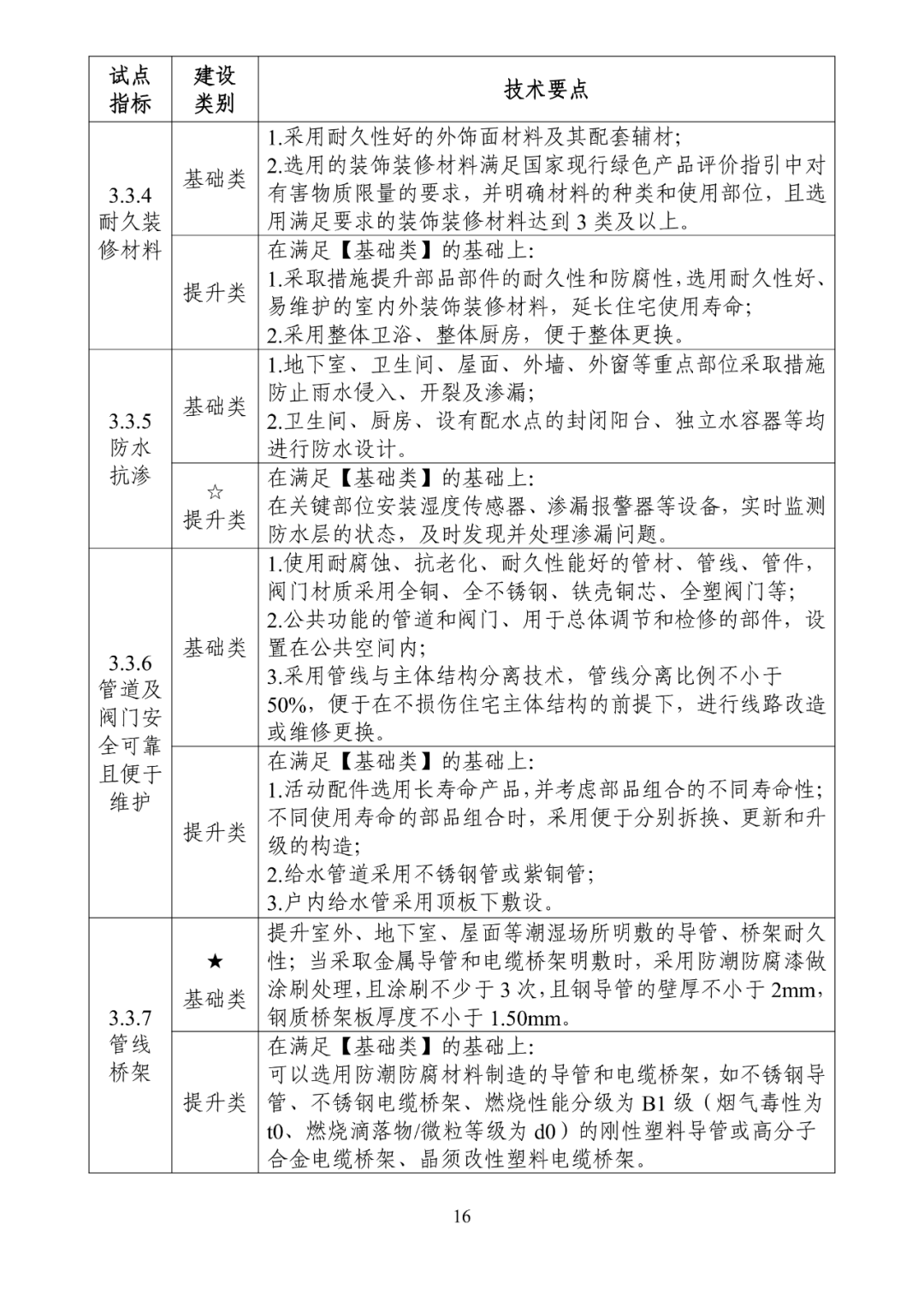
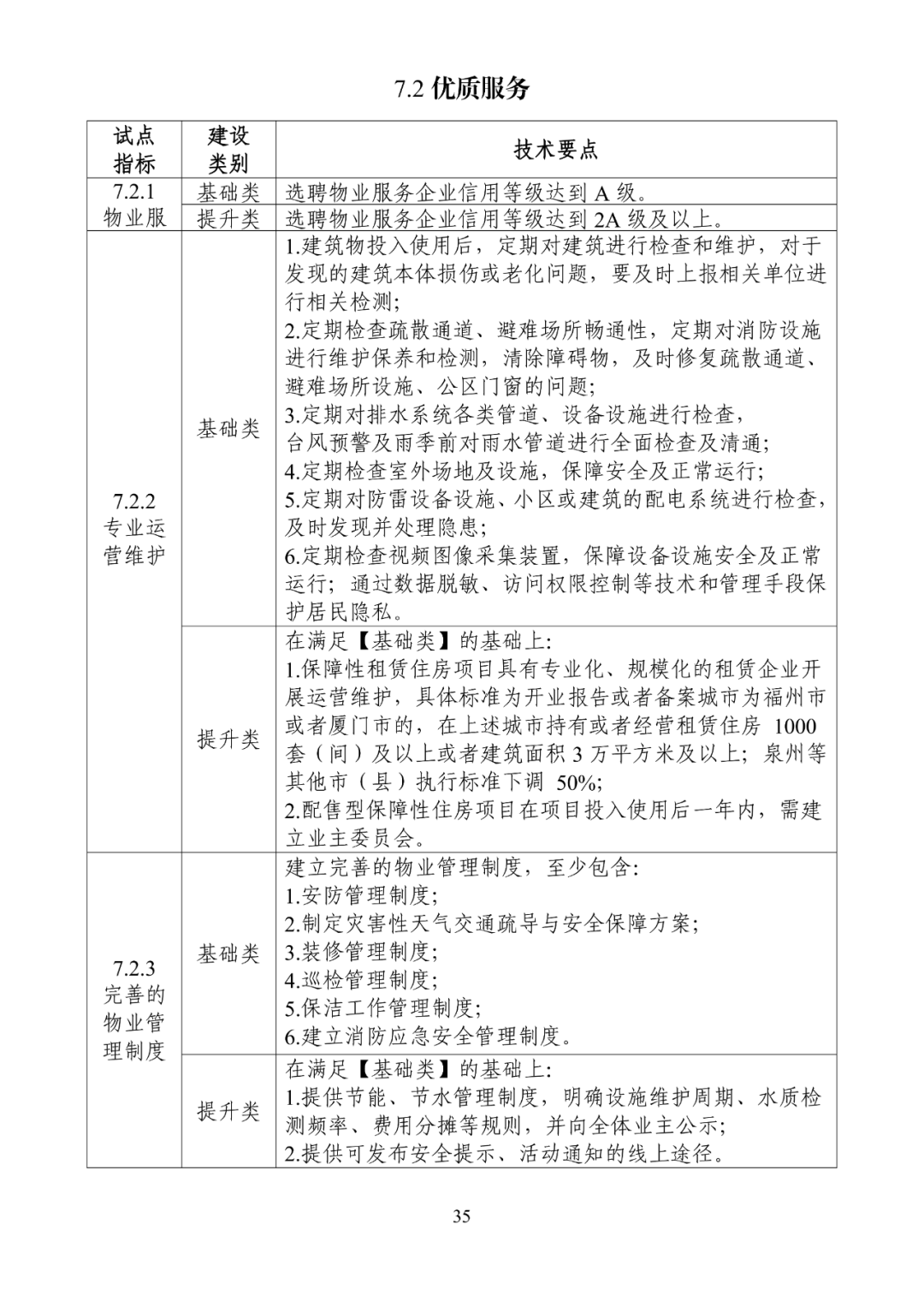
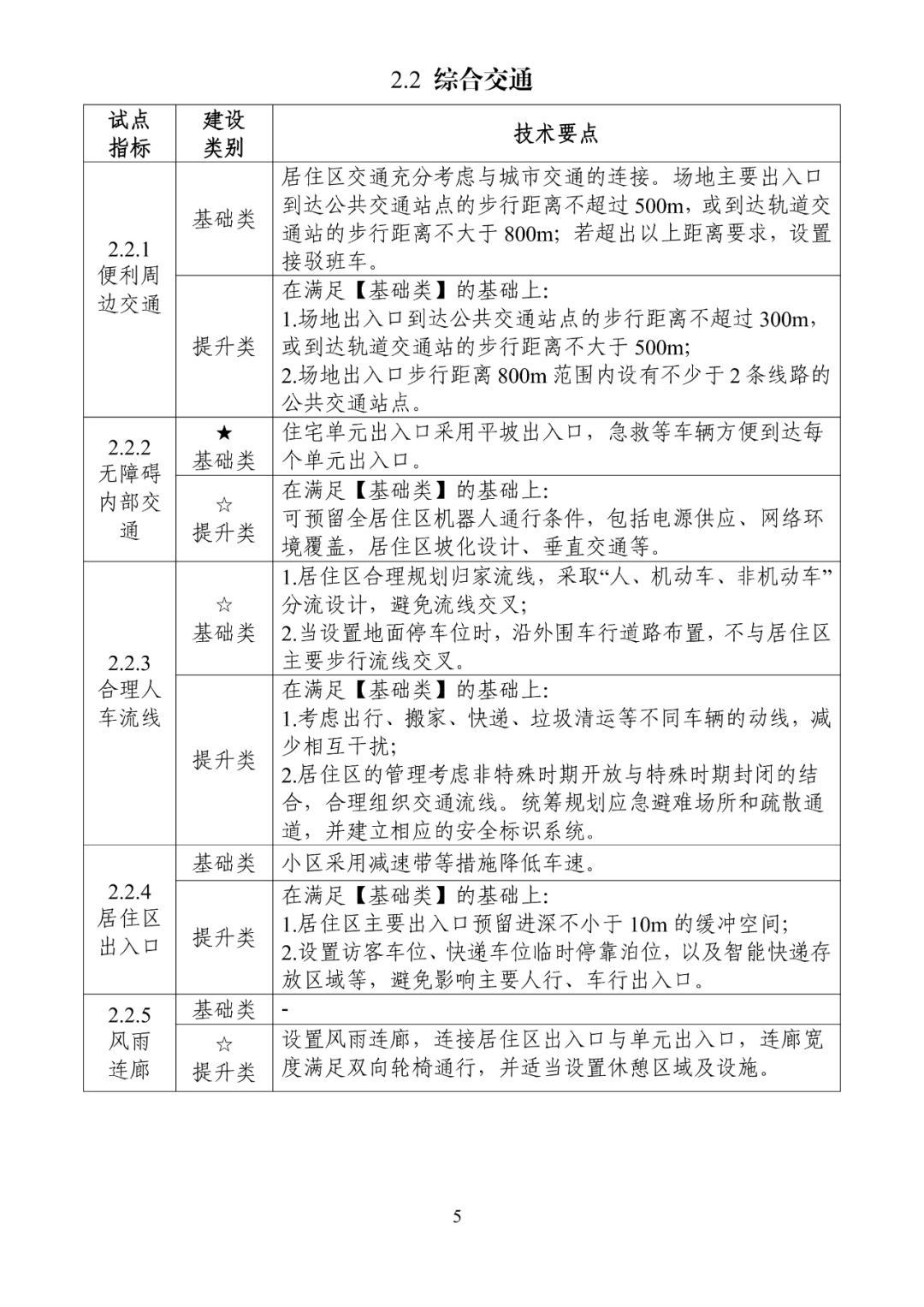
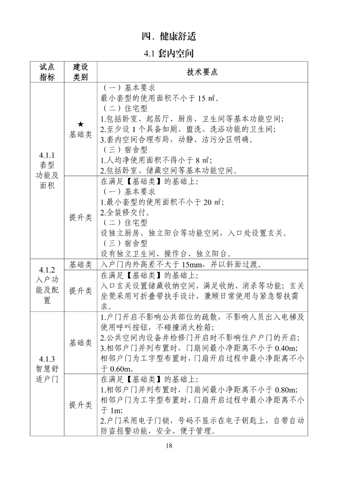
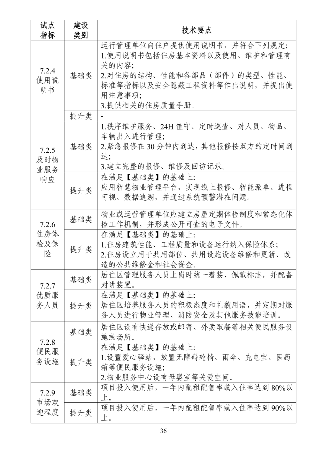
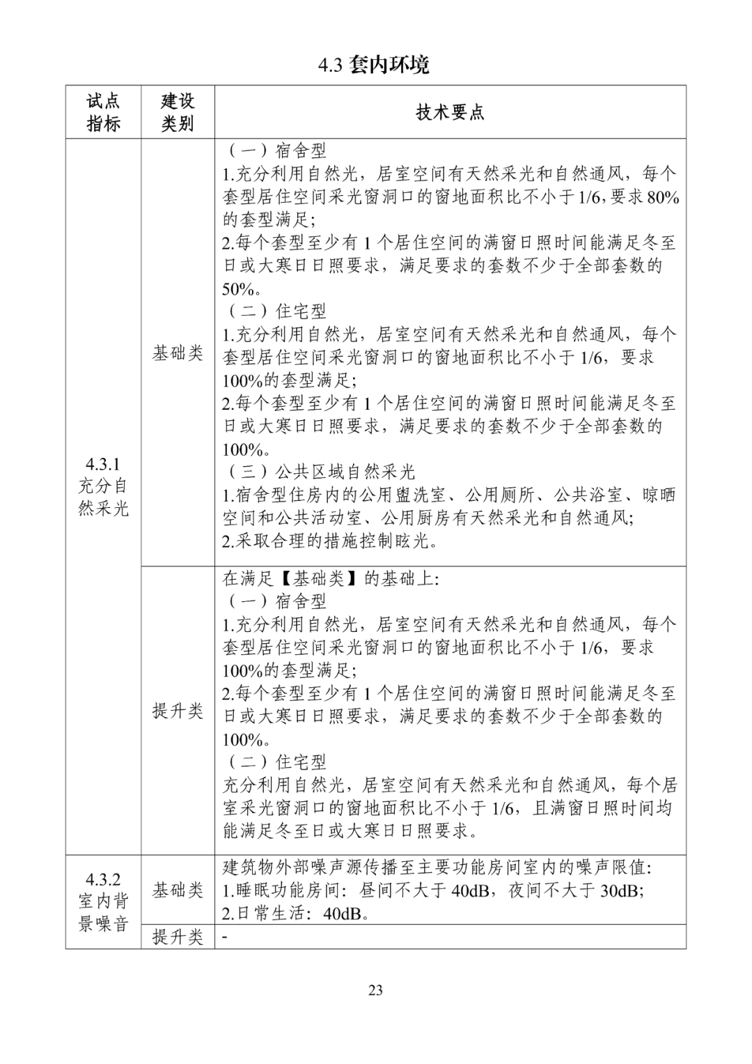
省厅印发《福建省保障性住房“好房子”试点项目指引(试行)》通知
创始人
2025-12-18 10:50:31

各设区市住建局、平潭综合实验区交建局:

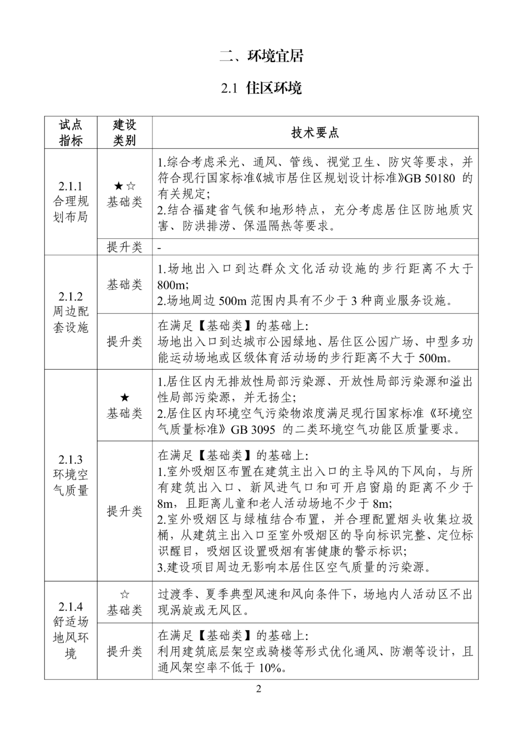
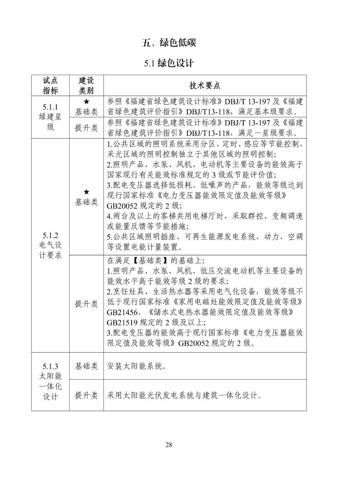
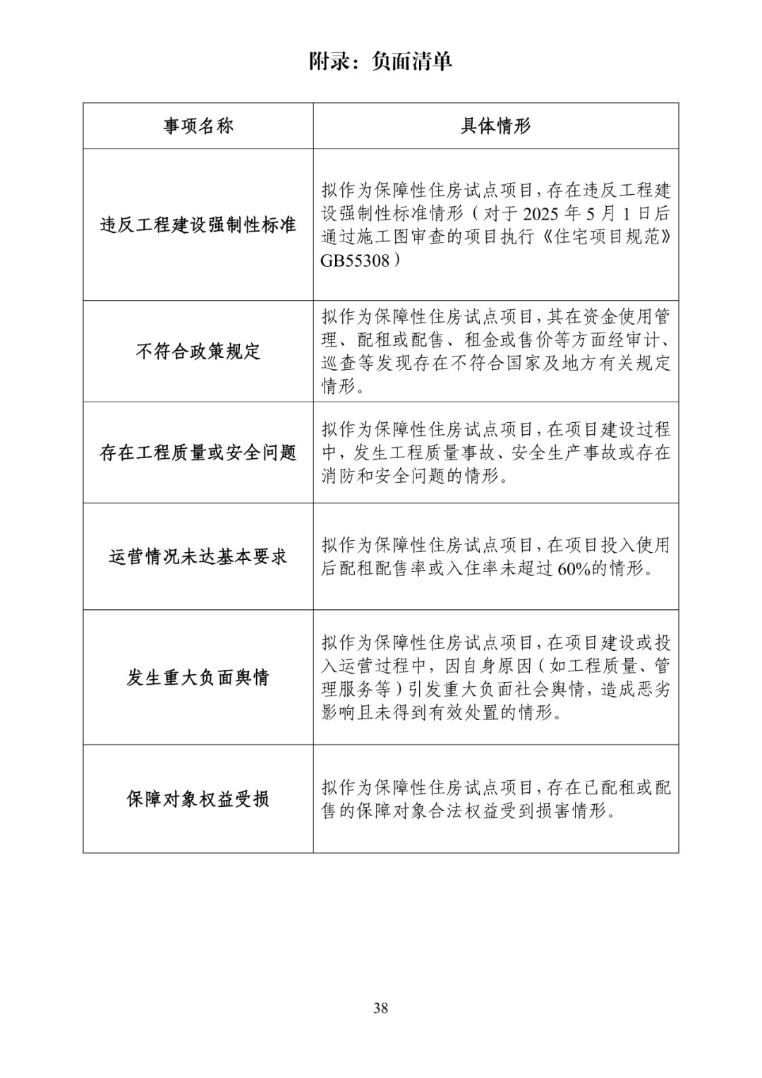
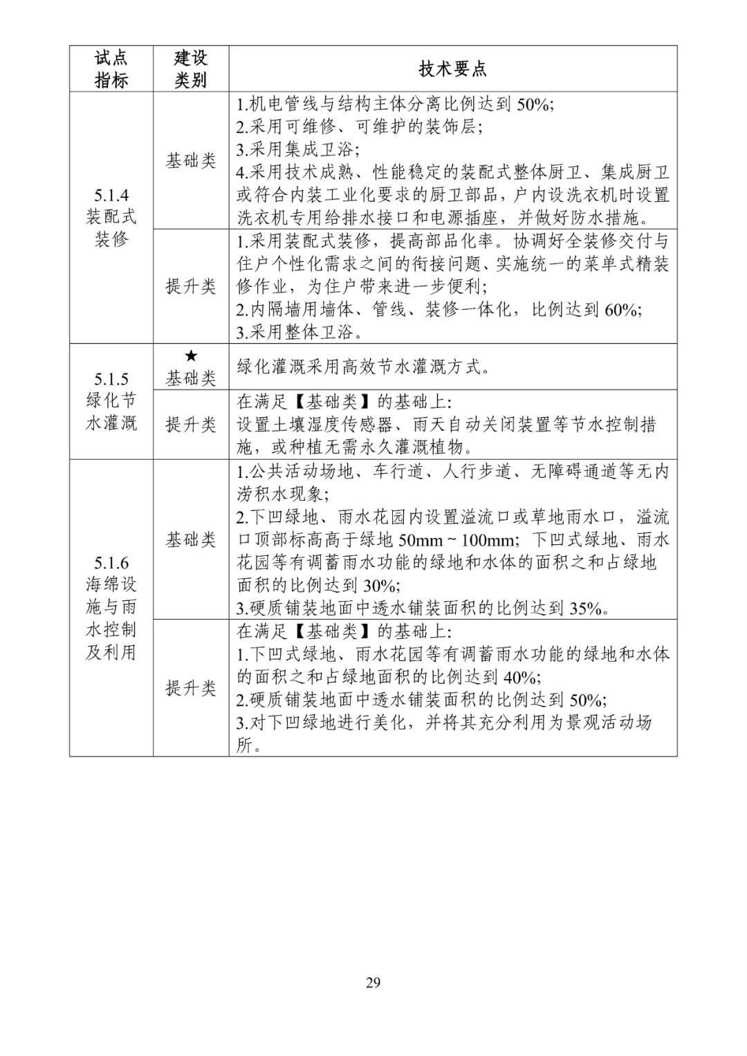
根据《福建省住房和城乡建设厅等10部门印发<福建省推进“好房子”建设行动方案>的通知》(闽建科〔2025〕12号)要求,推动将保障性住房率先建成“好房子”,省住建厅组织编制了《福建省保障性住房“好房子”试点项目指引(试行)》,现印发你们,请参照执行。

福建省住房和城乡建设厅

2025年12月1日

来源:福建省建筑产业现代化协会

⚠️
本网站信息内容及素材来源于网络采集或用户发布,如涉及侵权,请及时联系我们,发送链接至2697952338@QQ.COM,我们将第一时间进行核实与删除处理。

相关内容

热门资讯

周五002 澳超对决:珀斯光荣... 周五002澳超赛事将迎来一场关乎季后赛席位的关键较量,珀斯光荣会在自家的HBF公园球场,迎接布里斯班...
澳超联赛,珀斯光荣的主场气势,... 本赛季,经历了阵容大规模洗牌和换帅的珀斯光荣,在新任主帅兹德里克的带领下,正努力摆脱连续两个赛季垫底...
新西兰关闭驻伊朗大使馆 据新西兰媒体报道,新西兰外交部发言人16日表示,已暂时关闭该国驻伊朗大使馆并撤离外交人员。 来源:新...
千万网红博主“李福贵”曾带爷爷... 极目新闻记者 王鹏 见习记者 毕若雪 “打豆腐的来啦!”河南新乡拥有千万粉丝的自媒体博主李福贵,因原...
中国中免招标结果:中国旅游集团... 证券之星消息,根据天眼查APP-财产线索数据整理,中国旅游集团中免股份有限公司1月14日发布《中国旅...
三特索道:旅游行业经营业绩波动... 有投资者在互动平台向三特索道提问:“请问公司营收连续下降的主因是什么?各省市的旅游一卡通、惠民卡等对...
新年首趟跨境中老铁路国际旅游列... 新年伊始,跨境旅游迎来客流高峰。1月16日,开屏新闻记者从中国铁路昆明局集团有限公司(简称“国铁集团...
设计总院中标:淮河(安徽段)文... 证券之星消息,根据天眼查APP-财产线索数据整理,根据淮北市交通投资控股集团有限公司1月13日发布的...
1月16日上证A股年初至今涨幅... 沪深京交易所数据显示,1月16日,沪深两市双双下跌,截至收盘,上证指数报4101.91点,跌幅0.2...
从山水秘境到舌尖盛宴 旅游达人... 当北方银装素裹,地处贵州南部“阳光地带”的罗甸县却暖意融融、绿意盎然。1月14日,由贵州省旅行社协会...