对于许多上海的企业主来说,公司注销是一个相对复杂且需要谨慎对待的过程。与公司注册相比,注销流程涉及更多的合规要求和潜在风险。如果处理不当,可能会给企业主带来不必要的法律和财务麻烦。今天,我们就来详细讲解一下在上海办理公司注销前,必须完成的工商税务清算步骤。

为什么注销前必须进行清算?
在开始具体步骤之前,我们先要理解清算的重要性。清算不仅仅是形式上的程序,它涉及到企业法定义务的履行、债权债务的清理以及各项税费的结清。根据《公司法》的相关规定,公司解散时必须成立清算组进行清算,这是法律规定的必经程序。
不进行清算就申请注销,相当于没有完成法定义务,可能会面临以下风险:
• 股东对公司债务承担连带责任
• 法定代表人可能被列入失信被执行人名单
• 无法正常退出市场,影响个人信用
• 未来再次创业时可能遇到障碍
工商清算的具体步骤
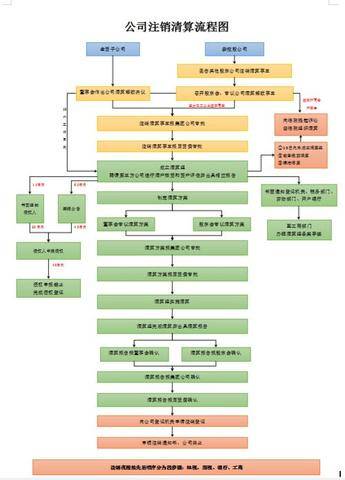
第一步:成立清算组
这是清算工作的起点。根据公司类型和规模,清算组的组成有所不同:
• 对于有限责任公司,清算组由股东组成
• 对于股份有限公司,清算组由董事或股东大会确定的人员组成
• 清算组成立后,应当在10日内将清算组成员、清算组负责人名单向公司登记机关备案
第二步:发布清算公告
清算组成立后,需要在报纸或国家企业信用信息公示系统上发布清算公告。这个步骤的主要目的是通知债权人申报债权。
• 公告期限通常为45天
• 需要选择在上海有影响力的报纸进行刊登
• 公告内容应包括公司基本情况、清算原因、申报债权期限等
第三步:清理公司财产
这是清算工作的核心环节,主要包括:
• 编制资产负债表和财产清单
• 全面清查公司所有资产,包括固定资产、存货、应收账款等
• 评估资产价值,为后续处置做准备
• 核实公司债权债务情况

第四步:处理债权债务
根据清理结果,按照以下顺序处理:
1. 支付清算费用
2. 支付职工工资、社会保险费用和法定补偿金
3. 缴纳所欠税款
4. 清偿公司债务
5. 剩余财产按股东出资比例分配
第五步:编制清算报告
清算工作完成后,需要编制详细的清算报告,内容包括:
• 清算过程概述
• 财产清理情况
• 债权债务处理结果
• 剩余财产分配方案
• 清算组成员签字确认
税务清算的关键环节
税务清算是公司注销过程中最容易出现问题的一环,需要格外重视。
第一步:税务注销申请
在开始税务清算前,需要向主管税务机关提交注销税务登记申请。这个步骤通常包括:
• 填写《注销税务登记申请审批表》
• 提供营业执照副本复印件
• 提供法定代表人身份证明
• 提供清算组成立文件
第二步:税款清算
这是税务清算的核心,需要全面梳理公司的税务状况:
增值税清算
• 检查是否有未申报的增值税
• 核实进项税额是否已全部抵扣
• 处理留抵税额或应补税款
• 完成最后一次增值税申报
企业所得税清算
• 编制清算期间的所得税申报表
• 计算清算所得
• 处理以前年度亏损结转
• 缴纳清算所得税
其他税种清理
• 城市维护建设税、教育费附加等附加税
• 印花税清理
• 房产税、土地使用税(如适用)
• 个人所得税代扣代缴情况

第三步:发票清理
发票管理是税务清算的重点和难点:
• 缴销所有未使用的空白发票
• 核销已使用的发票
• 处理发票领购簿
• 确保发票系统数据与实际使用情况一致
第四步:取得清税证明
完成所有税务事项后,税务机关会出具《清税证明》。这是办理工商注销的必备文件,证明公司已结清所有税务事项。
常见问题与注意事项
时间规划要合理
公司注销不是一蹴而就的事情,整个过程通常需要2-4个月。建议企业主提前规划,避免因时间紧张导致流程出现问题。
资料准备要齐全
注销过程中需要准备大量文件,包括但不限于:
• 公司全套证照原件
• 公章、财务章等所有印章
• 历年账册、凭证
• 银行对账单
• 租赁合同及解除证明
• 员工劳动合同及解除证明
特殊情况的处理
有分支机构的情况
如果公司有分公司或子公司,需要先注销分支机构,再注销母公司。
有对外投资的情况
如果公司对外有股权投资,需要先处理这些投资,包括股权转让或清算。
涉及特殊许可的情况
如果公司持有特殊行业许可证(如食品经营许可证、医疗器械经营许可证等),需要先办理许可证注销。
选择专业服务机构
对于大多数企业主来说,公司注销流程相对陌生且复杂。考虑到上海地区的具体政策要求和操作细节,建议可以咨询像上海商壤这样的专业服务机构。他们熟悉本地政策,能够提供专业的指导和服务,帮助企业主顺利完成注销流程。
结语
公司注销是企业生命周期的重要环节,处理得当能够帮助企业主顺利退出市场,避免后续风险。工商税务清算是注销过程中最关键的部分,需要严格按照法律规定和程序要求进行操作。
最后提醒各位上海的企业主:在决定注销公司前,建议先进行全面的评估和规划,了解清楚所有流程和要求。如果有不确定的地方,及时咨询专业人士,确保整个注销过程合规、顺利。
记住,规范的清算和注销不仅是对过去经营活动的总结,更是对未来可能再次创业的负责。每一个步骤都认真对待,每一个细节都不忽视,这样才能真正做到"善始善终"。