今天分享的是:产业前瞻系列1:“十五五”城市更新掘金蓝图
报告共计:37页
“十五五”城市更新发展前瞻总结
城市更新已成为“十五五”时期推动城市高质量发展的战略核心,随着我国城市发展重心从“增量扩张”转向“存量增效”,其重要性日益凸显。这一转变既是城镇化发展成熟的必然产物,也契合我国当前人口城镇化与制度供给错位、住房供给与实际需求错配等现实矛盾的解决需求。
与“十四五”时期相比,“十五五”城市更新呈现三大发展新格局。工作重心转向推动城市高质量发展,更新范围进一步延伸至2005年前建成的老旧小区与全国城中村,更新范式从“改善民居”向“资产商业化运营”升级,着力建设“产业社区、商务社区、完整小区”。据测算,仅老旧小区改造、城中村改造、地下管网升级、历史文脉保护四大板块,“十五五”期间投资需求就有望超20万亿元,其中城中村改造预计撬动投资7万亿元,市场规模庞大。
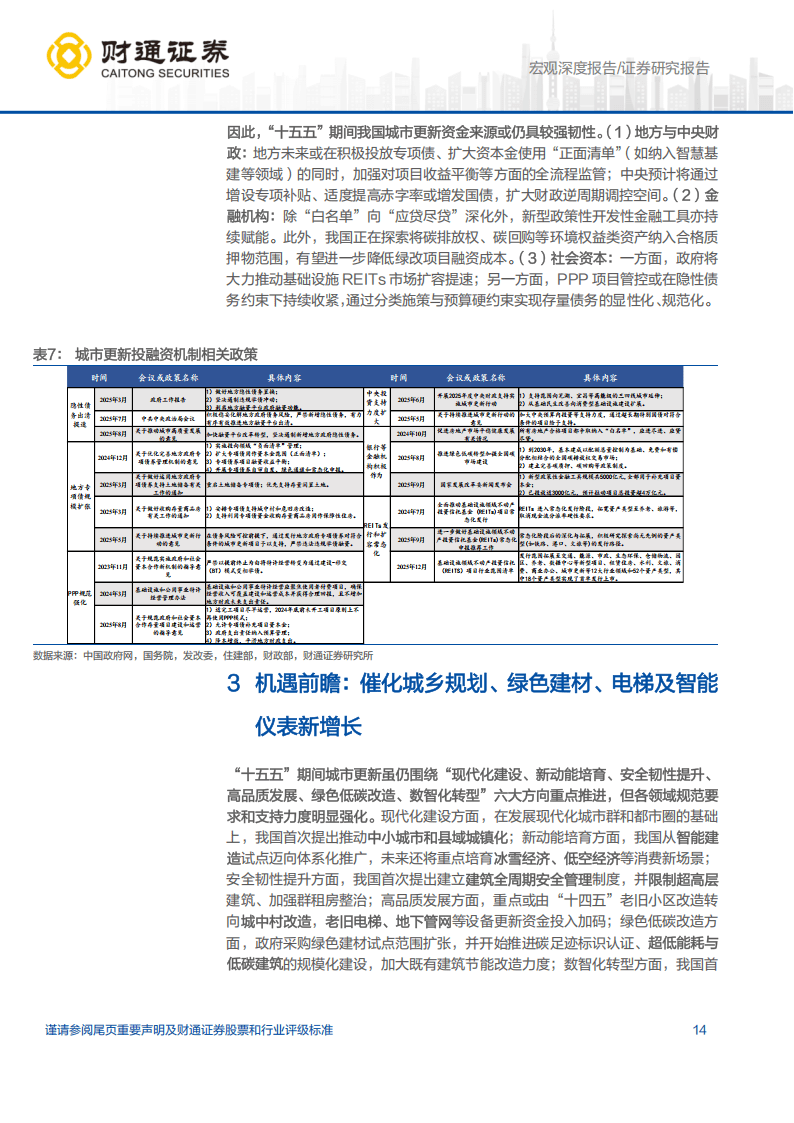
在投融资方面,城市更新已从“地方财政主导”过渡到“多元协同创新”模式。中央与地方通过发行专项债、扩大财政补助等提供支持,金融机构借助政策性开发性金融工具、绿色信贷等参与其中,社会资本则通过“投资人+EPC”、PPP模式及基础设施公募REITs等渠道积极介入,形成稳定多元的资金保障体系。
城市更新的深入推进为多个领域带来结构性利好。城乡规划领域迎来“城市群-都市圈-中心城市-县域”四级协同、安全韧性化建设等发展机遇,向“技术服务+软硬件+商业运营”转型。绿色建材行业在政策推动下,市场规模有望止跌回稳,“十五五”期间CAGR约5.6%,带动相关估值修复。电梯行业加速与地产端脱钩,后市场成为核心增长极,预计“十五五”期间CAGR约9.79%。智能仪表领域表现亮眼,智能电表受益于技术升级与新场景应用,CAGR或达9.19%;智能水表在地下管网改造与渗透率提升驱动下,CAGR有望高达48.60%。
总体而言,“十五五”城市更新将围绕现代化建设、绿色低碳改造、数智化转型等方向推进,通过政策引导、多元投入与技术创新,激活存量资产价值,推动城市发展质量与居民生活品质双提升,同时为相关产业带来广阔的发展空间。
以下为报告节选内容















