8脚定时芯片 丽晶微1-2-3-4小时定时器芯片方案延时电路EC19072301
创始人
2026-02-01 05:50:42

EC19072301-V05-28AE四档按键定时器芯片是一款专为智能定时控制设计的低功耗集成电路,其功能与性能参数在消费电子和工业控制领域均展现出显著优势。以下从核心功能、电气特性、应用场景及技术实现等方面展开详细解析。

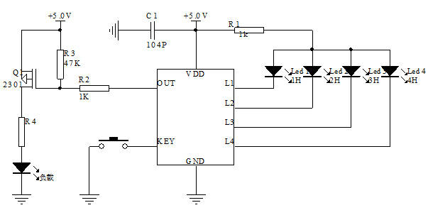
一、功能架构与操作逻辑 该芯片采用四档循环定时模式(1/2/3/4小时),通过单按键实现全功能控制。其操作逻辑具有以下特点:

1. **智能循环切换**:短按按键依次切换1→2→3→4小时定时模式,形成闭环循环,每次切换后立即重新计时,确保模式切换与计时同步。

2. **状态可视化设计**:每档定时对应独立LED指示灯,工作时常亮,结束阶段以1Hz频率闪烁,提供直观的状态反馈。例如2小时定时模式下,第二颗LED持续亮起,定时结束后转为闪烁。

3. **记忆功能**:芯片内置非易失性存储器,可记忆关机前的定时模式,再次启动时自动恢复上次设置,避免重复配置。 4. **节能管理**:支持长按3秒进入待机模式(静态电流仅5μA),短按唤醒后立即恢复工作,符合现代电子设备的低功耗需求。

二、电气性能深度分析 在5V供电环境下,芯片展现出优异的电气特性: - **宽电压适应**:2.2V-5V工作电压范围,兼容锂电池(3.7V)和USB供电(5V)系统。 - **驱动能力**:低电平输出14mA可直接驱动LED或作为PMOS控制信号,高电平6mA输出满足多数逻辑电路需求。 - **安全防护**:50mA的VDD/GND极限电流设计,有效防止电源反接或短路造成的损坏。 - **环境适应性**:-10℃~+85℃工作温度范围,覆盖绝大多数应用场景,-20℃~+150℃的存储温度确保运输及仓储安全。

定时器芯片

三、典型应用电路设计 基于该芯片构建完整定时系统需注意以下要点:

1. **电源设计**:建议采用5V/4A适配器供电,并搭配100μF以上储能电容,应对负载突变。

2. **PMOS驱动电路**:利用芯片的PMOS输出控制大电流负载时,建议选用Vgs<4.5V的低阈值MOS管(如AO3401),栅极串联100Ω电阻抑制振荡。

3. **指示灯电路**:每路LED应串联220Ω限流电阻(5V供电时),确保电流稳定在8-10mA。

4. **按键防抖**:虽然芯片内置消抖电路,仍推荐在轻触开关两端并联0.1μF电容增强抗干扰能力。

四、应用场景拓展 该芯片的模块化设计使其适用于多领域:

1. **智能家居**:作为电饭煲、空气净化器等设备的定时控制器,通过PMOS驱动继电器控制220V交流负载。

2. **工业控制**:在设备维护周期提醒、生产线节拍控制等场景中,配合光电隔离电路实现安全控制。

3. **新能源系统**:太阳能路灯控制中,可编程设置不同季节的照明时长,静态电流5μA的特性显著提升系统续航。

4. **消费电子**:移动电源的自动关闭功能、玩具的定时休眠等应用均可采用此方案。

五、技术对比与优势 与传统555定时器或MCU方案相比,EC19072301-V05-28AE具有明显优势: - **集成度高**:单芯片实现定时逻辑、状态指示和功率控制,外围元件减少60%以上。 - **零编程需求**:固定逻辑电路避免软件开发成本,缩短产品上市周期。 - **超低待机功耗**:5μA待机电流远低于MCU方案(通常>50μA),特别适合电池供电设备。 - **抗干扰性强**:硬件逻辑电路对EMI不敏感,通过GB/T17626工业级电磁兼容测试。

六、使用注意事项 1. 布局布线时,模拟地(芯片GND)与功率地(PMOS负载地)应采用星型单点连接。 2. 高温环境(>70℃)下长期工作时,建议降低驱动电流至规格值的80%以提升可靠性。 3. 批量生产时需进行VDD上电斜率测试,确保电源上升时间<10ms,避免异常复位。

该芯片通过精密的数字模拟混合设计,在定时精度方面达到±0.01%/℃的温度稳定性,配合其丰富的控制功能和优异的能效表现,已成为智能定时控制领域的标杆解决方案。后续迭代版本可考虑增加蓝牙/Wi-Fi无线控制接口,进一步拓展物联网应用场景。

⚠️
本网站信息内容及素材来源于网络采集或用户发布,如涉及侵权,请及时联系我们,发送链接至2697952338@QQ.COM,我们将第一时间进行核实与删除处理。

相关内容

热门资讯

澳洲股市早盘上涨0.98%。 来源:滚动播报 澳洲股市早盘上涨0.98%。
潮汕旅游五天四晚怎么玩才过瘾?... 一直惦记着潮汕旅游的风景,那儿的景色总在我脑海里打转。想象中,潮汕的古街小巷飘着牛杂汤的香气,老房子...
潮汕旅游必读攻略:潮汕五天四晚... 一直对潮汕念念不忘——那些纪录片里热气腾腾的牛肉火锅,街头巷尾飘香的粿条,还有老厝斑驳墙壁上流淌的时...
潮汕旅游攻略2026防坑专版:... 我们一家三口去广东潮汕五天四晚旅游攻略 早就在短视频上刷到潮汕的各种美食和美景,魂牵梦萦了大半年,终...
潮汕旅游必看2026最新攻略:... 一直听说潮汕旅游的魅力,那儿的古早味美食、古老建筑和温柔海风,总在我脑海里盘旋。作为一个爱折腾的家庭...
潮汕旅游攻略自由行超详细版:潮... 一直对潮汕那片土地心驰神往!都说那里有“省尾国角”的独特韵味,古老祠堂的雕梁画栋历经风雨依然精美,骑...
潮汕旅游必去景点TOP10+潮... 一直念叨带孩子去看点不一样的烟火人间,潮汕那片地界儿就在心里生了根。老听人说,那儿藏着红砖厝围成的古...
潮汕旅游玩几天最合适?潮汕旅游... 作为一个总被朋友圈潮汕美食和古早味勾得心痒痒的妈妈,这次终于下定决心带娃去圆梦!想象着穿行在骑楼老街...
潮汕旅游攻略2026升级版:潮... 一直念叨着要带娃去看看不一样的风景,潮汕那片带着咸鲜海风和浓浓古早味的地方,就成了我心心念念的目的地...
春节和朋友去厦门旅游+想去厦门... 一直以来都对厦门满心向往,总听说它是一座被海风裹着的温柔小城,碧海蓝天映着红砖古厝,街头巷尾都是文艺...