摘要:“爱尔模式”的双面真相(欢迎关注闺蜜财经)

撰文|蜜妹
这是@闺蜜财经的第1752篇原创
陈邦掌控的爱尔医疗帝国,正站在资本扩张与医疗伦理的十字路口。
据《新京报》报道,湖北襄阳、宜昌多家精神病院被曝以“免费住院”“免费接送”为诱导招揽病人,涉嫌系统性骗取医保资金。该调查发布后一时间舆论哗然。
后续媒体进一步挖掘发现,这片黑暗森林背后有一个更为庞大且隐秘的身影——“爱尔系”资本。
报道明确指出,此次涉案的核心机构襄阳恒泰康医院,由爱尔医疗投资集团有限公司(简称“爱尔医疗投资”)控股,而其实际控制人,正是中国最大眼科连锁机构——爱尔眼科医院集团股份有限公司(简称“爱尔眼科”)的创始人兼实际控制人陈邦。
至此,这起事件不再仅仅是一桩地方性的医疗骗保案。它撕开了一个巨大资本帝国的华丽外袍,暴露了其在公众视野之外的另一面生长轨迹。
01
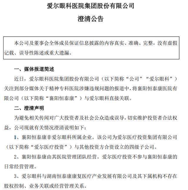
针对此事,爱尔眼科在短时间内发布公告撇清了关系,称涉事的这家襄阳恒泰康医院非爱尔眼科所属企业,为爱尔医疗投资与其他投资方合资设立的四级子公司。

正好蜜妹也想梳理一下“爱尔系”这个医疗帝国。
要理解“爱尔系”的运作逻辑,首先必须厘清其复杂而精巧的股权架构。这是一个典型的“母体-实体”结构。
通过清晰的隔离,将不同风险和回报特征的业务板块,分别置于不同的法律和财务框架之下,从而在资本市场和产业扩张中实现利益最大化和风险最小化。
“爱尔系”资本版图的核心人物无疑是陈邦。他通过一系列复杂的持股安排,牢牢掌控着这个庞大的医疗帝国。其整个版图呈现出清晰的“一体两面”特征。

首先是面子——爱尔眼科。这是陈邦最为人所熟知的资产,也是其资本帝国在公开市场的“金字招牌”。
爱尔眼科作为一家独立的上市公司,拥有规范的治理结构和相对透明的财务披露。其控股股东是爱尔医疗投资,持股比例约为34.34%。
爱尔眼科凭借其在眼科领域的专注和“分级连锁”模式的成功,实现了惊人的业绩增长和市值扩张,成为中国医疗服务领域的标杆企业。
“爱尔系”的里子则是爱尔医疗投资。这是陈邦进行多元化、高风险产业投资的主要平台,是一个庞大的非上市资产集合体。
公开披露显示,陈邦本人直接持有爱尔医疗投资约79.99%的股权,拥有绝对的控制权。这家公司才是“爱尔系”真正的“母体”,其触角也远不止眼科。
除了控股上市公司爱尔眼科外,它还通过直接或间接的方式,广泛涉足其他医疗专科、生物科技、健康产业,甚至宠物医院等领域。
此次爆雷的精神病院网络,正是潜藏在这个“里子”里的资产。
02
这种“上市公司+非上市投资平台”结构在资本运作中极为常见。其精妙之处在于:
其一风险隔离:将高风险、高争议性或尚在培育期的业务(如精神病院)置于非上市平台,可以有效避免其运营风险和负面舆论直接冲击上市公司的股价和声誉。
其二融资便利:上市公司爱尔眼科可以利用其在资本市场的声誉和地位,便捷地进行股权和债务融资,为整个体系提供稳定的现金流支持。
其三资产腾挪:非上市平台培育的成熟、优质资产,未来可以通过并购重组等方式注入上市公司,实现资产证券化和价值最大化。
这在爱尔眼科过往的扩张中屡见不鲜,其著名的“体外培育”模式正是基于此逻辑。
然而,襄阳恒泰康事件表明,这种结构在创造商业价值的同时,也可能成为藏污纳垢的温床。
在蜜妹看来,非上市部分的业务由于缺乏公众和严格监管的审视,其运营的合规性和道德底线完全依赖于实际控制人的意志和内部管理,一旦失控,便会酿成巨大社会危害。
03
另外蜜妹注意到,襄阳恒泰康医院并非孤例,它似乎只是“爱尔系”在精神健康领域庞大布局的冰山一角。
通过爱尔医疗投资,陈邦构建了一个规模惊人但异常低调的精神病院网络。
其扩张路径同样遵循着资本驱动的逻辑,通过一系列子公司层层嵌套,实现了对下游医院的间接控制。
这个网络的规模有多大?仅从湖南恒泰康官网蜜妹就看到,该司旗下据称拥有20家连锁康复医院,其中16家为精神病医院,“爱尔系”在这些医院中的持股比例从10%到100%不等。

与综合医院相比,精神专科医院的盈利模式更为单一。其主要收入来源为住院服务,门诊收入占比很低。这就迫使医院想方设法提高床位使用率和住院天数,甚至不惜采取违规手段。
值得注意的是,类似问题不仅存在于精神专科领域。近年来,民营医院在整形美容、不孕不育、康复护理等领域的违规行为也屡见不鲜,反映出民营医疗行业在快速扩张过程中面临的监管滞后与自律缺失。
爱尔眼科的商业成功与恒泰康医院的道德沦丧,共同构成了“爱尔模式”的一体两面,充满了矛盾与讽刺。
对于投资者而言,这一事件提供了重新审视医疗投资逻辑的机会。过去,资本市场更关注医疗机构的扩张速度和规模效应;未来,合规管理、医疗质量、品牌信任等指标可能获得更高权重。
本文未注明图表均来自公开披露,特此说明和感谢!文章仅供讨论分析,不构成投资建议。
版权声明:本文系闺蜜财经创作,未经授权,禁止转载!如需转载,请获取授权。另,授权转载时还请在文初注明出处和作者,谢谢!