第七届中国计算机教育大会计算机类教学和实验案例评审结果
创始人
2025-11-15 11:11:26
0

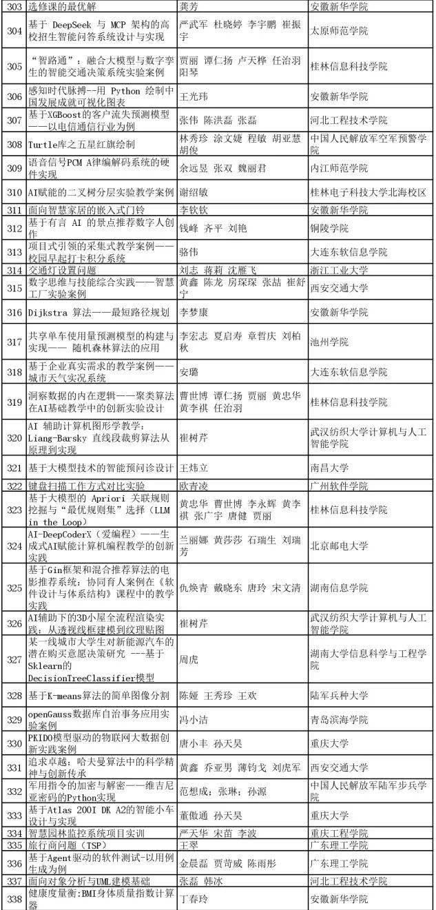
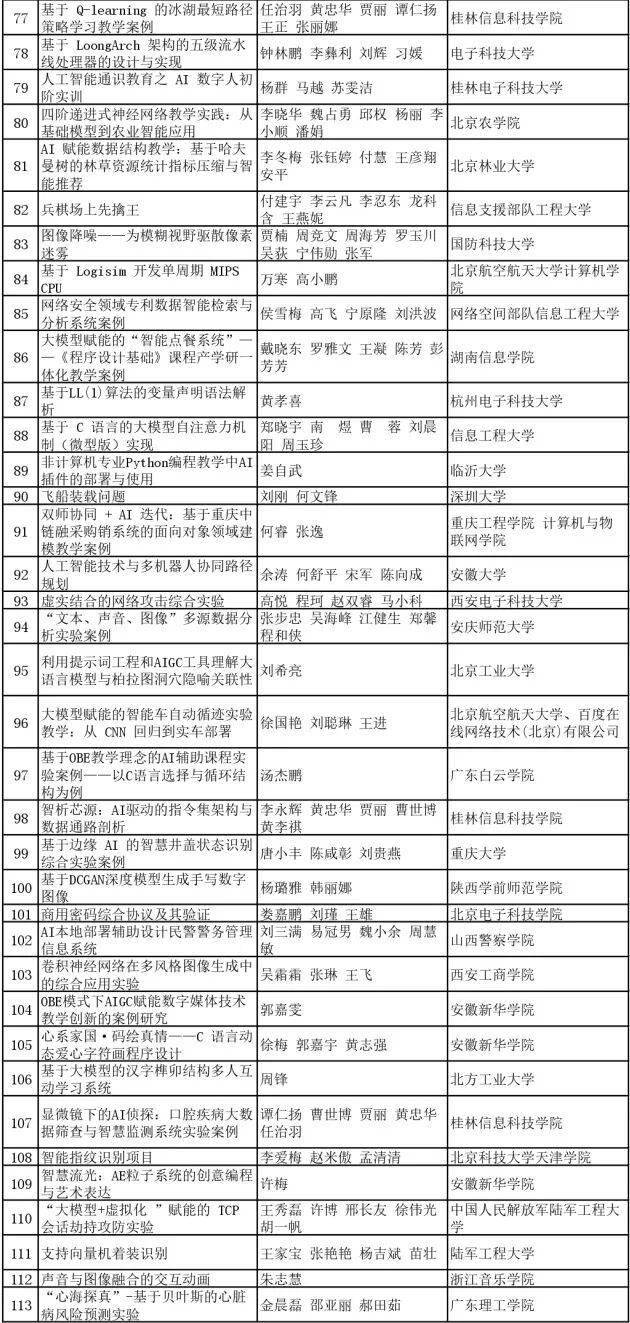
经过评审、打分,第七届中国计算机教育大会计算机类教学和实验案例获奖名单如下:

计算机类教学和实验案例获奖名单

参会费用&信息

大会形式:

大会报告、专题论坛、圆桌对话、教学沙龙、优秀教学成果展示、前沿技术展览等

大会时间:

2025年11月28—30日

大会地点:

厦门国际会议中心(厦门市思明区环岛东路1693号)

报到地点:

厦门国际会议中心(2025年11月28日下午14:00报到)

会 务 费:

1500元/人 (交通、食宿费用自理)

注册缴费发票住宿:

相关内容

普冉股份现金收购
据闪德资讯获悉,普冉股份9月15日公告称,公司正在筹划以现金方式收...
2025-11-15 13:07:17
宿舍里被偷的两万多元现金,...
最近,杭州三墩派出所侦破了一件颇为离奇的案件。 事情缘起是上个月...
2025-11-15 13:07:10
原创 ...
你的微信密码是什么,你还记得吗?相信很多朋友都不知道了吧! 毕竟自...
2025-11-15 13:06:58
临商银行组织召开信贷业务培...
10月13日,授信审批部组织召开信贷业务培训会。本次会议通过“现场...
2025-11-15 13:06:58
新秀丽完成3.5亿欧元优先...
观点网讯:11月6日,新秀丽集团有限公司(以下简称“新秀丽”)宣布...
2025-11-15 13:06:58
银行加速出清信用卡不良资产...
11月14日,交通银行(601328.SH)在银行业信贷资产登记流...
2025-11-15 13:06:51
思维导图:拒不支付劳动报酬...
本期思维导图,是有关拒不支付劳动报酬罪的。 拖欠员工工资,延伸到《...
2025-11-15 13:06:50
山大地纬中标:医保诊间支付...
证券之星消息,根据天眼查APP-财产线索数据整理,根据济南市中心医...
2025-11-15 13:06:49
国子软件中标:阿克苏市疾病...
证券之星消息,根据天眼查APP-财产线索数据整理,根据阿克苏市疾病...
2025-11-15 13:06:49

热门资讯

普冉股份现金收购 据闪德资讯获悉,普冉股份9月15日公告称,公司正在筹划以现金方式收购参股公司珠海诺亚长天存储技术有限...
展会+消费 汉交会将于本月19... 11月13日,记者从湖北省武汉市人民政府新闻办公室获悉,2025武汉(汉口北)商品交易会(以下简称“...
可疑男女频繁出入,竟在墓地干这... 午夜时分 荒郊墓地 聚集着一群男男女女 不时传出嬉笑声 简直让人不寒而栗 近日 湖北蕲春、江西浮梁 ...
原创 4... 据人民网报道,当地时间11月7日,联合国人权理事会的表决大厅里上演了一幕载入史册的场景——47个成员...
原创 真... 真嗑药了?40岁菲尔普斯已老态龙钟:现身悉尼 奥运23金+资产7亿 近日,美国40岁的奥运冠军菲尔普...
通领科技IPO上会在即!七成主... 深圳商报·读创客户端记者 程茹欣 据北交所官网,11月21日,上海通领汽车科技股份有限公司(下称“通...
“高原臻品·购在青海”2025... 活动现场,市民品尝青海特色产品 11月14日,由青海省商务厅、青海省文化和旅游厅共同主办的“高原臻品...
深圳市中心竟有一大片“红薯地”... 你想过吗? 在深圳CBD也能挖红薯? 近日,一场红薯采收活动 受到市民的热烈关注 然而,今天(11月...
叛徒身中12枪惨死街头,俄虽远... 俄罗斯对于叛徒非常痛恨,一直采取追杀政策。最近最著名的例子,当属2023年8月,俄罗斯飞行员马克西姆...
10月5家车企召回19.64万... 新京报贝壳财经讯 根据国家市场监督管理总局11月14日发布的数据,2025年10月,共5家汽车生产企...