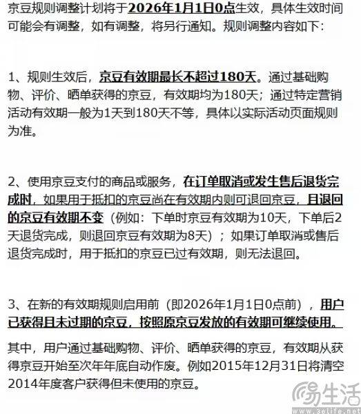
大家能从京东手中薅羊毛的难度又双叒叕变高了。日前京东方面宣布,京豆规则调整计划将于2026年1月1日生效,后续京豆的有效期最长不超过180天,并且用户通过基础购物、评价、晒单获得的京豆,有效期从获得京豆开始至次年年底将自动作废。
事实上,京豆是京东的用户进行购物、评价、晒单等相关活动,平台所给予的奖励,可直接用于支付订单金额,100京豆等额于1元代金券。但用户在京东上消费、晒单、评价所得京豆,是由卖家、而非京东提供,卖家店铺结算系统里的非销售单支出主要就是京豆。
至于京豆的流转体系,则商家的1元钱会在订单里被换成100京豆,赠送到消费者的账户,在用户没有攒够1000京豆进行抵扣前,这1元钱相当于是存在京东的账户里。直到某一天用户使用1000京豆进行消费,这其中的100京豆就会被转换为1元钱,结算到对应的另一个商家账户里。

既然京豆是商家出成本,京东为何又会缩短它的有效期呢?在许多网友看来,京东给京豆加上有效期的目的只有一个,那就是提高复购率。事实上,网友们不惮以恶意揣测京东也是有理由的,因为京豆可以直接兑换成真金白银,出于损失厌恶心理,用户为了避免京豆被浪费,就会倾向于在京豆有效期内将其尽可能用掉。
京豆有效期从之前的最长两年缩短至半年,自然就可以迫使用户将每一批可以作为代金券的京豆马上花掉,而用户每一次为了避免京豆被浪费,都会在京东进行消费,从而就能推高GMV。
那么问题就来了,为什么京东又双叒叕一次砍掉用户的福利呢?这个问题的答案,或许还是外卖。
“这场外卖大战,助长的不是一个健康的市场,而是巨大的泡沫。”此前美团外卖事业部总经理薛冰在餐饮产业大会上曾言之凿凿的这样说到。彼时恰好是这一轮外卖大战最高潮的尾巴,美团在京东、阿里的围攻下左支右绌,所以就难免会让吃瓜群众认为美团是在“打嘴炮”。

随着京东、阿里、美团陆续发布了今年第三季度的财报,外界赫然发现美团这位高管说的是实话。京东的财报中显示,包含外卖在内的新业务该季度亏损高达157.36亿元;阿里的最新财报里,该季度经营利润为53.65亿元、同比下降85%;而美团的第三季度业绩公告则显示,净亏损达到了160亿元,是2022年以来首次录得亏损。
销售与市场费用暴增,也就是外卖补贴费用高企,成为了阿里、京东、美团此次财报中同样的描述。虽然烧钱做外卖不是问题,但症结出现在“高频带低频”的叙事逻辑与现实出现了偏差。今年6月刘强东在谈及京东外卖业务时曾表示,“我们亏的钱,相比去抖音、腾讯买流量的钱还是要划算的。”

阿里的蒋凡在上季度财报电话会议中也表达了类似的观点,“阿里不会单独看外卖的盈利情况,更看重的是即时零售高频场景对淘宝用户活跃度的提升、对广告收入和用户消费频次的带动,以及对整个平台生态的激活”。
所以通过外卖补贴带动主站流量增长,将外卖流量转化为电商订单,这就是京东和阿里过去半年间反复强调的叙事。
用短期利润换来了恒久的流量,这就是京东、阿里积极掀起这一轮外卖大战的出发点。毕竟电商平台始终都要采购流量,与其在抖音、微信上买,不如通过补贴外卖来让“肉烂在锅里”,可现实却是外卖与电商的协同效应远比预期微弱。

这一点,阿里公布的数据也给出了佐证。根据淘天方面公布的数据显示,截至11月5日,淘宝闪购带来的新用户在“双11”期间的电商订单数已超过1亿。作为对比,去年淘天整个双11周期的总订单数差不多是50至60亿单。粗略计算一下就会发现,淘宝闪购为其带来的增量仅为2%左右。
其实京东也一样,该公司高管在财报电话会议上就宣称,外卖带来的新用户转化率逐月提升,最早一批外卖用户向其他业务的转化率已接近50%。可是在新的季度财报中却显示,其零售业务营收同比增长11.37%,增速与往年基本持平,并没有因为外卖业务而获得更高增长的迹象。
以上种种都导向了同一个结论,那就是外卖与电商的协同效应不佳,即便用户通过京东外卖和淘宝闪购渠道跳转到京东、淘宝的App,也很难会转化为电商业务的消费者。要知道京东、阿里做外卖是为了下一个电商赛道的万亿市场,也就是即时零售,并非为了做外卖而烧钱。
当高频的外卖带动低频的电商不再成立时,京东重新聚焦电商业务本身也就不难理解了。