今天分享的是:2025年中国餐饮连锁行业市场研究报告
报告共计:25页
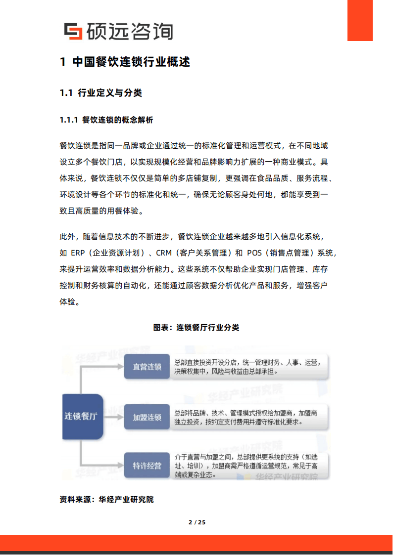
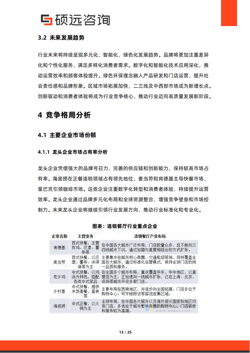
《2025年中国餐饮连锁行业市场研究报告》指出,中国餐饮连锁行业已进入规模化、数字化、高质量发展阶段,以统一标准化管理和运营模式为核心,涵盖快餐、正餐、咖啡厅、茶饮店等多元业态,代表品牌包括麦当劳、海底捞、星巴克、喜茶等。行业历经萌芽、快速成长到成熟阶段,2024年市场规模预计突破万亿元,年均复合增长率约10%,东部沿海及一线城市市场容量领先,中西部及二三线城市成为新增长引擎。消费者以18-45岁群体为主,需求呈现健康化、个性化、便捷化趋势,对食品安全、营养均衡、数字化体验关注度提升,线上点餐、无接触配送等服务广受欢迎,线上线下融合的O2O模式成为主流。市场竞争激烈,龙头企业凭借品牌影响力、完善供应链占据领先地位,中小品牌通过细分市场、特色产品实现差异化竞争,外资品牌在快餐和咖啡领域表现突出但面临本土品牌冲击。政策层面,政府出台多项支持政策鼓励数字化升级、绿色餐饮发展,强化食品安全监管,为行业规范发展奠定基础。技术创新驱动行业变革,智能点餐、大数据分析、CRM系统等数字化技术广泛应用,AI、物联网等新兴技术推动运营效率提升。未来,行业将持续向多元化、智能化、绿色化演进,品牌差异化、产品创新、区域市场拓展成为核心发展方向,企业需聚焦消费者需求变化,深化数字化转型与供应链优化,以适应市场竞争与消费升级趋势。
以下为报告节选内容















