

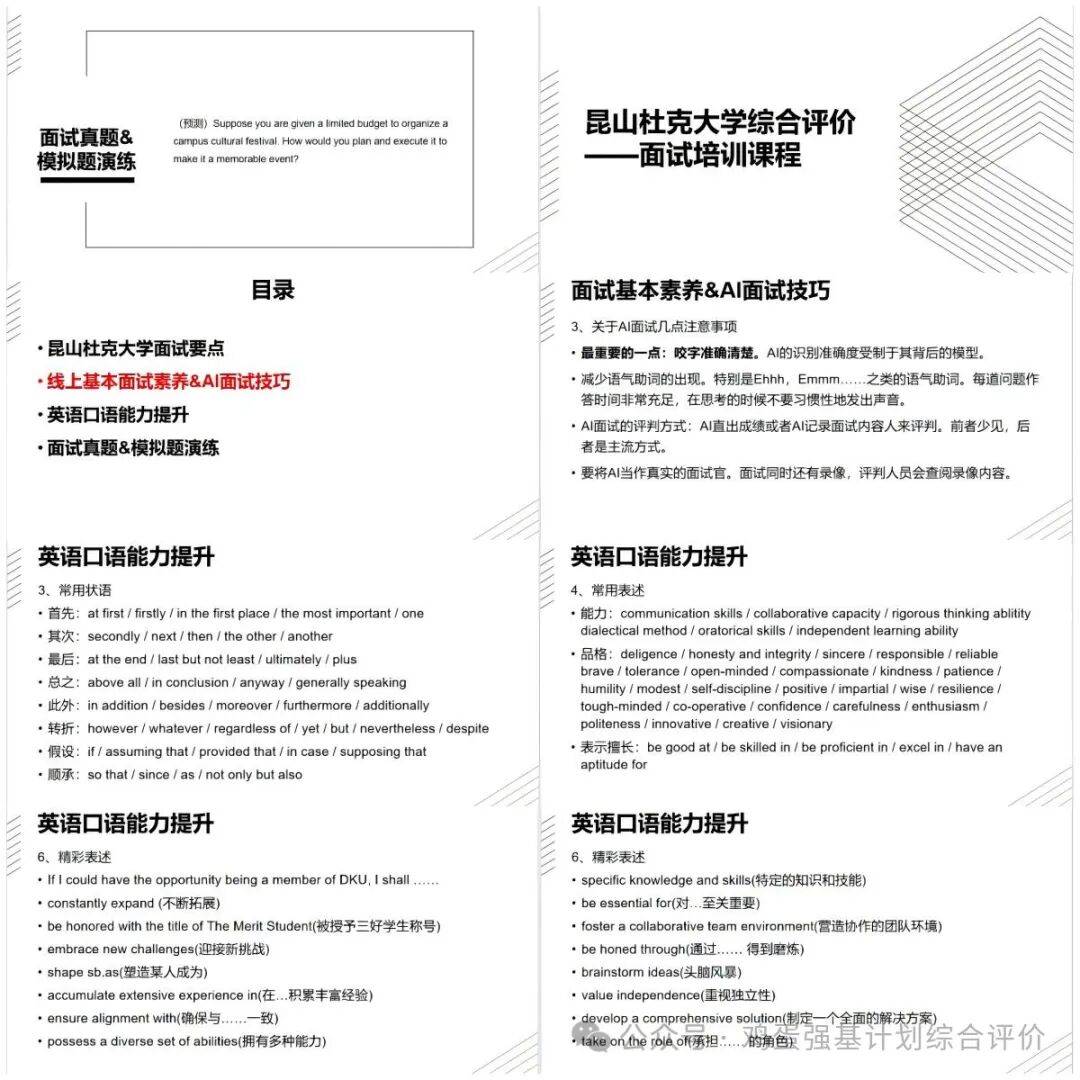
今日昆山杜克大学官方已发布最新备考建议,结合考情,昆杜AI面试采用线上双机位模式,全程约40分钟,需用带摄像头的电脑作答、智能手机辅助监控,经人脸识别验证后,回答虚拟面试官提出的英文问题,每题作答时间通常为3-5分钟,且一般有两次面试机会,第二次需在首次结束后1小时内启动。面试核心考察英文沟通能力、思维深度及与学校教育模式的契合度,需注意选择安静明亮、无干扰的环境,提前测试设备与网络,作答时直视镜头、控制语速、避免语气词,保持逻辑连贯与肢体仪态得体,未在指定时间窗口内完成面试将视为放弃申请资格。
AI面试主要考查以下几方面:1、英语口语表达能力:流利度、准确性和有效沟通能力。2、思维能力:批判性思维和创造性思维,逻辑推理能力。3、个人经历和兴趣爱好:反映个性、价值观等。4、学校契合度:考察学生对昆山杜克大学教育理念的了解和认同。
如何准备ai面试?可以参考我们的往期推送:
昆山杜克大学AI面试即将启动,往年面试真题
昆山杜克大学AI面试考情&往年试题
昆山杜克大学本科申请条件,AI面试要点,暑期如何准备?
2025昆山杜克大学AI面试攻略+9道面试真题
昆山杜克大学2025AI人工智能面试考核邀请通知及注意事项
另外,今天昆山杜克大学官方也发送了备考建议,请大家参考学习。






鉴于高三学业繁忙,为助力考生高效应对此次AI面试,鸡蛋圆教育特提供以下备考方案:一对一与备考资料相结合的模式,达到学习效果的最佳化。
昆山杜克大学ai面试备考方案 ✳ai面试备考书
✳2026昆山杜克大学资料包含 1:2025年昆山杜克大学AI面试真题解析备考策略,模拟试题+回答 2:昆山杜克往年面试写作真题集和解析 3:昆山杜克大学面试备考技巧 4:综合评价面试备考真题集
✳ai面试6小时一对一培训 ✳授课内容: 2小时ai面试模拟预测讲解,2小时一对一口语练习,2小时昆山杜克往年面试真题练习 课程备注及师资力量 *⃣一对一授课时间按照学生进度灵活安排,可以拆分2次或3次授课 *⃣老师均为雅思7分以上,有过丰富的升学英文面试经历与培训经验
AI面试课件展示:


