2月8日,海口市公安局正式发布通告,通报依法对海南关免跨境电商有限公司(简称“关免全球购”)涉嫌违法犯罪问题立案侦查的相关情况,目前已对该公司实际控制人及相关管理人员等8名犯罪嫌疑人依法采取刑事强制措施,案件正处于进一步侦办阶段。
这起打着海南自贸港“零关税”旗号的传销诈骗案,再次撕开了互联网传销的隐蔽面纱——不法分子借新兴业态包装,用虚假承诺收割群众信任,而回顾过往,此类披着“互联网+”外衣的传销乱象,早已在多个领域反复上演,留下了无数家庭的财产损失与行业的深刻教训。
出品 | 网经社
撰写 | 无痕
审稿 | 云马
配图 | 网经社图库
据了解,海南关免跨境电商有限公司系注册于海口的民营跨境电商企业,并非国有免税持牌机构,与中免、海免等具备离岛免税官方资质的企业无隶属、授权及股权关联。该公司对外主打海南自贸港跨境电商、保税仓发货、线上商城零售、会员推广返利等业务,以“零关税、跨境正品、轻创业、团队分销”为主要宣传方向,面向全国发展会员、代理商及推广团队,采用社交电商+分销的经营模式。
近年来,该平台以“海南自贸港跨境电商、保税仓发货、会员推广返利”为宣传核心,面向全国发展会员、代理商及推广团队,推出不同层级的代理费用——从999元的“低成本授权”到19800元的“服务公司”层级,声称缴纳费用后即可在手机端开通“线上免税店”,销售跨境免税商品,享受高额提成与返利。
但实际上,其盈利核心并非商品销售,而是“拉人头”:平台鼓励参与者不断发展下线,下线的缴费金额、消费业绩直接与上线的返利挂钩,形成多层级的分销体系,参与者投入的资金大多用于支付上线返利,而非商品采购与运营,完全符合《禁止传销条例》中“缴纳费用取得加入资格、拉人头形成上下线、以下线业绩计酬”的传销认定标准。

此前,该公司经营场所已于2月5日被海口市公安局查封。
为依法惩治犯罪、切实保护投资人合法权益,海口市公安局在发布立案侦查通告的同时,向社会公开征集“关免全球购”相关违法犯罪线索,并作出明确提示。警方敦促“关免全球购”相关涉案人员尽快主动到公安机关投案自首,如实供述违法犯罪事实,争取依法从宽处理。
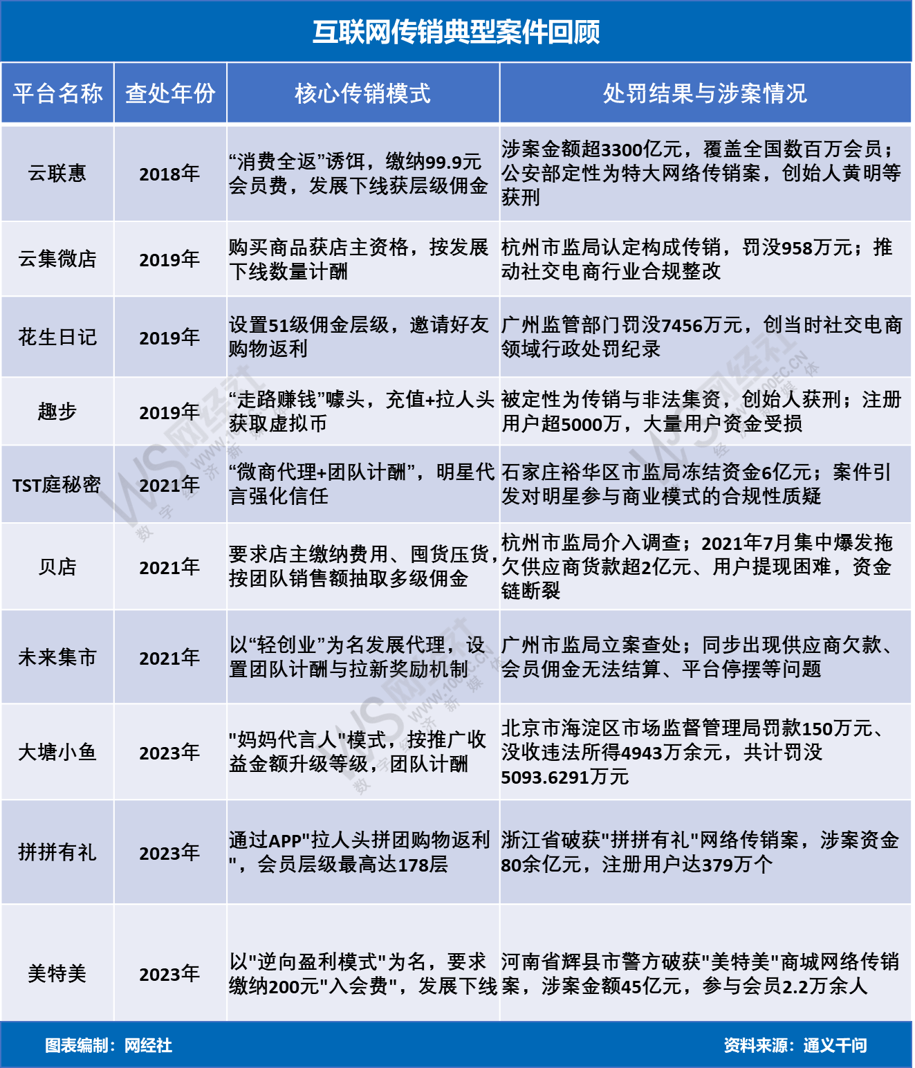
“关免全球购”的骗局并非个例,而是互联网传销的又一典型变种。近年来,互联网技术的发展为传销提供了新的传播载体,不法分子不断翻新包装,将传销与社交电商、新零售等新兴概念绑定,隐蔽性更强、传播速度更快、迷惑性更高,呈现出涉案金额大、波及范围广、参与人员多的特点。回顾过往,一批曾经风光无限的互联网公司,因涉嫌传销被查处,成为行业难以忘却的警钟。
此前2020年,在互联网企业创建无传销网络平台座谈会上,网经社电子商务研究中心重磅发布国内首份《中国社交电商合规研究报告》。

《报告》发布了“社交电商‘涉传’争议网络舆情排行榜”,榜单根据百度数据对社交电商“涉传”话题进行舆情监测显示,位列该榜TOP10的平台分别是:全球时刻、有好东西、云集、千团、环球捕手、云集品、有品有鱼、花生日记、未来集市、聚多佳品。
排在11-20名的平台依次为:每日拼拼、洋葱海外仓、达令家、淘小铺、斑马会员、贝店、大V店、粉象生活、芬香、爱库存。
排在21-30名的平台依次为:云品仓、达人店、甩甩宝宝、蜜源APP、楚楚推、素店、万色城、蜜芽plus、喜团、单创。

此外,云联惠、趣步、TST庭秘密、贝店、未来集市、大塘小鱼、拼拼有礼、美特美、原盘石旗下“公销社”等涉嫌传销被处罚。

其中最具代表性的便是花生日记与云集。
花生日记作为早期社交电商平台,曾凭借“分享商品赚佣金”的模式快速崛起,一度成为行业焦点,却在发展中逐渐陷入传销泥潭。经查,2017年7月至2018年9月期间,该平台采用多层级佣金计提制度和会员升级费用等手段,要求会员缴纳99元升级为超级会员,超级会员及运营商通过发展他人加入,从下一级会员消费金额中提取佣金,平台则从中提取管理费用。

截至被查处时,花生日记已发展会员2100多万人,会员层级最多达51级,远超合法经营边界,形成了庞大的传销网络。2019年,广州市工商行政管理局对其作出合计7456.58万元的罚款,这也是迄今为止国内社交电商领域最大一笔传销罚单;2025年,广州海珠区市场监管局再次对其作出904万余元的罚没处罚,两次重罚足以看出其违法违规行为的严重性,而花生日记均认罚交纳,但其“传销”标签已深深烙印在品牌身上。
云集则以“微商升级版”“会员电商”为包装,成立于2015年,凭借微信社交生态的裂变优势,短短三年GMV就突破200亿元,甚至一度拟赴美上市,风光无两。但其核心模式同样涉嫌传销:普通用户需购买398元的礼包抵扣券,才能成为“钻石会员”,获得所谓的“开店资格”,而会员的主要收益并非来自商品销售,而是邀请新会员加入的提成及层级管理奖励——店主可建立社群,裂变发展多级分店主,晋升销售经理、服务经理等层级需考核社群人数和礼包销售额,本质上仍是“拉人头、团队计酬”的传销模式。

2017年,杭州滨江市场监督管理局认定云集微店存在组织策划传销的违法行为,对其罚没超958万元,此后云集宣布转型,调整会员制度,但“传销”标签始终是其发展路上的阴影,即便整改后,仍被质疑存在“传销擦边球”问题,难以彻底摆脱负面影响。
从海南“关免全球购”借自贸港噱头搞传销,到花生日记、云集扭曲社交电商本质,再到Plus Token、云联惠披着新兴概念的外衣实施诈骗,互联网传销的形式不断翻新,但“缴纳入门费、拉人头、团队计酬”的核心本质从未改变。
这些传销骗局不仅导致无数参与者血本无归,破坏家庭幸福,更扰乱了正常的市场经济秩序,损害了社会诚信体系。
最高人民法院、国家市场监督管理总局联合发布的典型案例显示,当前互联网传销呈现出隐蔽性更强、蔓延速度更快、涉案金额更大的趋势,不法分子还会借助“爱心慈善”“共同富裕”“封建迷信”等多种噱头,进一步迷惑群众。
在此提醒广大群众,要树立理性投资、理性消费的观念,警惕“轻创业、高返利、零风险”“一本万利”等虚假宣传,凡是要求“缴纳费用获得加入资格”“发展下线获得奖励”的模式,均可能涉嫌传销,切勿轻信盲从。
【小贴士】

网经社跨境电商台是专业跨境电商门户,关注出口跨境电商、进口跨境电商、跨境电商服务商(跨境物流、跨境支付、跨境技术、跨境营销等)、跨境政策、跨境园区等,提供包括:媒体、报告榜单、供应链融资、营销、培训等。