3月13日,《中华人民共和国国民经济和社会发展第十五个五年规划纲要》发布。其中明确提出,完善现代化综合交通运输体系,完善国家综合立体交通网主骨架。
根据《国家综合立体交通网规划纲要》等相关文件,国家综合立体交通网主骨架实体线网规划里程约29万公里,涵盖“八纵八横”高速铁路网、“71118”国家高速公路网、“四纵四横两网”内河高等级航道的主要线路。到2030年,主骨架基本建成,实体线网里程达到28万公里左右;到2035年,主骨架全面建成,为基本建成交通强国奠定坚实基础。据交通运输部数据,过去五年,国家综合立体交通网主骨架建成率已超过90%。
何为“国家综合立体交通网主骨架”?
记者注意到,“十五五”规划纲要提出,要完善国家综合立体交通网主骨架,高质量建设沿海沿边沿江、出疆入藏、西部陆海新通道等战略骨干通道,基本建成“八纵八横”高速铁路主通道和国家高速公路网,推进内河高等级航道提质升级,基本建成世界级港口群和机场群。
对于公众而言,“国家综合立体交通网主骨架”这一概念看似陌生,实则与每个人的出行密切相关。根据《国家综合立体交通网规划纲要》,国家综合立体交通网主骨架实体线网规划里程约29万公里,其中国家高速铁路5.6万公里、普速铁路7.1万公里;国家高速公路6.1万公里、普通国道7.2万公里;国家高等级航道2.5万公里。
总的来说,“国家综合立体交通网主骨架”是我国综合立体交通网的主通道、国土空间开发的主轴线、国民经济循环的主动脉,也是各种运输方式资源配置效率最高、运输强度最大的骨干网络。涵盖了“八纵八横”高速铁路网、“71118”国家高速公路网、“四纵四横两网”内河高等级航道的主要线路。
其核心构成可以概括为“6轴、7廊、8通道”的布局结构。
6条主轴指的是连接京津冀、长三角、粤港澳大湾区和成渝地区双城经济圈4个经济发展极之间的主要通道,包括京津冀—长三角主轴、京津冀—粤港澳主轴、京津冀—成渝主轴、长三角—粤港澳主轴、长三角—成渝主轴、粤港澳—成渝主轴;7条走廊包括京哈走廊、京藏走廊、大陆桥走廊、西部陆海走廊、沪昆走廊、成渝昆走廊、广昆走廊;8条通道包括绥满通道、京延通道、沿边通道、福银通道、二湛通道、川藏通道、湘桂通道、厦蓉通道。
2022年10月,交通运输部、国家铁路局、中国民用航空局、国家邮政局共同印发了《关于加快建设国家综合立体交通网主骨架的意见》。其中明确提出,到2030年,主骨架基本建成,实体线网里程达到28万公里左右;到2035年,主骨架全面建成,为基本建成交通强国奠定坚实基础。
“国家综合立体交通网主骨架”建设进展如何?
记者从交通运输部了解到,过去5年,“6轴7廊8通道”国家综合立体交通网主骨架基本贯通,连接全国超80%的县级行政区,服务全国90%左右的经济和人口总量;京津冀、长三角、粤港澳大湾区、成渝等重点城市群内主要城市间实现2小时通达,运输服务战略支撑更加有力。
更加综合高效的立体交通网络,也在支撑一个“流动”的中国。
根据交通运输部数据,2025年,全社会跨区域人员流动量达668.6亿人次,同比增长3.5%。分方式看,铁路、民航客运量同比分别增长6.7%和5.5%,公路人员流动量同比增长3.3%,水路客运量同比基本持平。城市轨道交通服务能力显著提升,54个城市轨道交通运营里程超1.1万公里,日均客运量超9000万人次,枢纽机场轨道交通接入率达83.3%。出行量保持增长的同时,货运量稳步攀升。2025年,完成营业性货运量587亿吨,同比增长3.2%。
在春运这样的集中出行时期,高效的综合交通网络也展现出了强大动能。3月13日,为期40天的2026年春运正式收官。交通运输部数据显示,今年春运期间(2026年2月2日至3月13日),全社会跨区域人员流动量94.1亿人次,比2025年同期增长4.3%,创历史新纪录。
未来五年,怎样完善“国家综合立体交通网”?
今年全国两会期间,交通运输部部长刘伟在“部长通道”上介绍,“十四五”期间,我国综合交通运输体系建设取得突破性进展,交通强国建设迈出坚实步伐。过去5年是我国交通基础设施投资最多、网络建设最快的5年,国家综合立体交通网主骨架建成率突破90%;港口集装箱吞吐量约占全球的三分之一,2025年快递业务量约为2000亿件;C919国产大飞机安全载客突破400万人次,自动化码头规模数量和技术水平领跑全球。
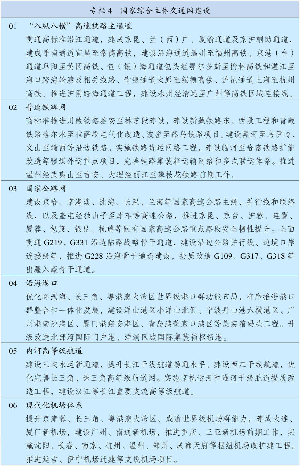
展望“十五五”,我国将从哪些方面发力,进一步完善交通网络建设?记者注意到,“十五五”规划纲要中以专栏形式明确了国家综合立体交通网建设的6项重大工程。

“十五五”规划纲要中以专栏形式明确了国家综合立体交通网建设的6项重大工程。 图/“十五五”规划纲要
刘伟表示,在推动国家综合立体交通网建设方面,最重要的举措就是围绕“一网四化”抓落实。
其中,“一网”是指加快建设现代化高质量国家综合立体交通网。一方面,推动“6轴7廊8通道”国家综合立体交通网主骨架建成率由90%提升至95%以上;另一方面,针对服役时间长、建设标准低、安全韧性差的交通基础设施,推动更新和数智化改造。
“四化”是指突出一体化融合,重点加强跨区域、跨方式、跨领域深度融合;突出安全化提升,重点补齐安全韧性短板;突出数智化升级,重点深入实施“人工智能+”行动;突出绿色化转型,推动零碳运输走廊和场站建设,大力推广应用新能源车船等清洁能源交通装备。
刘伟说,下一步,交通运输部将认真贯彻落实“十五五”规划纲要部署,加快编制“十五五”交通运输规划,推动各项重点任务落地落实。
新京报记者 裴剑飞
编辑 刘梦婕 校对 卢茜