为深入贯彻成渝地区双城经济圈建设战略部署,高质量推动共建巴蜀文化旅游走廊建设,12月4日,由成渝两地文旅部门共同发起,联动两地文旅资源,推出的“巴蜀走廊·成渝同行”成渝双城旅游精品线路正式亮相。本次线路发布以“资源整合、线路共推、市场共享”为核心,推出10条精品线路及成渝一卡通,打造成渝两大城市互动主题风景道,推动两地实现品牌共建、游客互导、政策互惠。

▲上图是游客乘坐游轮观赏重庆洪崖洞夜景;下图是游客在四川成都宽窄巷子新春光影艺术荟上欣赏彩灯
红星新闻记者了解到,本次发布的精品线路覆盖多元旅游需求:“宽洪大量”都市之旅串联解放碑、太古里等核心商圈,“世界遗产川味之旅”融合青城山、大足石刻等自然遗产与川菜美食,“巴蜀红色印记之旅”聚焦红岩、邓小平故里等红色地标,“渝你相约”Citywalk则解锁半山崖线等城市新兴打卡点。特别推出的成渝一卡通,涵盖两地融创乐园、大熊猫繁育研究基地、统景温泉等超50个热门景区及文旅项目,实现“一卡畅游双城”。
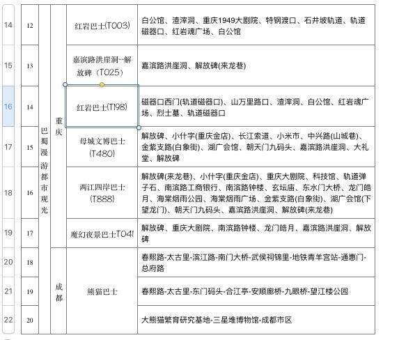
此外,红岩巴士、母城文博巴士、熊猫巴士等特色巴蜀漫游都市观光线路同步上线,串联两地核心文旅资源,打造“快行慢游”的便捷体验。从都市潮流到自然遗产,从烟火美食到人文探秘,系列线路将成渝两地的山水风光、历史文脉与市井风情深度串联,为游客提供多样化出行选择。
活动期间,文旅部门还将联动美团上线“成渝双城旅游”专题活动栏,抖音同步开展活动产品直播,通过#成渝双城精品旅游线路#成渝旅行等话题标签联动重庆文旅、成都文旅官方抖音号,实现精品线路集中展示与销售转化。重庆洪崖洞、成都文化馆等多地将设立“成渝双城旅游互动角”,通过场景氛围营造、优惠政策扫码领取等形式增强游客互动体验。重庆武陵文旅推广中心与成都文化馆还将打造主题打卡区域,实现官方自媒体与线下场景深度融合。
据悉,此次活动既是成渝两地文旅协同发展的鲜活实证,更是两地深化联动、普惠民生的有力举措,让精彩纷呈的双城文旅产品顺着山水脉络惠及每一位游客与市民。未来,成渝两地将持续整合文旅资源,优化产品供给,让“成渝双城游”成为全国区域文旅协同发展的标杆品牌,吸引更多游客感受巴蜀文化魅力。
成渝双城精品旅游线路和一卡通景区



