文/梧桐兄弟
浙江海圣医疗器械股份有限公司申报北交所IPO于2025年5月29日获得受理,完成二轮问询及回复后于2025年11月7日上会审议通过,2025年12月9日提交注册。公司主营麻醉、监护类医疗器械产品的研发、生产和销售。公司注册地浙江省绍兴市,前身有限公司成立于2000年10月10日,2021年1月整体变更为股份有限公司,后续于2024年9月18日在全国股转系统创新层挂牌。黄海生直接持有公司47.11%的股份,为公司控股股东。黄海生及吴晓晔夫妇两人合计控制公司54.92%的股份,系公司实际控制人。
审议会议提出问询的主要问题:
1.关于财务信息的真实性、准确性。请中介机构说明对经销收入、销售费用核查的充分性和有效性。
2.关于行业政策影响。请发行人说明带量集采、“两票制”等政策对公司经营业绩稳定性的影响及应对措施。请保荐机构核查并发表明确意见。
3.关于有源设备研发与产业化。请发行人说明设备类产品研发及进展情况,相关业务拓展的优劣势及风险揭示情况。请保荐机构核查并发表明确意见。
一、主营麻醉、监护类医疗器械,毛利率逾50%
公司是面向全球的麻醉、监护类医疗器械综合产品提供商,主营业务为麻醉、监护类医疗器械产品的研发、生产和销售。
2023年、2024年公司扣除非经常性损益前后归属于母公司所有者的净利润孰低值分别为7,510.58万元、6,803.62万元。

报告期各期,公司麻醉类耗材分别实现销售收入12,960.30万元、14,626.01万元、15,963.31万元和7,872.21万元,占各期主营业务收入比重分别为48.51%、47.92%、52.60%和50.61%;报告期各期,公司监护类产品分别实现销售收入10,366.59万元、11,910.32万元、11,103.57万元和6,043.16万元,占各期主营业务收入比重分别为38.80%、39.03%、36.59%和38.85%。
报告期各期,公司主营业务毛利率分别为52.84%、53.15%、52.07%和51.56%。

报告期各期末,公司存货账面价值分别为4,163.71万元、5,495.56万元、5,770.75万元和5,263.23万元,占资产总额比例分别为13.02%、11.47%、11.63%和10.13%,随着公司经营规模扩大,存货金额整体呈上升趋势。
报告期各期末,公司应收账款账面价值分别为3,287.95万元、3,300.05万元、2,522.41万元和2,485.71万元,占资产总额的比例分别为10.29%、6.89%、5.09%和4.79%,未来随着公司经营规模持续增长,应收账款余额可能维持在较高水平。
报告期各期末,公司在建工程余额分别为273.14万元、6,622.46万元、11,948.84万元和15,576.98万元,在建工程主要为研发检测及营销服务基地、总部办公建设项目。

报告期内,公司主要在建工程研发检测及营销服务基地、总部办公建设项目各期投入及进度情况如下:

二、主要涉及低值医疗器械领域,“两票制”和“集中带量采购”收入占比较小
目前“两票制”主要应用于药品和高值医疗器械领域,而公司产品主要涉及低值医疗器械。
报告期内,公司“两票制”模式下的销售金额分别为744.09万元、658.78万元、1,001.99万元和370.50万元,占主营业务收入的比例分别为2.78%、2.16%、3.30%和2.38%;公司集中带量采购产品的销售收入分别为3,030.03万元、3,488.26万元、4,688.72万元和2,519.15万元,占主营业务收入比例分别为11.34%、11.43%、15.45%和16.20%。
报告期内,公司“两票制”执行的地区主要为安徽省、福建省和陕西省,上述地区“两票制”下的部分产品平均销售价格与非执行“两票制”下的对应产品平均销售价格对比情况如下:

两票制经销模式销售均价高于非两票制经销模式。主要原因在于:由于两票制经销商仅承担根据终端医院需求将公司产品配送至医院工作,终端医院服务成本需要由公司承担,因此在两票制经销商模式下对两票制经销商的销售价格高于非两票制经销商价格,但销售费用相对较高。
医疗行业参考上市公司两票制与非两票制的销售单价对比情况如下:

报告期内,公司在执行“两票制”政策下的部分产品平均毛利率与非执行“两票制”下的对应产品平均毛利率对比情况如下:

根据最新披露,“两票制”政策的推行尚未对公司主要产品所涉的低值医疗器械领域产生较大影响。
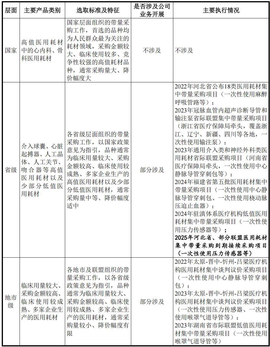
目前,各省、各地市联盟主要参照上述标准作为开展集中带量采购的医用耗材产品范围选取标准。具体情况如下:

报告期内,公司已执行集中带量采购的地区主要为浙江省、湖南省、河北省、福建省、山西省等,其中,带量采购收入金额前三的地区为分别为浙江省、湖南省和河北省,占各期带量采购收入金额比例分别为95.17%、89.72%、74.83%和68.55%。因此,平均售价差异分析以带量采购执行主要地区展开。
上述地区主要集采产品与全国非集采销售均价比较如下:

三、第一大客户规模较小、参保人数较少
根据申请文件及公开信息:(1)发行人以经销为主,各期经销收入占比分别为90.43%、89.57%和85.06%。报告期各期,发行人经销商数量分别为919个、943个、1,001个,当期分别新增215个、277个,分别减少191个、219个。(2)发行人在浙江试点大经销商战略,浙江省医疗机构中标产品目录内的产品通过浙江百谷医疗科技有限公司向下游销售。主要经销商广州融盛医疗器械有限公司员工人数、参保人数5人,注册资本100万元。经销商江苏美康商贸有限公司的实际控制人之一系励新投资的外部投资人员。发行人与(前)员工及其亲属设立或控制的经销商存在合作。
2023年至2025年1-6月期间,广州融盛医疗器械有限公司均为海圣医疗的第一大客户,2022年为海圣医疗的第二大客户。
据披露,报告期内,公司各期前十大经销商中规模较小、参保人数较少的经销商收入金额分别为4,345.82万元、5,753.49万元、5,151.80万元和2,881.99万元,占主营业务收入比例分别为16.27%、18.85%、16.98%和18.53%,整体收入未超过20%,收入占比整体较小,具体情况如下:



报告期内,公司主要经销商为具备当地销售渠道以及终端客户资源的医疗器械流通企业,与公司有较长的合作历史,新设即成为公司经销商的情况较少。报告期各期前十大经销商中,成立后一年内即在报告期内与公司发生交易的经销商情况如下:

报告期内,公司存在少量非法人经销实体客户,具体情况如下:

公司非法人经销商主要为个人独资企业和有限合伙企业。
报告期内公司存在少量非主要经销商为前员工入股或担任董事、监事、高管等主要职务的情况,具体情况如下:

报告期内,公司向上述经销商的销售情况如下:

四、销售费用占收入比例,高于可比上市公司平均水平
根据申请文件:(1)发行人各期销售费用分别为2,539.03万元、3,030.02万元和3,268.83万元,占收入比例分别为9.48%、9.91%和10.76%,高于可比上市公司平均水平。销售费用主要由职工薪酬、业务推广费、业务招待费和差旅费构成,业务推广中的咨询服务由上海秉程医疗器械有限公司(以下简称“秉程医疗”)提供。(2)发行人各期期末员工人数分别为472、467、516,劳务派遣人数分别为8、40、16。各期支付给职工以及为职工支付的现金持续上涨。
报告期内,公司销售费用的构成情况具体如下:

报告期内,公司销售费用率与同行业比较情况具体如下:

公司销售费用率略高于同行业,与维力医疗接近,报告期内,公司以经销模式为主,整体经销商数量规模较大,因此销售人员数量占比较高,具体情况如下:

发行人同行业可比上市公司经销模式产生的收入占主营业务收入的比重情况如下:

发行人销售中主要作为厂商,负责经销商开发及管理,自身注册医疗器械产品的推广,包括展会、学术推广、市场调研服务商的费用,主要目的在于开发及管理客户(经销商),市场的教育和产品的推广。发行人的业务推广活动主要包括:(1)境内经销商的开发、维护及管理和境外OEM客户的开发;(2)公司进行的产品推广及售后、产品终端开发与学术推广(产品专家共识的宣讲、产品专业学术交流及推广会议)等活动,相关推广活动公司在部分区域可能委托第三方服务商进行;(3)公司参加大型国内国外专业会议或者展会产生的费用。因此,上述活动产生的销售费用由发行人自行承担。
就发行人委托第三方服务商提供相关服务来看,根据与第三方服务商签署的推广服务合同,推广服务商的主要工作内容如下:

五、合作“绍兴医疗器械创新中心”,承诺招引孵化项目
2022年4月19日,绍兴市迪荡街道办事处(甲方)与海圣医疗(乙方)签署了《滨海新区(2022)J1(YC-11-01-09)地块投资建设履约监管协议》(以下简称《监管协议》),约定乙方向甲方提交以甲方为受益人的总额2,000.00万元银行履约保函,并约定保函具体的履约条款。同日,公司与绍兴市自然资源和规划局签署了《国有建设用地使用权出让合同》,约定公司以6,303.00万元土地出让价款获得迪荡街道[2022]J1(YC-11-01-09)地块(即浙(2023)绍兴市不动产权第0005178号)的土地使用权。
2024年12月27日,绍兴市迪荡街道办事处(甲方)与海圣医疗(乙方)签署了《绍兴医疗器械创新中心合作协议》(以下简称“《合作协议》”),约定双方就“绍兴医疗器械创新中心”项目开展合作。《合作协议》的主要内容如下:“双方合作的项目为“绍兴医疗器械创新中心”,通过乙方与中国医疗器械协会的合作,在绍兴共同建设一家面向麻醉、重症监护、急救、微创外科医疗器械创业孵化及产业化平台。致力于为医疗器械产业化提供从产品研发到上市的全生命周期一站式解决方案,打造全新产业发展模式及产业上下游合作格局,建立创新医疗器械产业聚集地。„„
相关协议约定的海圣医疗的义务系公司结合自身产业优势协助绍兴迪荡街道办事处进行招商引资,海圣医疗自身并不从事孵化器业务。针对上述事项,海圣医疗已出具承诺函,承诺:海圣医疗持续聚焦自身主营业务,如成功招引相关企业后,由区政府相关单位按政策实施对应的孵化与帮扶工作。上述协议中关于海圣医疗协助招引生物医药、医疗器械类企业的相关约定不属于孵化器业务,海圣医疗也不会根据上述协议从事孵化器相关业务。‛
截止2025年6月30日,公司已收到绍兴市越城区拨付的奖励资金1,997.63万元,相关资金已全额计入“长期应付款-专项应付款”。同时,2024年,公司与绍兴市越城区迪荡街道办事处签署《绍兴医疗器械创新中心合作协议》,根据协议约定,绍兴市越城区迪荡街道办事处承担绍兴医疗器械创新中心部分相关费用。
公司因滨海新区[2022]J1(YC-11-01-09)地块投资建设业务需要向绍兴市越城区迪荡街道办事处申请出具四份履约保函,保证金合计200万元。截至最新披露,其中1份保函对应的保证金50万元已解除,公司仍有3个履约保函正在履行中。若无法履行相关承诺,公司针对前述3个保函的承诺,需承担1,500万元违约金。
关于《监管协议》中尚未达成的三项履约条款,结合公司生产经营业绩情况及合同履行具体情况说明如下:

如公司保函全部违约,而政府补助无需退回,公司需按保函金额全额赔偿,将会减少当期利润总额1,500.00万元,增加当期现金流出1,350.00万元,对合并报表的影响具体如下:

如可能涉及政府补助退回,则通常情况下保函将同步解除。在该等情况下,因退回政府补助,将减少货币资金和长期应付款1,997.63万元,增加当期现金流出1,997.63万元;因解除保函,公司受限货币资金减少,增加当期现金流入150.00万元,同时消除公司可能产生的违约风险。具体情况如下:

考虑极端情况,公司保函涉及事项全部违约,当地相关部门要求退还全部政府补助,并要求公司承担有效保函的全部违约责任。在该极端情况下,公司需按保函金额全额赔偿和退回绍兴医疗器械创新中心总部及科研平台项目补助,将会减少当期利润总额1,500.00万元,增加当期现金流出3,497.63万元,对合并报表影响具体如下:

若公司届时未能满足相关协议要求或相关政策发生变化,则上述奖励资金存在全额退回的风险或相关补助无法获得的风险。