
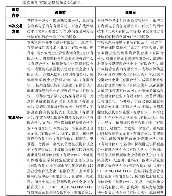
12月30日晚间,分众传媒(002027.SZ)公告称,公司拟以发行股份及支付现金的方式购买张继学、重庆京东海嘉电子商务有限公司、百度在线网络技术(北京)有限公司等45个交易对方持有的成都新潮传媒集团股份有限公司90.02%的股权。本次交易对价为77.94亿元。本次交易股份发行数量为1,465,051,881股。
此前,公司重组方案为发行股份及支付现金购买张继学、重庆京东海嘉电子商务有限公司、百度在线网络技术(北京)有限公司等50名交易对方合计持有的标的公司100%的股份。交易对价为83亿元,股份发行数量为1,543,194,885股。
因部分原交易对方不再参与本次交易,本次交易的标的资产变更为标的公司90.02%的股份,交易价格变更为779,442.45万元,其中现金对价2,964.95万元,股份对价为776,477.51万元,对应发行股份数量为1,367,037,866股,因公司实施2024年度利润分配方案、2025年半年度利润分配方案及2025年第三季度利润分配方案,发行价格调整后对应发行股份数量相应调整为1,465,051,881股。
本次交易方案拟减少5名交易对方,减少所购买标的公司9.98%股份。上述方案调整未新增交易对方,减少标的资产交易股份比例未达到20%,不影响标的资产及业务的完整性。因此,本次方案较前次方案的调整根据《第二十九条、第四十五条的适用意见——证券期货法律适用意见第15号》(2025年修订)相关规定不构成对重组方案的重大调整。
同日,公司的另一份公告显示,公司与张继学、成都朋锦睿恒企业管理咨询中心(有限合伙)及庞升东等5名交易对方签署附生效条件的《购买资产协议》。在协议生效条件满足后,公司拟以支付现金的方式购买交易对方持有的成都新潮传媒集团股份有限公司1304.87万股股份,占标的公司股份总数的9.98%,交易对价合计为5.06亿元。
公司表示,该交易尚需履行多项审批程序方可实施,包括深圳证券交易所审核通过、中国证券监督管理委员会同意注册及通过国家市场监督管理总局反垄断局经营者集中审查工作等。


上一篇:原创 微信如何免费提现,2026年最新方法来了,只需3步轻松搞定!
下一篇:原创 美国核弹头5000多枚,国内竟然有人说很多打不响,要知道美国下财年600亿美元核预算比一个中等国家全年的军费都多