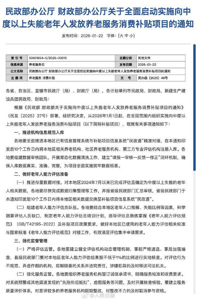
民政部、财政部日前印发通知,从今年1月1日起,面向中度以上失能老年人发放养老服务消费补贴的政策在全国正式实施。这一政策是在去年7月部分省市试点的基础上进一步全面推开。
今年1月1日起,经统一评估为中度、重度、完全失能等级的老年人,可以通过“民政通”(含小程序、App)申请每月最高800元的养老服务消费补贴,其中居家养老服务消费券抵扣比例为50%,机构养老服务券抵扣比例为40%。补贴以电子消费券的形式按月发放,补贴项目包括居家、社区、机构养老服务,涵盖助餐、助浴、助洁、助行、助急、助医以及康复护理、日间托养等多项服务内容。
民政部要求,要强化监管,发挥综合监管作用,强化信息系统技防优势,确保惠民政策能够直达快享;强化服务监管,严格执行核查机制,要求基层民政部门按照不低于1%的比例进行实地核查,避免一销了之的情况。特别是要压实养老服务机构主体责任,对于敢于以身试险的要强化惩戒措施;强化评估监管。要严格执行国家标准和评估规范,做好互认共享。


(央视新闻)