开联通支付开年就从中国人民银行领到3843.49万元罚没单,主要因未能确保交易信息真实、完整、可追溯等

投资时间网、标点财经研究员 田文会
作为首批第三方支付公司之一,成立十余年的开联通支付服务有限公司(下称开联通支付)新年伊始就从中国人民银行领到巨额罚单。而该公司目前面临的已不仅是合规问题。
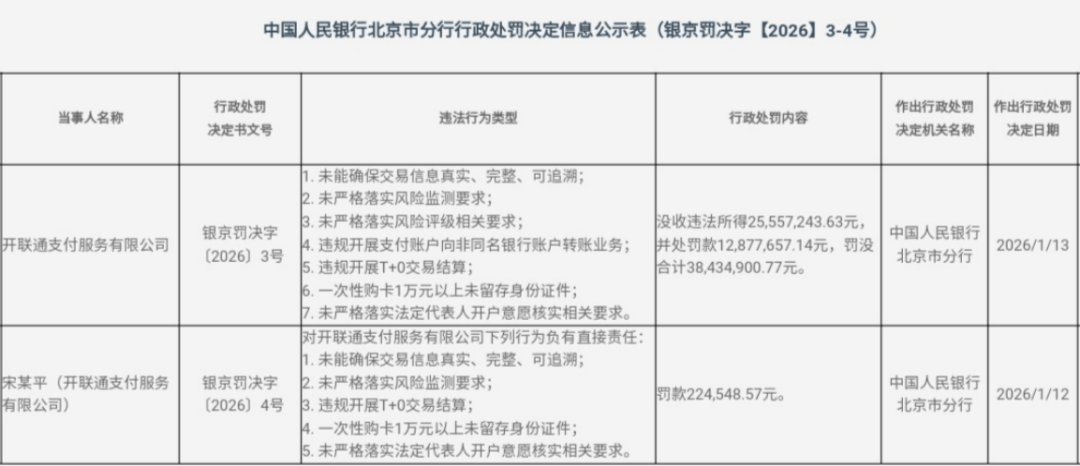
据中国人民银行官网1月21日公布的处罚信息,1月13日,中国人民银行北京市分行决定对开联通支付罚没合计约3843.49万元,主要原因包括:未能确保交易信息真实、完整、可追溯等。
此前,该公司已被列入经营异常名录,并有多起被执行信息,还被列为失信被执行人。而且,大股东股权被冻结。
近日,开联通支付还公告系统故障维修,称在日常维护中发现系统突发故障。该故障导致持卡人无法刷卡消费,商户无法按期结算。目前已对该系统进行升级维护。
投资时间网、标点财经研究员就上述处罚等问题向开联通支付发送了沟通提纲,截至发稿尚未收到回复。
被罚没逾3800万元
中国人民银行开年不久就接连对包括开联通支付在内的第三方支付公司祭出大额罚单。
1月13日,中国人民银行北京市分行决定对开联通支付没收违法所得约2555.72万元,并处罚款约1287.77万元,罚没合计约3843.49万元。主要原因包括:未能确保交易信息真实、完整、可追溯;未严格落实风险监测要求;未严格落实风险评级相关要求;违规开展支付账户向非同名银行账户转账业务;违规开展T+0交易结算;一次性购卡1万元以上未留存身份证件等。
开联通支付官网信息显示,该公司是国内首批27家获得中国人民银行颁发《支付业务许可证》的非银行支付机构之一,主要业务包括:预付卡发行与受理、互联网支付、跨境支付、企业支付解决方案定制等。其中,始于2007年的预付卡品牌连心卡累计销售额350亿元,累计持卡人2800万人,累计特约商户1万家。
据中国人民银行官网信息,开联通支付业务类型包括储值账户运营Ⅰ类和储值账户运营Ⅱ类。首次许可日期为2011年5月3日,有效期至2026年5月2日,换证日期为2024年8月1日。换证前业务类型包括互联网支付和预付卡发行与受理。
工商信息显示,开联通支付成立于2010年11月,股东包括微科睿思在线(北京)科技有限公司(下称微科睿思)、北京兴富旺权咨询服务有限公司和北京思新禹咨询服务有限公司。其中,微科睿思持股比例为90%。
2025年年初,开联通支付也曾被处罚。
据中国人民银行官网信息,2025年2月8日,中国人民银行北京市分行决定对开联通支付罚款118.85万元,主要原因包括与身份不明的客户进行交易、未按规定履行客户身份识别义务、未按规定报送大额交易报告或者可疑交易报告。
被列入失信被执行人
除了因合规问题被处罚,开联通支付在经营上也遇到问题,且已被列入失信被执行人。
国家企业信用信息公示系统官网显示,开联通支付于2025年4月7日被市场监督管理部门列入经营异常名录,原因是通过登记的住所或经营场所无法联系。
开联通支付还有多条被执行信息。
2026年1月23日,中国执行信息公开网显示的开联通支付及分公司立案时间在2025年的被执行信息近20起,其中的执行标的中,除了少数为0元,低的有数万元,高的有20多万元。
开联通支付还被列入失信被执行人。2026年1月23日,中国执行信息公开网显示,该公司未履行案件达7起,未履行标的合计不下59.3万元。
国家企业信用信息公示系统官网还显示,开联通支付大股东微科睿思在线所持9000万元占比90%的股权全部被冻结。
开联通支付被中国人民银行处罚

资料来源:中国人民银行官网
投时关键词:开联通支付