近日
奥一新闻从信用中国官网获悉
中建八局轨道交通建设有限公司
因未按规定采取有效保洁措施
被深圳市住房和建设局
处以罚款2.5万元
一起来关注详情
01
未采取有效防尘降尘措施
中建八局轨道交通建设有限公司被罚
据行政处罚决定书(深建罚﹝2026﹞14号)披露,经查,深圳市城市轨道交通25号线一期工程25101标施工总承包工程土建一工区吉华医院站项目施工现场2025年8月31日存在工地出入口冲洗保洁不到位,工地内裸露土防尘网覆盖不足,施工车辆产生明显扬尘的问题。中建八局轨道交通建设有限公司作为该项目施工单位,存在未采取覆盖、洒水抑尘和冲洗地面等有效防尘降尘措施的违法行为。


图源:信用中国
该行政处罚决定书显示,上述行为违反了《中华人民共和国大气污染防治法》第一百一十五条第一款第一项的规定。据此,深圳市住房和建设局于2026年1月9日对中建八局轨道交通建设有限公司作出罚款2.5万元的行政处罚。
02
项目合同金额逾73亿
涉事公司为中标联合体成员之一
据悉,深圳地铁25号线一期作为服务宝安、龙华、龙岗的轨道普线,西起宝安石龙站,东至龙岗吉华医院站,全长16.2公里,设14座车站,覆盖大浪时尚小镇、龙华超级商圈等重点区域,精准匹配沿线人口密集区居民的出行需求。
相关报道↓↓
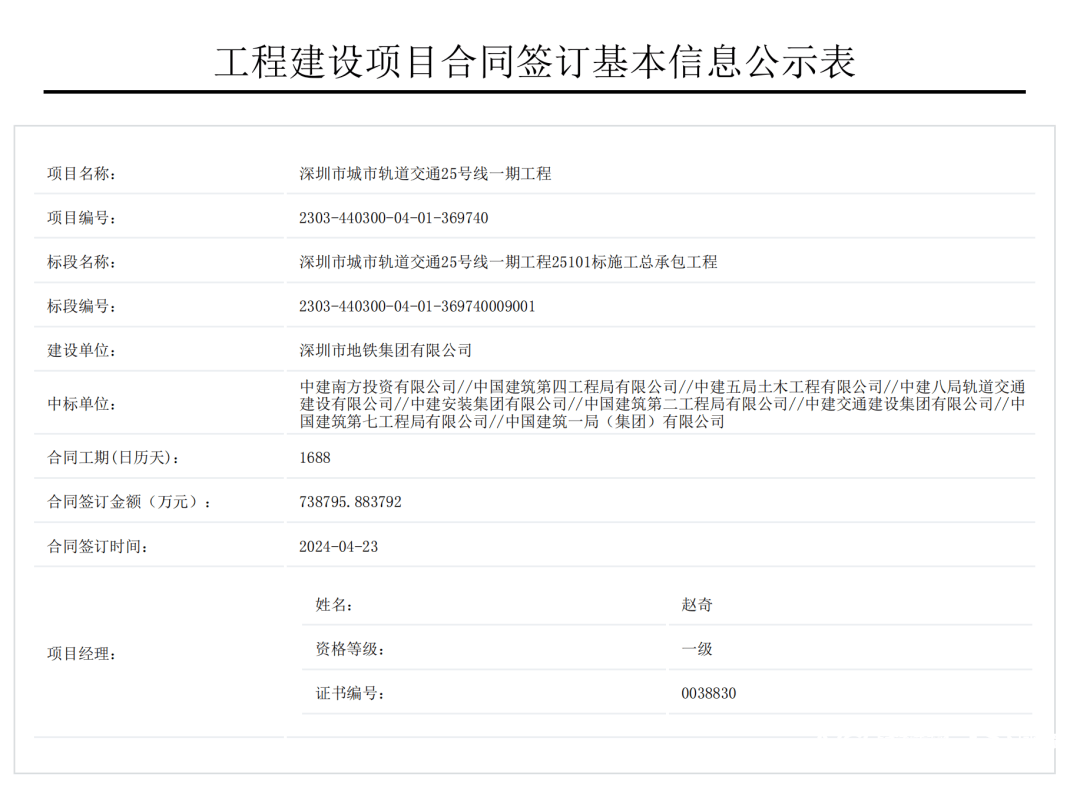
根据深圳市公共资源交易平台公示信息,深圳市城市轨道交通25号线一期工程25101标施工总承包项目由中建南方投资有限公司、中国建筑第四工程局有限公司、中建五局土木工程有限公司、中建八局轨道交通建设有限公司、中建安装集团有限公司、中国建筑第二工程局有限公司、中建交通建设集团有限公司、中国建筑第七工程局有限公司、中国建筑一局(集团)有限公司组成的联合体中标。合同金额约73.88亿元,合同工期1688天,于2024年4月23日签订。

图源:深圳公共资源交易中心官网
公开资料显示,中建八局轨道交通建设有限公司系中国建筑第八工程局有限公司全资子公司,总部位于江苏省南京市,拥有市政、建筑、铁路等3项总承包资质和隧道、桥梁、机电、装修装饰、铁路电气化、河湖整治等6项专业资质。
值得注意的是,据深圳市住房和建设局官网“工程建设服务”信息披露,今年年初,中国建筑第八工程局有限公司因涉现场事故,被深圳市住房和建设局处以为期3个月的红色警示。
相关报道↓↓
信息综合自:信用中国官网、深圳公共资源交易中心、深圳市住房和建设局官网等
采写:奥一新闻记者 刘正方
编辑:任贺