
Beijinglaunches 2025 application process for foreign innovation andentrepreneurship talents to earn permanent residence through apoints-based evaluation.
北京启动2025年外国创新创业人才申请永久居留积分评估。
OnNovember 27, the Beijing Municipal Bureau of Commerce issued a noticeon the launch of the 2025 application process for recommendationletters for foreign innovation and entrepreneurship talents in thecity’s National Service IndustryExpansion and Free Trade Pilot Zones (collectively referred to as the“Two Zones”)to apply for permanent residence through a points-based evaluationsystem.
2025年11月27日,北京市商务局发布通知,启动北京市“两区”(国家服务业扩大开放综合示范区和自由贸易试验区,以下简称“两区”)外国创新创业人才推荐函申请永久居留积分评估工作。
Theinitiative aims to further advance the development of Beijing’s“Two Zones,”strengthen support for foreign talent, and create a new advantage forthe capital’s international talentconcentration. The notice outlines the following:
该举措旨在进一步推进北京“两区”建设,加强对外国人才的支持,为首都国际人才集聚创造新优势。通知内容如下:
1.Eligibility Requirements
1.申请资格
(1)Eligibleenterprises:
(1)合格企业:
①Mustmeet the standards for key enterprises and institutions in Beijing’s“Two Zones,”be registered and taxed in Beijing, and align with the strategicpositioning of the capital.
①必须符合北京市“两区”重点企业和机构的标准,在北京注册纳税,且符合首都的战略定位。
②Enterprisescan check eligibility via the “OpenBeijing Public Information Service Platform”at http://open.beijing.gov.cn/ under “’TwoZones’ Foreign Talent ImmigrationServices” → “CheckEnterprise Application Eligibility.”
②企业可通过“开放北京公共服务平台”(http://open.beijing.gov.cn/)在“两区”外国人才移民服务”→“查询企业申请资格”中查看资格。
(2)Eligibleforeign innovation and entrepreneurship talents in Beijing:
(2)合格的北京外国创新创业人才:
Applicantsmust meet at least one of the following criteria:
申请人必须符合以下条件之一:
①Managementor technical personnel at director level or above, or talent withassociate senior professional titles or higher.
①担任董事及以上级别的管理人员或技术人员,或具有副高级及以上专业技术职称的人才。②Leadersof key research teams or major projects.
②重点研究团队或重大项目的负责人。
③Professionalsin high-demand or shortage fields within their industry.
③行业内急需或短缺领域的专业人士。
2.Evaluation Standards
2.评估标准
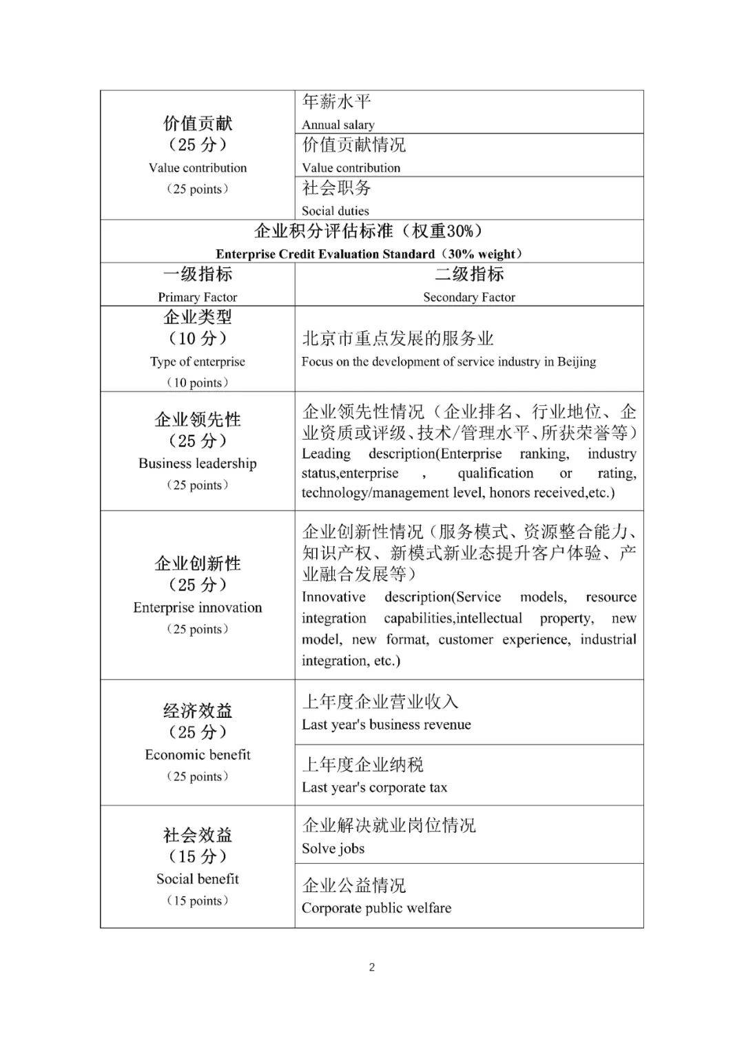
Detailedevaluation standards are provided in the “TwoZones Foreign Innovation and Entrepreneurship Talent EvaluationStandards” attachment.
详细的评估标准见附件“两区外国创新创业人才评估标准”。
3.ApplicationPeriod and Inquiries
3.申请时间及咨询
(1)Application Period: November 27, 2025 – January 16, 2026
(1)申请时间:2025年11月27日—2026年1月16日
(2)Consultation Phone: 010-68869983 / 13661346901
(2)咨询电话:010-68869983/ 13661346901
(3)Technical Support: 010-67801607
(3)技术支持:010-67801607
(4)Working Hours: 09:00–12:00, 14:00–17:00
(4)工作时间:09:00—12:00,14:00—17:00

