首页
消费观察
商超零售
网商电商
大众消费
基础建设
休闲娱乐
登录
注册
首页
大众消费
正文
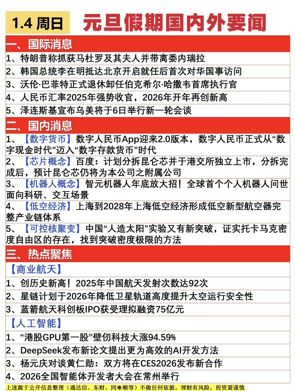
"国际:特朗普行动引关注,巴菲特退休;国内:数字人民币升级,人造太阳突破。航天与AI领域动态频出,投资需谨慎。"
创始人
2026-01-25 09:42:20
太阳
"
动态
巴菲特
数字
领域
突破
人民币
需谨慎
航天
特朗普
上一篇:
年末多家研究所逆势扩招,人才之争从未停止
下一篇:
善睐物联:设备物联卡流量用尽或过期如何处理?
⚠️
本网站信息内容及素材来源于网络采集或用户发布,如涉及侵权,请
及时联系我们,发送链接至2697952338@QQ.COM
,我们将第一时间进行核实与删除处理。
相关内容
热门资讯
中共广东省委党校(广东行政学院...
采购人名称 中共广东省委党校(广东行政学院) 中标(成交)供应商名称 ...
九江市1月16日-1月22日生...
据生活必需品市场监测数据,1月16日-1月22日,九江市生活必需品价格涨跌互现。从大类看,粮食、食用...
2026第一创业奢侈品行业景气...
今天分享的是:2026第一创业奢侈品行业景气度研究 报告共计:63页 2025年末,中国奢侈品行业正...
好用的奢侈品名包回收公司推荐,...
在奢侈品消费市场日益繁荣的今天,奢侈品回收行业也随之兴起。然而,这个行业存在诸多乱象,让消费者在出售...
意大利奢侈品品牌Prada(普...
银行理财迷局?理财代销下沉提速...
去年全国新设立外商投资企业超7...
本报北京1月24日电(记者张翼)商务部发布的数据显示,2025年,全国新设立外商投资企业70392家...
2025年银行理财产品收益突破...
央广网北京1月25日消息(记者王颖)据中央广播电视总台经济之声《天下财经》报道,最新数据显示:202...
期货市场开放提速!新增14个特...
图片来源:界面图库 界面新闻记者 | 韩理 期货市场对外开放进入快车道。 1月23日,证监会发...
全球与中国风能制动器市场发展趋...
全球与中国风能制动器市场发展趋势分析与未来投资研究报告2026-2032年版 【出版机构】:鸿晟信合...