
核心观点:
- 彩超品类在超声影像诊断设备采购中居绝对主导。2025年1-8月,彩超品类采购数量为9490台,数量占比80.49%,金额占比85.31%。
- 国内彩超市场呈“双龙头”格局,迈瑞医疗与开立医疗领跑国产阵营。高端领域仍由GE、飞利浦等进口品牌主导,但国产设备在中低端及便携市场占据优势,国产化率稳步提升至46.4%。
- 三级及以上医院注重设备效率、稳定性及科研教学功能;基层医疗机构更关注性价比、操作简便性、便携性与远程支持能力。国产厂商针对不同场景提供差异化解决方案。
- 彩超技术向3D/4D成像、AI辅助诊断、便携化发展,应用场景从传统科室扩展至急诊、基层、移动医疗等领域。高端设备强调智能工作流与远程协作能力,提升诊疗效率与精度。

(1)定义
医疗彩超设备,全称为彩色多普勒超声诊断设备,是一种结合超声波成像技术和彩色多普勒血流显像技术的医疗影像设备,广泛应用于对人体腹部、心脏、血管、浅表器官(如甲状腺、乳腺)、妇产科等领域的检查。
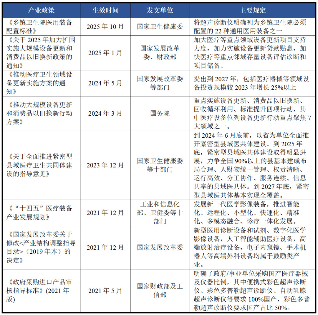
(2)行业影响因素
医疗彩超的发展受到政策、宏观经济等多方面因素影响。
表格1 医疗彩超行业政策梳理

信息来源:融中咨询
近三年中国彩超设备资本市场呈现出龙头冲刺上市、资本聚焦专科前沿并行的格局。超研股份于2025年1月成功在A股上市,另一头部企业飞依诺科技于2023年获得1.46亿元C轮融资、2025年6月又获数千万元战略投资后,在2025年8月重启上市辅导。迈瑞医疗正式启动了在香港联合交易所主板二次上市的计划,并在2025年11月10日正式向香港联交所递交了上市申请。
表格2 近三年彩超相关重要投融资事件情况

信息来源:融中咨询
(3)市场规模及竞争格局
超声成像是目前医学临床中应用最广泛最频繁的医学影像技术之一。相比CT、MRI等技术,其具有无创无辐射、使用限制少、设备成本低、操作灵活和适用范围广等优势。预计到2026年,国内超声设备市场规模将增长到171亿元,2021年到2026年年均复合增长率为10.5%。
彩超品类在超声影像诊断设备采购中居绝对主导。2025年1-8月,彩超品类采购数量为9490台,数量占比80.49%,金额占比85.31%;B超类产品采购数量为1398台,数量、金额占比均超11%;眼科超声、肝脏硬度诊断仪等其他细分品类采购量与金额占比均较低。
2025年1-8月,三级及以上医疗机构采购超声设备4777台,因以高端设备为主,中位价108.38万元,三级及以上医疗机构采购数量占比总额40.51%,金额占比总额52.49%。二级及以下、非医疗机构采购量虽有一定规模,但设备中位价不足50万元,以中低端为主。
图表 1 2025年1-8月超声影像诊断设备各级医疗机构的采购情况

信息来源:融中咨询
全球和中国国内的超声系统市场均呈现高集中度,头部竞争者主要为GE Healthcare、飞利浦、西门子、东芝/佳能和迈瑞医疗等。
国内彩超市场呈现“双龙头”格局。迈瑞医疗凭借技术实力和产品线覆盖,稳居市场份额第一,2025年上半年彩色多普勒超声诊断仪设备中标品牌市占率约25.49%;开立医疗聚焦专科领域,如妇产科超声和内镜超声,市场份额约7.11%。在高端专科超声(如心脏彩超、血管内超声)领域,进口品牌仍占主导,但国产企业正加速布局;便携式超声、基层医疗超声等细分市场,如汕头超声、飞依诺、祥生医疗等国产品牌国产设备凭借性价比优势占据主流。
表格 3 2025年上半年彩色多普勒超声诊断仪设备中标品牌市占率

信息来源:融中咨询
(4)产业链图谱
图表 2 医用彩超设备产业图谱

信息来源:融中咨询上游:医用彩超设备的原材料主要为电子元器件、陶瓷材料、结构件、线缆及其他构成,市场相对成熟。超声探头和成像芯片等核心硬件是成本占比最高、技术壁垒最高的部分,其中,芯片(例如FPGA)尤其高端超声设备还是以进口为主,其余材料与部件基本已实现国产化替代。中游:典型公司有雄厚研发实力、制造能力的跨国公司以及国内大型设备企业(如迈瑞医疗、开立医疗、祥生医疗等)。虽然迈瑞在高端彩超方面有所突破,但国内品牌相比国外同类产品仍存差距。目前国内企业根据自身优势采取不同策略,但已经能满足临床的主要需求,且性价比优势突出。下游:终端用户需求多样化,不同等级医疗机构对设备性能、功能和价格的偏好差异明显。受医疗政策(如分级诊疗、医疗新基建)影响较大,基层市场潜力逐步释放。终端用户对设备的可靠性、易用性和售后服务要求较高,设备厂商需提供全方位解决方案。(1)三级及以上医院用户需求(1)三甲医院患者流量大,检查效率要求高,设备需具备快速扫描、智能图像优化功能,以减少检查时间;(2)设备的稳定性、可靠性至关重要,需能长时间连续运行,减少故障停机时间;(3)三甲医院注重科研教学,设备需支持数据存储、分析和远程会诊功能,便于科研合作和教学演示。解决方案在提升检查效率方面,以AI驱动的智能工作流是关键。例如,联影医疗uSONIQUE系列搭载的AIStream全流程智能工作流,能实现从探头激活、自动扫查到报告生成的全流程自动化;开立医疗的C-Field+天工智能平台也通过智能算法优化扫描流程。在确保设备稳定与可靠层面,企业注重核心部件的自主研发与极端环境验证,开立医疗的彩超设备曾随中国空间站服役,其可靠性历经了严苛的太空环境检验。为满足科研与教学需求,远程影像云平台成为标准配置,迈瑞医疗的瑞影云++平台支持远程质控、会诊、教学培训与病例研讨,开立医疗的5G+AI云端区域影像云平台同样能兼容多品牌设备,构建区域医教研生态。表格 4 高端彩超设备针对三级及以上医院核心痛点的解决方案信息来源:融中咨询
企业案例
GE医疗:全球医疗影像领域的领军企业,通过多次收购整合资源,构建了覆盖全身、妇产、心脏等多领域的超声产品线。在中国设有大型生产基地,产品本土化程度高,技术实力雄厚,长期占据高端市场重要份额。主要产品有LOGIQ系列(全身应用,如LOGIQ E9、LOGIQ S8)、Voluson系列(妇产科,如Voluson E8 Expert、Voluson S10)、VIVID系列(心脏专科,如VIVID E9、VIVID S6)、Venue系列(急重症移动型)。
迈瑞医疗:国内医疗器械龙头企业,通过自主研发突破技术瓶颈,产品线覆盖高中低端市场。高端彩超技术逐渐成熟,以高性价比和本土化服务优势,快速抢占国内市场,并逐步拓展全球市场。主要产品有Resona系列(如Resona R9铂金、Resona 7)、昆仑系列(多参数高端彩超)、DC系列(早期经典产品,如DC-8、DC-T6)。
开立医疗:专注于超声影像领域,以技术创新和国产替代为使命。产品覆盖便携式到超高端系列,尤其在妇产科、内镜超声等领域表现突出,近年来通过AI技术应用提升产品竞争力。主要产有S系列(便携及台式彩超,如S6、S8、S20)、HD-550电子内窥镜系统(含超声内镜技术)、凤眼S-Fetus产前超声AI系统。
(2)其他各级医疗机构用户需求(1)基层医疗机构因预算限制,设备性能与精度有限,因此,更倾向在有限预算内选择性能可靠、功能实用、能适应不同科室或临时诊疗场景的设备,兼顾诊断需求和成本控制(2)基层医生和技师培训机会少,操作人员技能水平参差不齐,因此,设备需要操作简便易学并配套远程诊断与培训功能,减少培训成本,便于基层人员快速掌握。(3)基层机构场地狭小,设备安装和操作空间有限,对设备的便携性、紧凑性、灵活性要求较高。最后,在部分偏远地区,维护与技术支持不足,设备最好能配套本地化服务与支持。;解决方案针对基层医疗机构的预算、人员、空间及维护支持四大核心痛点,国产中低端彩超的解决方案核心逻辑是:通过极致的性价比设计、深度的操作简化和创新的服务模式,在有限条件下实现基本诊疗能力的可靠、便捷覆盖,形成了差异化的专业厂商阵营。祥生医疗推出的SonoAir笔记本超声与SonoEye掌上超声,它们以轻巧便携、开机即用的特性完美适应了空间狭小与移动巡诊的场景,并内置SonoAI智能算法实现图像自动优化与测量,显著降低了对操作人员经验的依赖;作为国产老牌企业的汕头市超声仪器研究所(SIUI),则以其皮实耐用、性价比突出的经济型台式彩超设备,为乡镇卫生院等机构提供了满足腹部、妇产等常规检查的可靠基础选择;而在解决偏远地区技术支持难题上,则由各类区域性医疗信息化集成商联合地方医院,通过定制化搭建集成远程会诊、实时指导和在线培训功能的5G远程超声平台,构建了云端化的服务支持网络,从而系统性地回应了基层在预算、人员、空间和维护方面的多重约束。表格 5 针对其他各级医疗机构核心痛点的解决方案信息来源:融中咨询企业案例超研股份:国内最早的超声研究企业之一,成立于1978年,曾研制出中国第一台B型超声诊断仪。作为老牌国企,技术积累深厚。主要产品有Apogee系列彩超,如Apogee 3800、Apogee 3500、Apogee 3300等,以性价比高、图像质量稳定为特点,适用于基层医院和诊所。祥生医疗:成立于1996年,由国家级超声专家领衔创立,专注于超声诊断设备研发。早期以黑白超为主,后逐步推出彩超产品,出口量曾居国内前列。主要产品有IVIS系列彩超,如IVIS 80、IVIS 40、IVIS 30等,以及立式便携彩超Q5、Q9等,产品覆盖中低端市场,以操作简便、维护成本低为优势。飞依诺:成立于2010年,由原GE超声团队核心成员创立,专注于便携式和彩超市场。产品以技术创新和设计感为特色,快速布局全球市场。主要产品有Vinno 8便携彩超、Vinno M80台式彩超等,主打肌骨、妇产、急诊等领域,价格相对亲民,适合基层医疗机构和专科应用。
(1)智能化与AI深度融合
智能化与AI深度融合。未来彩超设备将深度集成人工智能技术,实现自动识别病变、量化分析数据、智能诊断建议等功能。AI算法可辅助医生快速定位病灶,提高诊断效率与准确性,尤其在基层医疗中,能有效弥补医生经验不足的问题。同时,智能语音交互、一键式操作等功能将进一步简化操作流程,提升用户体验。
(2)便携化与可穿戴化
随着技术进步,彩超设备将更加便携轻巧,甚至发展为可穿戴设备。便携式彩超便于医生在急诊、急救、基层医疗、家庭护理等场景中快速开展检查,而可穿戴超声有望实现对患者关键生理指标的长期动态监测,为疾病早期预警和治疗效果评估提供实时数据支持。
(3)远程医疗与云服务普及
基于5G、云计算等技术,彩超设备将实现远程操作、远程诊断和数据共享。医生可远程指导基层医疗机构或偏远地区进行检查,患者数据可实时上传至云端,便于多学科专家会诊。这将有效解决医疗资源分布不均的问题,扩大优质医疗资源的覆盖范围。(4)专科化与定制化彩超设备将向专科化方向发展,针对妇产科、心血管科、肿瘤科、神经科等不同专科需求,开发专用的探头、成像模式和分析软件。同时,根据医疗机构的规模、科室特点和患者群体,提供定制化的解决方案,满足多样化临床需求。
一方面,技术迭代速度快,新型探头、成像算法及人工智能辅助诊断不断升级,企业若研发跟进不足,现有产品可能迅速被淘汰,而持续高强度的研发投入亦存在失败或上市时机不当而导致资源浪费的风险;另一方面,市场竞争格局高度集中,通用电气、飞利浦、西门子等国际巨头在技术、品牌和渠道上占据优势,国产企业在向高端市场突破过程中承压明显,同时新进入者增多引发价格战和份额争夺,企业若缺乏差异化竞争能力,易陷入被动;此外,医疗器械监管环境趋严且政策更新频繁,欧盟MDR新规及国内注册审批、质量监管、医保政策调整均显著抬升合规成本,若企业应对不足,可能影响产品上市节奏及市场准入资格。