首页
消费观察
商超零售
网商电商
大众消费
基础建设
休闲娱乐
登录
注册
首页
网商电商
正文
忻州:限时交通管制
创始人
2026-02-06 19:35:19
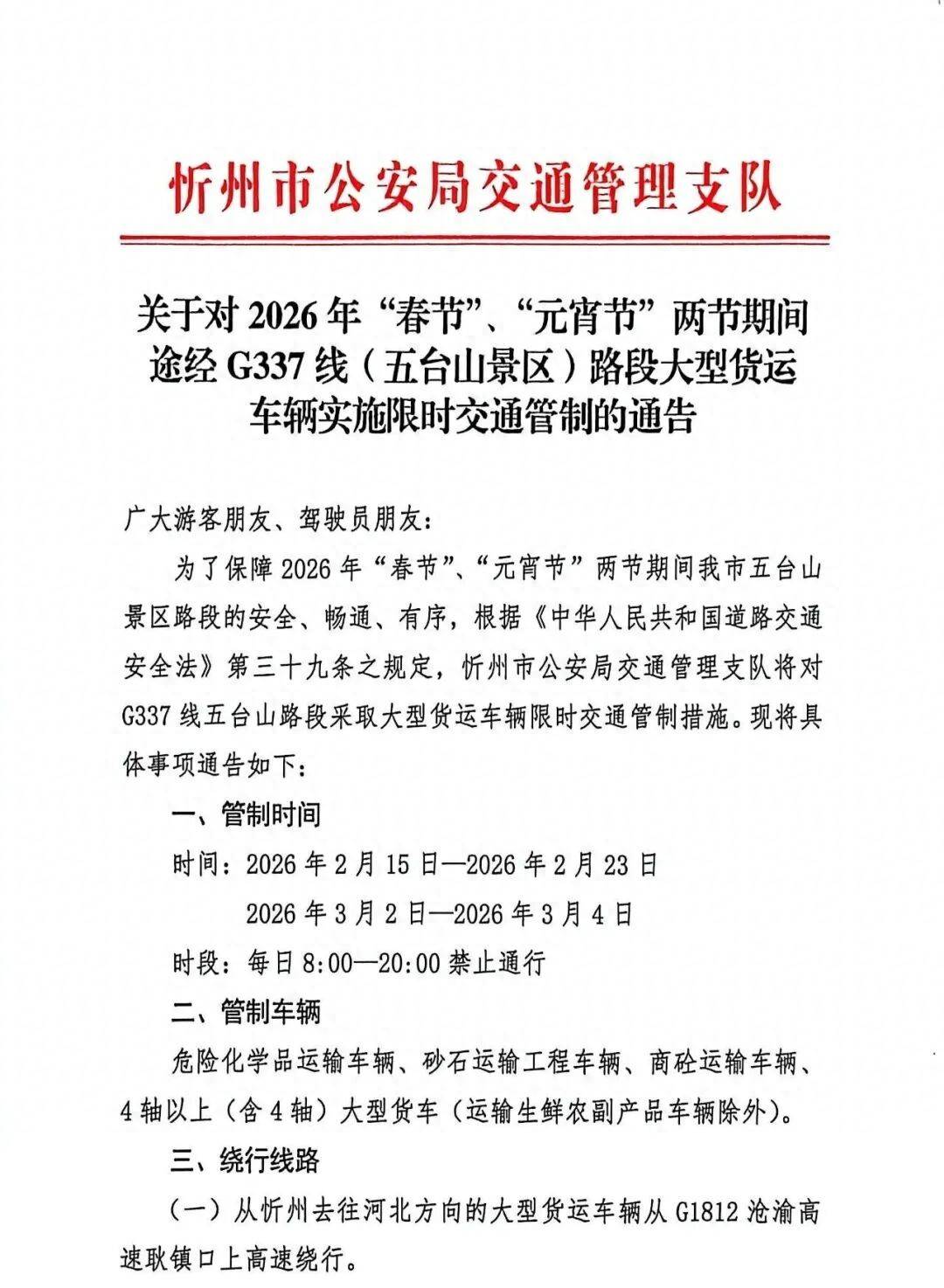
2月5日,忻州市公安局交通管理支队发布《关于对2026“春节”、“元宵节”两节期间途径G337线(五台山景区)路段大型货运车车辆实施限时交通管制的通告》,原文如下⬇️⬇️⬇️
当日,忻州市公安局交通管理支队还发布了《关于五台山风景名胜区2026年春节、元宵节期间对忻州市注册车辆(晋H)实行单双号限行的通告》原文如下⬇️⬇️⬇️
来源:忻州交警
车辆
途径
通告
原文
五台山
景区
路段
忻州
公安局
货运车
忻州市
元宵节
五台山景区
上一篇:
今天16时起!银川这些路段,实施阶段性交通管制!
下一篇:
民生“加码”幸福“升温”⑧|公路安全与城市畅通就是可感知的“交通温度”
⚠️
本网站信息内容及素材来源于网络采集或用户发布,如涉及侵权,请
及时联系我们,发送链接至2697952338@QQ.COM
,我们将第一时间进行核实与删除处理。
相关内容
热门资讯
特朗普垂死挣扎,与澳签稀土协议...
澳超榜首之争:布里斯班伤病困扰...
历史战绩一览 1.6 002让胜+007让负2.92√ 1.7 001让负+007让胜2.67√ 1...
还在吃水煮菜减肥?听听专家怎么...
专家介绍,相比于爆炒、油焖、红烧等烹饪方式,水煮菜通常可以减少摄入油脂和热量,因此很多人认为只吃水煮...
早安,曲沃!晨光唤醒城市,换新...
厨房电器使用安全提示
厨房本是烟火暖居之处 可如果操作不当 可能瞬间变成危险现场 厨房安全不容小觑 在使用高压锅、空气炸锅...
半导体电子元器件
智慧水利传感器 电子水尺实时在...
电子水尺的简介 电子水尺:采用不锈钢外壳 电子水尺的特点 电子水尺的应用领域
原创 中...
中国拥有五十六个少数民族,而汉族是其中人数最多的一个。每个民族都有自己独特的传统服饰,色彩、剪裁、装...
戏曲为何讲究“宁穿破不穿错”?
在传统戏曲中任何角色的穿戴均有规矩,并遵循“宁穿破不穿错”的原则,无朝代和地域之分,也不分时季。这是...
刘金金:从《韩熙载夜宴图》解码...
五代南唐画家顾闳中的《韩熙载夜宴图》,以纤毫毕现的笔触与疏密有致的场景铺陈,为后世展开了一幅南唐贵族...