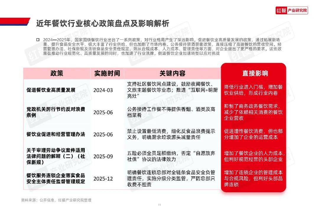
2025年中国餐饮业增速降至3.2%,面临供给过剩、内需不足等挑战,但多项经济指标显现复苏动能。餐饮核心生态正经历分化与革新,小众菜系挖掘、品类中式替代、场景体验升级及高端菜系大众化成趋势。供应链呈现食品安全管控升级、新品研发高频化等六大趋势,体系化出海成中餐全球化核心支撑。配套生态如商业地产、冷链物流、外卖平台等协同升级,提升行业效率。
每日精选报告,公众号:参一江湖













公众号:参一江湖
近期分享:
2026AIGC产业发展及应用白皮书
2026年中国白酒行业消费白皮书
2026中国乡村数字化发展研究报告
2026年12大兴趣消费趋势
2026中国新消费趋势白皮书
2026年轻人消费趋势报告